Lattice Wannier functions (LWFs).¶
Tip
This feature is still under heavy development. Tests and feedbacks are welcome! It is not recommended to be used in production at this stage. Please contact the developers (x.he@uliege.be) for feedbacks and help.
This tutorial introduces the methods for constructing lattice Wannier funtions (LWFs)[Rabe1995]. You will learn how to use the SCDM-k (selected columns of the density matrix in k-space - [Damle2015] [Damle2017] and [Damle2018]) method for constructing the LWFs, and how to plot the phonon band structure from the LWFs and compare it with the full phonon band structures.
The LWF is a close analogy to the electron Wannier functions, but for atomic displacements.
Each LWF is formed by a group of atomic displacement within a certain range.
Together all LWFs form a localized basis set for the atomic distortions, which could span the (sub)space for the atomic vibrations (phonons).
One typical use case is to build effective Hamiltonian of atomic displacement.
In many phenomena, only a few distortion modes are important.
For example, in a structural phase transition the soft modes are often related,
whereas the phonons with much higher frequency are probably less relevant.
Thus if the LWFs can well represent the relevant phonon modes, they could reduce the number of degrees of freedom in the study of such phenomena.
In anaddb, LWFs can be constructed with the SCDM-k algorithm or the projected Wannier function (PWF) algorithm. Both methods were initially proposed for electron Wannier functions and were adapted for the LWFs. In this tutorial, we will first learn about the algorithms and the practical usage of the methods.
SCDM-k method¶
Introduction to the SCDM-k algorithm¶
The SCDM-k method is based on two observations: 1. The columns of the density matrix (DM) are often localized,
given that the DM is expressed in local basis set.
2. The DM are often low ranked, i.e. they can be spanned by a basis set with size smaller than the original basis set.
A \(m\times n\) matrix \(\mathbf{A}\) can be approximately decomposed as another matrix formed by its columns, a \(m\times k\) matrix \(\mathbf{A[:,c]}\) multiplied by a \(k\times n\) matrix, and a permutation matrix \(\Pi\) with size \(n\times n\).
The matrix \(\mathbf{A[:,c]}\) is selected so that it best represents the \(\mathbf{A}\) matrix.
Thus it can be used as a basis set for describing \(\mathbf{A}\). In our case, it can be used as the Wannier function.

The DM is defined as \(\mathbf{\rho}=\sum_i \Psi_if(E_i)\Psi_i^\dagger\),where \(H\Psi_i=E_i\Psi_i\),
where \(E_i\) and \(\Psi_i\) are the eigen energy and eigen function of the Hamiltonian,
and \(f\) is the occupation function, which is often defined as the Fermi function for the electrons.
Thus the DM contains information from where the \(f\) is large, whereas neglecting the information where the \(f\) is close to 0.
Thus, if the LWF can effectively span the DM, it is good for describing the physics within the range where \(f\) is significant.
This makes \(f\) effectively an disentanglement function, which encodes the energy range of interest.
Instead of using the Fermi function, we can take other functions so that we can select other kinds of energy range,
thereby giving the “generalized DM”.
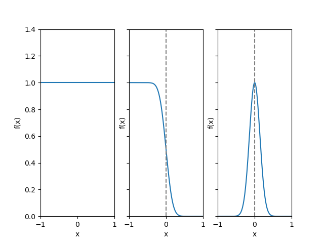
In anaddb, three kinds of functions could be used corresponding to the “lwf_disentangle” paramter in anaddb, as shown in the figure below.
- The unity function, which is 1 everywhere. This means all the energies are treated equally.
- The erfc function, which is very similar to the Fermi function with two parameters, \(\mu\) and \(\sigma\).
It approaches 1 and 0 below and above \(\mu\), respectively.
And the smearing of the function is defined as \(\sigma\).
For example the center panel of the figure is \(\mu=0\) and $\sigma=0.2.
This type of function is often used to build LWFs where low-frequency phonons are of interests. - The Gauss function which is highest at the center (\(\mu\)) and close to 0 away from it. The width is defined by \(\sigma\). The right panel shows the function with \(\mu=0\) and \(\sigma=0.2\). This type of function is often used if the phonon within some energy range are of interests.

More generally, the function \(f\) does not have to be solely a function of the \(E_i\). For example, it can also take the \(\Psi_i\) as input.
We can define a few states as “anchor states”, and project the states onto them, and multiply the \(f\) by this projection, so that the eigenstates which are most similar to the anchor states are emphasized.
This method can be very useful when the phonon modes of interests can hardly be distinguished from other modes by energy.
In anaddb this can be enabled by setting lwf_anchor_proj@anaddb to 1.
In the case of a periodic crystal, the columns of the density matrix for all wave vector are localized and are continuous in reciprocal space.
Therefore by transforming these columns to the real space, one could get localized functions.
In practice, we start from finding the columns of the DM for an anchor \(q\)-points.
Then we take the same columns for each wave vector \(q\) in a Monkhorst-Pack grid.
As these columns are smooth in reciprocal space, the transformations to real space are localized.
The size of the Monkhorst-Pack grid can be specified by lwf_ngqpt@anaddb.
Note that it does not have to be the same as ngqpt, as we can use a different \(q\)-points grid by interpolating the inter-atomic force constant.
Steps to construct the LWF using the SCDM method¶
Now we take BaTiO\(_3\) as an example to learn how to construct the LWFs with the SCDM method.
You can download the DDB file for the BaTiO\(_3\) here:*
**** DERIVATIVE DATABASE ****
+DDB, Version number 100401
Unnamed
usepaw 0
natom 5
nkpt 512
nsppol 1
nsym 48
ntypat 3
occopt 1
nband 20
acell 0.18897261328856D+01 0.18897261328856D+01 0.18897261328856D+01
amu 0.13732700000000D+03 0.47880000000000D+02 0.15999400000000D+02
dilatmx 0.10000000000000D+01
ecut 0.44999989941710D+02
ecutsm 0.00000000000000D+00
intxc 0
iscf 7
ixc -116133
kpt 0.62500000000000D-01 0.62500000000000D-01 0.62500000000000D-01
0.18750000000000D+00 0.62500000000000D-01 0.62500000000000D-01
0.31250000000000D+00 0.62500000000000D-01 0.62500000000000D-01
0.43750000000000D+00 0.62500000000000D-01 0.62500000000000D-01
-0.43750000000000D+00 0.62500000000000D-01 0.62500000000000D-01
-0.31250000000000D+00 0.62500000000000D-01 0.62500000000000D-01
-0.18750000000000D+00 0.62500000000000D-01 0.62500000000000D-01
-0.62500000000000D-01 0.62500000000000D-01 0.62500000000000D-01
0.62500000000000D-01 0.18750000000000D+00 0.62500000000000D-01
0.18750000000000D+00 0.18750000000000D+00 0.62500000000000D-01
0.31250000000000D+00 0.18750000000000D+00 0.62500000000000D-01
0.43750000000000D+00 0.18750000000000D+00 0.62500000000000D-01
-0.43750000000000D+00 0.18750000000000D+00 0.62500000000000D-01
-0.31250000000000D+00 0.18750000000000D+00 0.62500000000000D-01
-0.18750000000000D+00 0.18750000000000D+00 0.62500000000000D-01
-0.62500000000000D-01 0.18750000000000D+00 0.62500000000000D-01
0.62500000000000D-01 0.31250000000000D+00 0.62500000000000D-01
0.18750000000000D+00 0.31250000000000D+00 0.62500000000000D-01
0.31250000000000D+00 0.31250000000000D+00 0.62500000000000D-01
0.43750000000000D+00 0.31250000000000D+00 0.62500000000000D-01
-0.43750000000000D+00 0.31250000000000D+00 0.62500000000000D-01
-0.31250000000000D+00 0.31250000000000D+00 0.62500000000000D-01
-0.18750000000000D+00 0.31250000000000D+00 0.62500000000000D-01
-0.62500000000000D-01 0.31250000000000D+00 0.62500000000000D-01
0.62500000000000D-01 0.43750000000000D+00 0.62500000000000D-01
0.18750000000000D+00 0.43750000000000D+00 0.62500000000000D-01
0.31250000000000D+00 0.43750000000000D+00 0.62500000000000D-01
0.43750000000000D+00 0.43750000000000D+00 0.62500000000000D-01
-0.43750000000000D+00 0.43750000000000D+00 0.62500000000000D-01
-0.31250000000000D+00 0.43750000000000D+00 0.62500000000000D-01
-0.18750000000000D+00 0.43750000000000D+00 0.62500000000000D-01
-0.62500000000000D-01 0.43750000000000D+00 0.62500000000000D-01
0.62500000000000D-01 -0.43750000000000D+00 0.62500000000000D-01
0.18750000000000D+00 -0.43750000000000D+00 0.62500000000000D-01
0.31250000000000D+00 -0.43750000000000D+00 0.62500000000000D-01
0.43750000000000D+00 -0.43750000000000D+00 0.62500000000000D-01
-0.43750000000000D+00 -0.43750000000000D+00 0.62500000000000D-01
-0.31250000000000D+00 -0.43750000000000D+00 0.62500000000000D-01
-0.18750000000000D+00 -0.43750000000000D+00 0.62500000000000D-01
-0.62500000000000D-01 -0.43750000000000D+00 0.62500000000000D-01
0.62500000000000D-01 -0.31250000000000D+00 0.62500000000000D-01
0.18750000000000D+00 -0.31250000000000D+00 0.62500000000000D-01
0.31250000000000D+00 -0.31250000000000D+00 0.62500000000000D-01
0.43750000000000D+00 -0.31250000000000D+00 0.62500000000000D-01
-0.43750000000000D+00 -0.31250000000000D+00 0.62500000000000D-01
-0.31250000000000D+00 -0.31250000000000D+00 0.62500000000000D-01
-0.18750000000000D+00 -0.31250000000000D+00 0.62500000000000D-01
-0.62500000000000D-01 -0.31250000000000D+00 0.62500000000000D-01
0.62500000000000D-01 -0.18750000000000D+00 0.62500000000000D-01
0.18750000000000D+00 -0.18750000000000D+00 0.62500000000000D-01
0.31250000000000D+00 -0.18750000000000D+00 0.62500000000000D-01
0.43750000000000D+00 -0.18750000000000D+00 0.62500000000000D-01
-0.43750000000000D+00 -0.18750000000000D+00 0.62500000000000D-01
-0.31250000000000D+00 -0.18750000000000D+00 0.62500000000000D-01
-0.18750000000000D+00 -0.18750000000000D+00 0.62500000000000D-01
-0.62500000000000D-01 -0.18750000000000D+00 0.62500000000000D-01
0.62500000000000D-01 -0.62500000000000D-01 0.62500000000000D-01
0.18750000000000D+00 -0.62500000000000D-01 0.62500000000000D-01
0.31250000000000D+00 -0.62500000000000D-01 0.62500000000000D-01
0.43750000000000D+00 -0.62500000000000D-01 0.62500000000000D-01
-0.43750000000000D+00 -0.62500000000000D-01 0.62500000000000D-01
-0.31250000000000D+00 -0.62500000000000D-01 0.62500000000000D-01
-0.18750000000000D+00 -0.62500000000000D-01 0.62500000000000D-01
-0.62500000000000D-01 -0.62500000000000D-01 0.62500000000000D-01
0.62500000000000D-01 0.62500000000000D-01 0.18750000000000D+00
0.18750000000000D+00 0.62500000000000D-01 0.18750000000000D+00
0.31250000000000D+00 0.62500000000000D-01 0.18750000000000D+00
0.43750000000000D+00 0.62500000000000D-01 0.18750000000000D+00
-0.43750000000000D+00 0.62500000000000D-01 0.18750000000000D+00
-0.31250000000000D+00 0.62500000000000D-01 0.18750000000000D+00
-0.18750000000000D+00 0.62500000000000D-01 0.18750000000000D+00
-0.62500000000000D-01 0.62500000000000D-01 0.18750000000000D+00
0.62500000000000D-01 0.18750000000000D+00 0.18750000000000D+00
0.18750000000000D+00 0.18750000000000D+00 0.18750000000000D+00
0.31250000000000D+00 0.18750000000000D+00 0.18750000000000D+00
0.43750000000000D+00 0.18750000000000D+00 0.18750000000000D+00
-0.43750000000000D+00 0.18750000000000D+00 0.18750000000000D+00
-0.31250000000000D+00 0.18750000000000D+00 0.18750000000000D+00
-0.18750000000000D+00 0.18750000000000D+00 0.18750000000000D+00
-0.62500000000000D-01 0.18750000000000D+00 0.18750000000000D+00
0.62500000000000D-01 0.31250000000000D+00 0.18750000000000D+00
0.18750000000000D+00 0.31250000000000D+00 0.18750000000000D+00
0.31250000000000D+00 0.31250000000000D+00 0.18750000000000D+00
0.43750000000000D+00 0.31250000000000D+00 0.18750000000000D+00
-0.43750000000000D+00 0.31250000000000D+00 0.18750000000000D+00
-0.31250000000000D+00 0.31250000000000D+00 0.18750000000000D+00
-0.18750000000000D+00 0.31250000000000D+00 0.18750000000000D+00
-0.62500000000000D-01 0.31250000000000D+00 0.18750000000000D+00
0.62500000000000D-01 0.43750000000000D+00 0.18750000000000D+00
0.18750000000000D+00 0.43750000000000D+00 0.18750000000000D+00
0.31250000000000D+00 0.43750000000000D+00 0.18750000000000D+00
0.43750000000000D+00 0.43750000000000D+00 0.18750000000000D+00
-0.43750000000000D+00 0.43750000000000D+00 0.18750000000000D+00
-0.31250000000000D+00 0.43750000000000D+00 0.18750000000000D+00
-0.18750000000000D+00 0.43750000000000D+00 0.18750000000000D+00
-0.62500000000000D-01 0.43750000000000D+00 0.18750000000000D+00
0.62500000000000D-01 -0.43750000000000D+00 0.18750000000000D+00
0.18750000000000D+00 -0.43750000000000D+00 0.18750000000000D+00
0.31250000000000D+00 -0.43750000000000D+00 0.18750000000000D+00
0.43750000000000D+00 -0.43750000000000D+00 0.18750000000000D+00
-0.43750000000000D+00 -0.43750000000000D+00 0.18750000000000D+00
-0.31250000000000D+00 -0.43750000000000D+00 0.18750000000000D+00
-0.18750000000000D+00 -0.43750000000000D+00 0.18750000000000D+00
-0.62500000000000D-01 -0.43750000000000D+00 0.18750000000000D+00
0.62500000000000D-01 -0.31250000000000D+00 0.18750000000000D+00
0.18750000000000D+00 -0.31250000000000D+00 0.18750000000000D+00
0.31250000000000D+00 -0.31250000000000D+00 0.18750000000000D+00
0.43750000000000D+00 -0.31250000000000D+00 0.18750000000000D+00
-0.43750000000000D+00 -0.31250000000000D+00 0.18750000000000D+00
-0.31250000000000D+00 -0.31250000000000D+00 0.18750000000000D+00
-0.18750000000000D+00 -0.31250000000000D+00 0.18750000000000D+00
-0.62500000000000D-01 -0.31250000000000D+00 0.18750000000000D+00
0.62500000000000D-01 -0.18750000000000D+00 0.18750000000000D+00
0.18750000000000D+00 -0.18750000000000D+00 0.18750000000000D+00
0.31250000000000D+00 -0.18750000000000D+00 0.18750000000000D+00
0.43750000000000D+00 -0.18750000000000D+00 0.18750000000000D+00
-0.43750000000000D+00 -0.18750000000000D+00 0.18750000000000D+00
-0.31250000000000D+00 -0.18750000000000D+00 0.18750000000000D+00
-0.18750000000000D+00 -0.18750000000000D+00 0.18750000000000D+00
-0.62500000000000D-01 -0.18750000000000D+00 0.18750000000000D+00
0.62500000000000D-01 -0.62500000000000D-01 0.18750000000000D+00
0.18750000000000D+00 -0.62500000000000D-01 0.18750000000000D+00
0.31250000000000D+00 -0.62500000000000D-01 0.18750000000000D+00
0.43750000000000D+00 -0.62500000000000D-01 0.18750000000000D+00
-0.43750000000000D+00 -0.62500000000000D-01 0.18750000000000D+00
-0.31250000000000D+00 -0.62500000000000D-01 0.18750000000000D+00
-0.18750000000000D+00 -0.62500000000000D-01 0.18750000000000D+00
-0.62500000000000D-01 -0.62500000000000D-01 0.18750000000000D+00
0.62500000000000D-01 0.62500000000000D-01 0.31250000000000D+00
0.18750000000000D+00 0.62500000000000D-01 0.31250000000000D+00
0.31250000000000D+00 0.62500000000000D-01 0.31250000000000D+00
0.43750000000000D+00 0.62500000000000D-01 0.31250000000000D+00
-0.43750000000000D+00 0.62500000000000D-01 0.31250000000000D+00
-0.31250000000000D+00 0.62500000000000D-01 0.31250000000000D+00
-0.18750000000000D+00 0.62500000000000D-01 0.31250000000000D+00
-0.62500000000000D-01 0.62500000000000D-01 0.31250000000000D+00
0.62500000000000D-01 0.18750000000000D+00 0.31250000000000D+00
0.18750000000000D+00 0.18750000000000D+00 0.31250000000000D+00
0.31250000000000D+00 0.18750000000000D+00 0.31250000000000D+00
0.43750000000000D+00 0.18750000000000D+00 0.31250000000000D+00
-0.43750000000000D+00 0.18750000000000D+00 0.31250000000000D+00
-0.31250000000000D+00 0.18750000000000D+00 0.31250000000000D+00
-0.18750000000000D+00 0.18750000000000D+00 0.31250000000000D+00
-0.62500000000000D-01 0.18750000000000D+00 0.31250000000000D+00
0.62500000000000D-01 0.31250000000000D+00 0.31250000000000D+00
0.18750000000000D+00 0.31250000000000D+00 0.31250000000000D+00
0.31250000000000D+00 0.31250000000000D+00 0.31250000000000D+00
0.43750000000000D+00 0.31250000000000D+00 0.31250000000000D+00
-0.43750000000000D+00 0.31250000000000D+00 0.31250000000000D+00
-0.31250000000000D+00 0.31250000000000D+00 0.31250000000000D+00
-0.18750000000000D+00 0.31250000000000D+00 0.31250000000000D+00
-0.62500000000000D-01 0.31250000000000D+00 0.31250000000000D+00
0.62500000000000D-01 0.43750000000000D+00 0.31250000000000D+00
0.18750000000000D+00 0.43750000000000D+00 0.31250000000000D+00
0.31250000000000D+00 0.43750000000000D+00 0.31250000000000D+00
0.43750000000000D+00 0.43750000000000D+00 0.31250000000000D+00
-0.43750000000000D+00 0.43750000000000D+00 0.31250000000000D+00
-0.31250000000000D+00 0.43750000000000D+00 0.31250000000000D+00
-0.18750000000000D+00 0.43750000000000D+00 0.31250000000000D+00
-0.62500000000000D-01 0.43750000000000D+00 0.31250000000000D+00
0.62500000000000D-01 -0.43750000000000D+00 0.31250000000000D+00
0.18750000000000D+00 -0.43750000000000D+00 0.31250000000000D+00
0.31250000000000D+00 -0.43750000000000D+00 0.31250000000000D+00
0.43750000000000D+00 -0.43750000000000D+00 0.31250000000000D+00
-0.43750000000000D+00 -0.43750000000000D+00 0.31250000000000D+00
-0.31250000000000D+00 -0.43750000000000D+00 0.31250000000000D+00
-0.18750000000000D+00 -0.43750000000000D+00 0.31250000000000D+00
-0.62500000000000D-01 -0.43750000000000D+00 0.31250000000000D+00
0.62500000000000D-01 -0.31250000000000D+00 0.31250000000000D+00
0.18750000000000D+00 -0.31250000000000D+00 0.31250000000000D+00
0.31250000000000D+00 -0.31250000000000D+00 0.31250000000000D+00
0.43750000000000D+00 -0.31250000000000D+00 0.31250000000000D+00
-0.43750000000000D+00 -0.31250000000000D+00 0.31250000000000D+00
-0.31250000000000D+00 -0.31250000000000D+00 0.31250000000000D+00
-0.18750000000000D+00 -0.31250000000000D+00 0.31250000000000D+00
-0.62500000000000D-01 -0.31250000000000D+00 0.31250000000000D+00
0.62500000000000D-01 -0.18750000000000D+00 0.31250000000000D+00
0.18750000000000D+00 -0.18750000000000D+00 0.31250000000000D+00
0.31250000000000D+00 -0.18750000000000D+00 0.31250000000000D+00
0.43750000000000D+00 -0.18750000000000D+00 0.31250000000000D+00
-0.43750000000000D+00 -0.18750000000000D+00 0.31250000000000D+00
-0.31250000000000D+00 -0.18750000000000D+00 0.31250000000000D+00
-0.18750000000000D+00 -0.18750000000000D+00 0.31250000000000D+00
-0.62500000000000D-01 -0.18750000000000D+00 0.31250000000000D+00
0.62500000000000D-01 -0.62500000000000D-01 0.31250000000000D+00
0.18750000000000D+00 -0.62500000000000D-01 0.31250000000000D+00
0.31250000000000D+00 -0.62500000000000D-01 0.31250000000000D+00
0.43750000000000D+00 -0.62500000000000D-01 0.31250000000000D+00
-0.43750000000000D+00 -0.62500000000000D-01 0.31250000000000D+00
-0.31250000000000D+00 -0.62500000000000D-01 0.31250000000000D+00
-0.18750000000000D+00 -0.62500000000000D-01 0.31250000000000D+00
-0.62500000000000D-01 -0.62500000000000D-01 0.31250000000000D+00
0.62500000000000D-01 0.62500000000000D-01 0.43750000000000D+00
0.18750000000000D+00 0.62500000000000D-01 0.43750000000000D+00
0.31250000000000D+00 0.62500000000000D-01 0.43750000000000D+00
0.43750000000000D+00 0.62500000000000D-01 0.43750000000000D+00
-0.43750000000000D+00 0.62500000000000D-01 0.43750000000000D+00
-0.31250000000000D+00 0.62500000000000D-01 0.43750000000000D+00
-0.18750000000000D+00 0.62500000000000D-01 0.43750000000000D+00
-0.62500000000000D-01 0.62500000000000D-01 0.43750000000000D+00
0.62500000000000D-01 0.18750000000000D+00 0.43750000000000D+00
0.18750000000000D+00 0.18750000000000D+00 0.43750000000000D+00
0.31250000000000D+00 0.18750000000000D+00 0.43750000000000D+00
0.43750000000000D+00 0.18750000000000D+00 0.43750000000000D+00
-0.43750000000000D+00 0.18750000000000D+00 0.43750000000000D+00
-0.31250000000000D+00 0.18750000000000D+00 0.43750000000000D+00
-0.18750000000000D+00 0.18750000000000D+00 0.43750000000000D+00
-0.62500000000000D-01 0.18750000000000D+00 0.43750000000000D+00
0.62500000000000D-01 0.31250000000000D+00 0.43750000000000D+00
0.18750000000000D+00 0.31250000000000D+00 0.43750000000000D+00
0.31250000000000D+00 0.31250000000000D+00 0.43750000000000D+00
0.43750000000000D+00 0.31250000000000D+00 0.43750000000000D+00
-0.43750000000000D+00 0.31250000000000D+00 0.43750000000000D+00
-0.31250000000000D+00 0.31250000000000D+00 0.43750000000000D+00
-0.18750000000000D+00 0.31250000000000D+00 0.43750000000000D+00
-0.62500000000000D-01 0.31250000000000D+00 0.43750000000000D+00
0.62500000000000D-01 0.43750000000000D+00 0.43750000000000D+00
0.18750000000000D+00 0.43750000000000D+00 0.43750000000000D+00
0.31250000000000D+00 0.43750000000000D+00 0.43750000000000D+00
0.43750000000000D+00 0.43750000000000D+00 0.43750000000000D+00
-0.43750000000000D+00 0.43750000000000D+00 0.43750000000000D+00
-0.31250000000000D+00 0.43750000000000D+00 0.43750000000000D+00
-0.18750000000000D+00 0.43750000000000D+00 0.43750000000000D+00
-0.62500000000000D-01 0.43750000000000D+00 0.43750000000000D+00
0.62500000000000D-01 -0.43750000000000D+00 0.43750000000000D+00
0.18750000000000D+00 -0.43750000000000D+00 0.43750000000000D+00
0.31250000000000D+00 -0.43750000000000D+00 0.43750000000000D+00
0.43750000000000D+00 -0.43750000000000D+00 0.43750000000000D+00
-0.43750000000000D+00 -0.43750000000000D+00 0.43750000000000D+00
-0.31250000000000D+00 -0.43750000000000D+00 0.43750000000000D+00
-0.18750000000000D+00 -0.43750000000000D+00 0.43750000000000D+00
-0.62500000000000D-01 -0.43750000000000D+00 0.43750000000000D+00
0.62500000000000D-01 -0.31250000000000D+00 0.43750000000000D+00
0.18750000000000D+00 -0.31250000000000D+00 0.43750000000000D+00
0.31250000000000D+00 -0.31250000000000D+00 0.43750000000000D+00
0.43750000000000D+00 -0.31250000000000D+00 0.43750000000000D+00
-0.43750000000000D+00 -0.31250000000000D+00 0.43750000000000D+00
-0.31250000000000D+00 -0.31250000000000D+00 0.43750000000000D+00
-0.18750000000000D+00 -0.31250000000000D+00 0.43750000000000D+00
-0.62500000000000D-01 -0.31250000000000D+00 0.43750000000000D+00
0.62500000000000D-01 -0.18750000000000D+00 0.43750000000000D+00
0.18750000000000D+00 -0.18750000000000D+00 0.43750000000000D+00
0.31250000000000D+00 -0.18750000000000D+00 0.43750000000000D+00
0.43750000000000D+00 -0.18750000000000D+00 0.43750000000000D+00
-0.43750000000000D+00 -0.18750000000000D+00 0.43750000000000D+00
-0.31250000000000D+00 -0.18750000000000D+00 0.43750000000000D+00
-0.18750000000000D+00 -0.18750000000000D+00 0.43750000000000D+00
-0.62500000000000D-01 -0.18750000000000D+00 0.43750000000000D+00
0.62500000000000D-01 -0.62500000000000D-01 0.43750000000000D+00
0.18750000000000D+00 -0.62500000000000D-01 0.43750000000000D+00
0.31250000000000D+00 -0.62500000000000D-01 0.43750000000000D+00
0.43750000000000D+00 -0.62500000000000D-01 0.43750000000000D+00
-0.43750000000000D+00 -0.62500000000000D-01 0.43750000000000D+00
-0.31250000000000D+00 -0.62500000000000D-01 0.43750000000000D+00
-0.18750000000000D+00 -0.62500000000000D-01 0.43750000000000D+00
-0.62500000000000D-01 -0.62500000000000D-01 0.43750000000000D+00
0.62500000000000D-01 0.62500000000000D-01 -0.43750000000000D+00
0.18750000000000D+00 0.62500000000000D-01 -0.43750000000000D+00
0.31250000000000D+00 0.62500000000000D-01 -0.43750000000000D+00
0.43750000000000D+00 0.62500000000000D-01 -0.43750000000000D+00
-0.43750000000000D+00 0.62500000000000D-01 -0.43750000000000D+00
-0.31250000000000D+00 0.62500000000000D-01 -0.43750000000000D+00
-0.18750000000000D+00 0.62500000000000D-01 -0.43750000000000D+00
-0.62500000000000D-01 0.62500000000000D-01 -0.43750000000000D+00
0.62500000000000D-01 0.18750000000000D+00 -0.43750000000000D+00
0.18750000000000D+00 0.18750000000000D+00 -0.43750000000000D+00
0.31250000000000D+00 0.18750000000000D+00 -0.43750000000000D+00
0.43750000000000D+00 0.18750000000000D+00 -0.43750000000000D+00
-0.43750000000000D+00 0.18750000000000D+00 -0.43750000000000D+00
-0.31250000000000D+00 0.18750000000000D+00 -0.43750000000000D+00
-0.18750000000000D+00 0.18750000000000D+00 -0.43750000000000D+00
-0.62500000000000D-01 0.18750000000000D+00 -0.43750000000000D+00
0.62500000000000D-01 0.31250000000000D+00 -0.43750000000000D+00
0.18750000000000D+00 0.31250000000000D+00 -0.43750000000000D+00
0.31250000000000D+00 0.31250000000000D+00 -0.43750000000000D+00
0.43750000000000D+00 0.31250000000000D+00 -0.43750000000000D+00
-0.43750000000000D+00 0.31250000000000D+00 -0.43750000000000D+00
-0.31250000000000D+00 0.31250000000000D+00 -0.43750000000000D+00
-0.18750000000000D+00 0.31250000000000D+00 -0.43750000000000D+00
-0.62500000000000D-01 0.31250000000000D+00 -0.43750000000000D+00
0.62500000000000D-01 0.43750000000000D+00 -0.43750000000000D+00
0.18750000000000D+00 0.43750000000000D+00 -0.43750000000000D+00
0.31250000000000D+00 0.43750000000000D+00 -0.43750000000000D+00
0.43750000000000D+00 0.43750000000000D+00 -0.43750000000000D+00
-0.43750000000000D+00 0.43750000000000D+00 -0.43750000000000D+00
-0.31250000000000D+00 0.43750000000000D+00 -0.43750000000000D+00
-0.18750000000000D+00 0.43750000000000D+00 -0.43750000000000D+00
-0.62500000000000D-01 0.43750000000000D+00 -0.43750000000000D+00
0.62500000000000D-01 -0.43750000000000D+00 -0.43750000000000D+00
0.18750000000000D+00 -0.43750000000000D+00 -0.43750000000000D+00
0.31250000000000D+00 -0.43750000000000D+00 -0.43750000000000D+00
0.43750000000000D+00 -0.43750000000000D+00 -0.43750000000000D+00
-0.43750000000000D+00 -0.43750000000000D+00 -0.43750000000000D+00
-0.31250000000000D+00 -0.43750000000000D+00 -0.43750000000000D+00
-0.18750000000000D+00 -0.43750000000000D+00 -0.43750000000000D+00
-0.62500000000000D-01 -0.43750000000000D+00 -0.43750000000000D+00
0.62500000000000D-01 -0.31250000000000D+00 -0.43750000000000D+00
0.18750000000000D+00 -0.31250000000000D+00 -0.43750000000000D+00
0.31250000000000D+00 -0.31250000000000D+00 -0.43750000000000D+00
0.43750000000000D+00 -0.31250000000000D+00 -0.43750000000000D+00
-0.43750000000000D+00 -0.31250000000000D+00 -0.43750000000000D+00
-0.31250000000000D+00 -0.31250000000000D+00 -0.43750000000000D+00
-0.18750000000000D+00 -0.31250000000000D+00 -0.43750000000000D+00
-0.62500000000000D-01 -0.31250000000000D+00 -0.43750000000000D+00
0.62500000000000D-01 -0.18750000000000D+00 -0.43750000000000D+00
0.18750000000000D+00 -0.18750000000000D+00 -0.43750000000000D+00
0.31250000000000D+00 -0.18750000000000D+00 -0.43750000000000D+00
0.43750000000000D+00 -0.18750000000000D+00 -0.43750000000000D+00
-0.43750000000000D+00 -0.18750000000000D+00 -0.43750000000000D+00
-0.31250000000000D+00 -0.18750000000000D+00 -0.43750000000000D+00
-0.18750000000000D+00 -0.18750000000000D+00 -0.43750000000000D+00
-0.62500000000000D-01 -0.18750000000000D+00 -0.43750000000000D+00
0.62500000000000D-01 -0.62500000000000D-01 -0.43750000000000D+00
0.18750000000000D+00 -0.62500000000000D-01 -0.43750000000000D+00
0.31250000000000D+00 -0.62500000000000D-01 -0.43750000000000D+00
0.43750000000000D+00 -0.62500000000000D-01 -0.43750000000000D+00
-0.43750000000000D+00 -0.62500000000000D-01 -0.43750000000000D+00
-0.31250000000000D+00 -0.62500000000000D-01 -0.43750000000000D+00
-0.18750000000000D+00 -0.62500000000000D-01 -0.43750000000000D+00
-0.62500000000000D-01 -0.62500000000000D-01 -0.43750000000000D+00
0.62500000000000D-01 0.62500000000000D-01 -0.31250000000000D+00
0.18750000000000D+00 0.62500000000000D-01 -0.31250000000000D+00
0.31250000000000D+00 0.62500000000000D-01 -0.31250000000000D+00
0.43750000000000D+00 0.62500000000000D-01 -0.31250000000000D+00
-0.43750000000000D+00 0.62500000000000D-01 -0.31250000000000D+00
-0.31250000000000D+00 0.62500000000000D-01 -0.31250000000000D+00
-0.18750000000000D+00 0.62500000000000D-01 -0.31250000000000D+00
-0.62500000000000D-01 0.62500000000000D-01 -0.31250000000000D+00
0.62500000000000D-01 0.18750000000000D+00 -0.31250000000000D+00
0.18750000000000D+00 0.18750000000000D+00 -0.31250000000000D+00
0.31250000000000D+00 0.18750000000000D+00 -0.31250000000000D+00
0.43750000000000D+00 0.18750000000000D+00 -0.31250000000000D+00
-0.43750000000000D+00 0.18750000000000D+00 -0.31250000000000D+00
-0.31250000000000D+00 0.18750000000000D+00 -0.31250000000000D+00
-0.18750000000000D+00 0.18750000000000D+00 -0.31250000000000D+00
-0.62500000000000D-01 0.18750000000000D+00 -0.31250000000000D+00
0.62500000000000D-01 0.31250000000000D+00 -0.31250000000000D+00
0.18750000000000D+00 0.31250000000000D+00 -0.31250000000000D+00
0.31250000000000D+00 0.31250000000000D+00 -0.31250000000000D+00
0.43750000000000D+00 0.31250000000000D+00 -0.31250000000000D+00
-0.43750000000000D+00 0.31250000000000D+00 -0.31250000000000D+00
-0.31250000000000D+00 0.31250000000000D+00 -0.31250000000000D+00
-0.18750000000000D+00 0.31250000000000D+00 -0.31250000000000D+00
-0.62500000000000D-01 0.31250000000000D+00 -0.31250000000000D+00
0.62500000000000D-01 0.43750000000000D+00 -0.31250000000000D+00
0.18750000000000D+00 0.43750000000000D+00 -0.31250000000000D+00
0.31250000000000D+00 0.43750000000000D+00 -0.31250000000000D+00
0.43750000000000D+00 0.43750000000000D+00 -0.31250000000000D+00
-0.43750000000000D+00 0.43750000000000D+00 -0.31250000000000D+00
-0.31250000000000D+00 0.43750000000000D+00 -0.31250000000000D+00
-0.18750000000000D+00 0.43750000000000D+00 -0.31250000000000D+00
-0.62500000000000D-01 0.43750000000000D+00 -0.31250000000000D+00
0.62500000000000D-01 -0.43750000000000D+00 -0.31250000000000D+00
0.18750000000000D+00 -0.43750000000000D+00 -0.31250000000000D+00
0.31250000000000D+00 -0.43750000000000D+00 -0.31250000000000D+00
0.43750000000000D+00 -0.43750000000000D+00 -0.31250000000000D+00
-0.43750000000000D+00 -0.43750000000000D+00 -0.31250000000000D+00
-0.31250000000000D+00 -0.43750000000000D+00 -0.31250000000000D+00
-0.18750000000000D+00 -0.43750000000000D+00 -0.31250000000000D+00
-0.62500000000000D-01 -0.43750000000000D+00 -0.31250000000000D+00
0.62500000000000D-01 -0.31250000000000D+00 -0.31250000000000D+00
0.18750000000000D+00 -0.31250000000000D+00 -0.31250000000000D+00
0.31250000000000D+00 -0.31250000000000D+00 -0.31250000000000D+00
0.43750000000000D+00 -0.31250000000000D+00 -0.31250000000000D+00
-0.43750000000000D+00 -0.31250000000000D+00 -0.31250000000000D+00
-0.31250000000000D+00 -0.31250000000000D+00 -0.31250000000000D+00
-0.18750000000000D+00 -0.31250000000000D+00 -0.31250000000000D+00
-0.62500000000000D-01 -0.31250000000000D+00 -0.31250000000000D+00
0.62500000000000D-01 -0.18750000000000D+00 -0.31250000000000D+00
0.18750000000000D+00 -0.18750000000000D+00 -0.31250000000000D+00
0.31250000000000D+00 -0.18750000000000D+00 -0.31250000000000D+00
0.43750000000000D+00 -0.18750000000000D+00 -0.31250000000000D+00
-0.43750000000000D+00 -0.18750000000000D+00 -0.31250000000000D+00
-0.31250000000000D+00 -0.18750000000000D+00 -0.31250000000000D+00
-0.18750000000000D+00 -0.18750000000000D+00 -0.31250000000000D+00
-0.62500000000000D-01 -0.18750000000000D+00 -0.31250000000000D+00
0.62500000000000D-01 -0.62500000000000D-01 -0.31250000000000D+00
0.18750000000000D+00 -0.62500000000000D-01 -0.31250000000000D+00
0.31250000000000D+00 -0.62500000000000D-01 -0.31250000000000D+00
0.43750000000000D+00 -0.62500000000000D-01 -0.31250000000000D+00
-0.43750000000000D+00 -0.62500000000000D-01 -0.31250000000000D+00
-0.31250000000000D+00 -0.62500000000000D-01 -0.31250000000000D+00
-0.18750000000000D+00 -0.62500000000000D-01 -0.31250000000000D+00
-0.62500000000000D-01 -0.62500000000000D-01 -0.31250000000000D+00
0.62500000000000D-01 0.62500000000000D-01 -0.18750000000000D+00
0.18750000000000D+00 0.62500000000000D-01 -0.18750000000000D+00
0.31250000000000D+00 0.62500000000000D-01 -0.18750000000000D+00
0.43750000000000D+00 0.62500000000000D-01 -0.18750000000000D+00
-0.43750000000000D+00 0.62500000000000D-01 -0.18750000000000D+00
-0.31250000000000D+00 0.62500000000000D-01 -0.18750000000000D+00
-0.18750000000000D+00 0.62500000000000D-01 -0.18750000000000D+00
-0.62500000000000D-01 0.62500000000000D-01 -0.18750000000000D+00
0.62500000000000D-01 0.18750000000000D+00 -0.18750000000000D+00
0.18750000000000D+00 0.18750000000000D+00 -0.18750000000000D+00
0.31250000000000D+00 0.18750000000000D+00 -0.18750000000000D+00
0.43750000000000D+00 0.18750000000000D+00 -0.18750000000000D+00
-0.43750000000000D+00 0.18750000000000D+00 -0.18750000000000D+00
-0.31250000000000D+00 0.18750000000000D+00 -0.18750000000000D+00
-0.18750000000000D+00 0.18750000000000D+00 -0.18750000000000D+00
-0.62500000000000D-01 0.18750000000000D+00 -0.18750000000000D+00
0.62500000000000D-01 0.31250000000000D+00 -0.18750000000000D+00
0.18750000000000D+00 0.31250000000000D+00 -0.18750000000000D+00
0.31250000000000D+00 0.31250000000000D+00 -0.18750000000000D+00
0.43750000000000D+00 0.31250000000000D+00 -0.18750000000000D+00
-0.43750000000000D+00 0.31250000000000D+00 -0.18750000000000D+00
-0.31250000000000D+00 0.31250000000000D+00 -0.18750000000000D+00
-0.18750000000000D+00 0.31250000000000D+00 -0.18750000000000D+00
-0.62500000000000D-01 0.31250000000000D+00 -0.18750000000000D+00
0.62500000000000D-01 0.43750000000000D+00 -0.18750000000000D+00
0.18750000000000D+00 0.43750000000000D+00 -0.18750000000000D+00
0.31250000000000D+00 0.43750000000000D+00 -0.18750000000000D+00
0.43750000000000D+00 0.43750000000000D+00 -0.18750000000000D+00
-0.43750000000000D+00 0.43750000000000D+00 -0.18750000000000D+00
-0.31250000000000D+00 0.43750000000000D+00 -0.18750000000000D+00
-0.18750000000000D+00 0.43750000000000D+00 -0.18750000000000D+00
-0.62500000000000D-01 0.43750000000000D+00 -0.18750000000000D+00
0.62500000000000D-01 -0.43750000000000D+00 -0.18750000000000D+00
0.18750000000000D+00 -0.43750000000000D+00 -0.18750000000000D+00
0.31250000000000D+00 -0.43750000000000D+00 -0.18750000000000D+00
0.43750000000000D+00 -0.43750000000000D+00 -0.18750000000000D+00
-0.43750000000000D+00 -0.43750000000000D+00 -0.18750000000000D+00
-0.31250000000000D+00 -0.43750000000000D+00 -0.18750000000000D+00
-0.18750000000000D+00 -0.43750000000000D+00 -0.18750000000000D+00
-0.62500000000000D-01 -0.43750000000000D+00 -0.18750000000000D+00
0.62500000000000D-01 -0.31250000000000D+00 -0.18750000000000D+00
0.18750000000000D+00 -0.31250000000000D+00 -0.18750000000000D+00
0.31250000000000D+00 -0.31250000000000D+00 -0.18750000000000D+00
0.43750000000000D+00 -0.31250000000000D+00 -0.18750000000000D+00
-0.43750000000000D+00 -0.31250000000000D+00 -0.18750000000000D+00
-0.31250000000000D+00 -0.31250000000000D+00 -0.18750000000000D+00
-0.18750000000000D+00 -0.31250000000000D+00 -0.18750000000000D+00
-0.62500000000000D-01 -0.31250000000000D+00 -0.18750000000000D+00
0.62500000000000D-01 -0.18750000000000D+00 -0.18750000000000D+00
0.18750000000000D+00 -0.18750000000000D+00 -0.18750000000000D+00
0.31250000000000D+00 -0.18750000000000D+00 -0.18750000000000D+00
0.43750000000000D+00 -0.18750000000000D+00 -0.18750000000000D+00
-0.43750000000000D+00 -0.18750000000000D+00 -0.18750000000000D+00
-0.31250000000000D+00 -0.18750000000000D+00 -0.18750000000000D+00
-0.18750000000000D+00 -0.18750000000000D+00 -0.18750000000000D+00
-0.62500000000000D-01 -0.18750000000000D+00 -0.18750000000000D+00
0.62500000000000D-01 -0.62500000000000D-01 -0.18750000000000D+00
0.18750000000000D+00 -0.62500000000000D-01 -0.18750000000000D+00
0.31250000000000D+00 -0.62500000000000D-01 -0.18750000000000D+00
0.43750000000000D+00 -0.62500000000000D-01 -0.18750000000000D+00
-0.43750000000000D+00 -0.62500000000000D-01 -0.18750000000000D+00
-0.31250000000000D+00 -0.62500000000000D-01 -0.18750000000000D+00
-0.18750000000000D+00 -0.62500000000000D-01 -0.18750000000000D+00
-0.62500000000000D-01 -0.62500000000000D-01 -0.18750000000000D+00
0.62500000000000D-01 0.62500000000000D-01 -0.62500000000000D-01
0.18750000000000D+00 0.62500000000000D-01 -0.62500000000000D-01
0.31250000000000D+00 0.62500000000000D-01 -0.62500000000000D-01
0.43750000000000D+00 0.62500000000000D-01 -0.62500000000000D-01
-0.43750000000000D+00 0.62500000000000D-01 -0.62500000000000D-01
-0.31250000000000D+00 0.62500000000000D-01 -0.62500000000000D-01
-0.18750000000000D+00 0.62500000000000D-01 -0.62500000000000D-01
-0.62500000000000D-01 0.62500000000000D-01 -0.62500000000000D-01
0.62500000000000D-01 0.18750000000000D+00 -0.62500000000000D-01
0.18750000000000D+00 0.18750000000000D+00 -0.62500000000000D-01
0.31250000000000D+00 0.18750000000000D+00 -0.62500000000000D-01
0.43750000000000D+00 0.18750000000000D+00 -0.62500000000000D-01
-0.43750000000000D+00 0.18750000000000D+00 -0.62500000000000D-01
-0.31250000000000D+00 0.18750000000000D+00 -0.62500000000000D-01
-0.18750000000000D+00 0.18750000000000D+00 -0.62500000000000D-01
-0.62500000000000D-01 0.18750000000000D+00 -0.62500000000000D-01
0.62500000000000D-01 0.31250000000000D+00 -0.62500000000000D-01
0.18750000000000D+00 0.31250000000000D+00 -0.62500000000000D-01
0.31250000000000D+00 0.31250000000000D+00 -0.62500000000000D-01
0.43750000000000D+00 0.31250000000000D+00 -0.62500000000000D-01
-0.43750000000000D+00 0.31250000000000D+00 -0.62500000000000D-01
-0.31250000000000D+00 0.31250000000000D+00 -0.62500000000000D-01
-0.18750000000000D+00 0.31250000000000D+00 -0.62500000000000D-01
-0.62500000000000D-01 0.31250000000000D+00 -0.62500000000000D-01
0.62500000000000D-01 0.43750000000000D+00 -0.62500000000000D-01
0.18750000000000D+00 0.43750000000000D+00 -0.62500000000000D-01
0.31250000000000D+00 0.43750000000000D+00 -0.62500000000000D-01
0.43750000000000D+00 0.43750000000000D+00 -0.62500000000000D-01
-0.43750000000000D+00 0.43750000000000D+00 -0.62500000000000D-01
-0.31250000000000D+00 0.43750000000000D+00 -0.62500000000000D-01
-0.18750000000000D+00 0.43750000000000D+00 -0.62500000000000D-01
-0.62500000000000D-01 0.43750000000000D+00 -0.62500000000000D-01
0.62500000000000D-01 -0.43750000000000D+00 -0.62500000000000D-01
0.18750000000000D+00 -0.43750000000000D+00 -0.62500000000000D-01
0.31250000000000D+00 -0.43750000000000D+00 -0.62500000000000D-01
0.43750000000000D+00 -0.43750000000000D+00 -0.62500000000000D-01
-0.43750000000000D+00 -0.43750000000000D+00 -0.62500000000000D-01
-0.31250000000000D+00 -0.43750000000000D+00 -0.62500000000000D-01
-0.18750000000000D+00 -0.43750000000000D+00 -0.62500000000000D-01
-0.62500000000000D-01 -0.43750000000000D+00 -0.62500000000000D-01
0.62500000000000D-01 -0.31250000000000D+00 -0.62500000000000D-01
0.18750000000000D+00 -0.31250000000000D+00 -0.62500000000000D-01
0.31250000000000D+00 -0.31250000000000D+00 -0.62500000000000D-01
0.43750000000000D+00 -0.31250000000000D+00 -0.62500000000000D-01
-0.43750000000000D+00 -0.31250000000000D+00 -0.62500000000000D-01
-0.31250000000000D+00 -0.31250000000000D+00 -0.62500000000000D-01
-0.18750000000000D+00 -0.31250000000000D+00 -0.62500000000000D-01
-0.62500000000000D-01 -0.31250000000000D+00 -0.62500000000000D-01
0.62500000000000D-01 -0.18750000000000D+00 -0.62500000000000D-01
0.18750000000000D+00 -0.18750000000000D+00 -0.62500000000000D-01
0.31250000000000D+00 -0.18750000000000D+00 -0.62500000000000D-01
0.43750000000000D+00 -0.18750000000000D+00 -0.62500000000000D-01
-0.43750000000000D+00 -0.18750000000000D+00 -0.62500000000000D-01
-0.31250000000000D+00 -0.18750000000000D+00 -0.62500000000000D-01
-0.18750000000000D+00 -0.18750000000000D+00 -0.62500000000000D-01
-0.62500000000000D-01 -0.18750000000000D+00 -0.62500000000000D-01
0.62500000000000D-01 -0.62500000000000D-01 -0.62500000000000D-01
0.18750000000000D+00 -0.62500000000000D-01 -0.62500000000000D-01
0.31250000000000D+00 -0.62500000000000D-01 -0.62500000000000D-01
0.43750000000000D+00 -0.62500000000000D-01 -0.62500000000000D-01
-0.43750000000000D+00 -0.62500000000000D-01 -0.62500000000000D-01
-0.31250000000000D+00 -0.62500000000000D-01 -0.62500000000000D-01
-0.18750000000000D+00 -0.62500000000000D-01 -0.62500000000000D-01
-0.62500000000000D-01 -0.62500000000000D-01 -0.62500000000000D-01
kptnrm 0.10000000000000D+01
ngfft 48 48 48
nspden 1
nspinor 1
occ 0.20000000000000D+01 0.20000000000000D+01 0.20000000000000D+01
0.20000000000000D+01 0.20000000000000D+01 0.20000000000000D+01
0.20000000000000D+01 0.20000000000000D+01 0.20000000000000D+01
0.20000000000000D+01 0.20000000000000D+01 0.20000000000000D+01
0.20000000000000D+01 0.20000000000000D+01 0.20000000000000D+01
0.20000000000000D+01 0.20000000000000D+01 0.20000000000000D+01
0.20000000000000D+01 0.20000000000000D+01
rprim 0.39669759570477D+01 0.00000000000000D+00 0.00000000000000D+00
0.00000000000000D+00 0.39669759570477D+01 0.00000000000000D+00
0.00000000000000D+00 0.00000000000000D+00 0.39669759570477D+01
dfpt_sciss 0.00000000000000D+00
spinat 0.00000000000000D+00 0.00000000000000D+00 0.00000000000000D+00
0.00000000000000D+00 0.00000000000000D+00 0.00000000000000D+00
0.00000000000000D+00 0.00000000000000D+00 0.00000000000000D+00
0.00000000000000D+00 0.00000000000000D+00 0.00000000000000D+00
0.00000000000000D+00 0.00000000000000D+00 0.00000000000000D+00
symafm 1 1 1 1 1 1 1 1 1 1 1 1
1 1 1 1 1 1 1 1 1 1 1 1
1 1 1 1 1 1 1 1 1 1 1 1
1 1 1 1 1 1 1 1 1 1 1 1
symrel 1 0 0 0 1 0 0 0 1
-1 0 0 0 -1 0 0 0 -1
-1 0 0 0 1 0 0 0 -1
1 0 0 0 -1 0 0 0 1
-1 0 0 0 -1 0 0 0 1
1 0 0 0 1 0 0 0 -1
1 0 0 0 -1 0 0 0 -1
-1 0 0 0 1 0 0 0 1
0 1 0 1 0 0 0 0 1
0 -1 0 -1 0 0 0 0 -1
0 -1 0 1 0 0 0 0 -1
0 1 0 -1 0 0 0 0 1
0 -1 0 -1 0 0 0 0 1
0 1 0 1 0 0 0 0 -1
0 1 0 -1 0 0 0 0 -1
0 -1 0 1 0 0 0 0 1
0 0 1 1 0 0 0 1 0
0 0 -1 -1 0 0 0 -1 0
0 0 -1 1 0 0 0 -1 0
0 0 1 -1 0 0 0 1 0
0 0 -1 -1 0 0 0 1 0
0 0 1 1 0 0 0 -1 0
0 0 1 -1 0 0 0 -1 0
0 0 -1 1 0 0 0 1 0
1 0 0 0 0 1 0 1 0
-1 0 0 0 0 -1 0 -1 0
-1 0 0 0 0 1 0 -1 0
1 0 0 0 0 -1 0 1 0
-1 0 0 0 0 -1 0 1 0
1 0 0 0 0 1 0 -1 0
1 0 0 0 0 -1 0 -1 0
-1 0 0 0 0 1 0 1 0
0 1 0 0 0 1 1 0 0
0 -1 0 0 0 -1 -1 0 0
0 -1 0 0 0 1 -1 0 0
0 1 0 0 0 -1 1 0 0
0 -1 0 0 0 -1 1 0 0
0 1 0 0 0 1 -1 0 0
0 1 0 0 0 -1 -1 0 0
0 -1 0 0 0 1 1 0 0
0 0 1 0 1 0 1 0 0
0 0 -1 0 -1 0 -1 0 0
0 0 -1 0 1 0 -1 0 0
0 0 1 0 -1 0 1 0 0
0 0 -1 0 -1 0 1 0 0
0 0 1 0 1 0 -1 0 0
0 0 1 0 -1 0 -1 0 0
0 0 -1 0 1 0 1 0 0
tnons 0.00000000000000D+00 0.00000000000000D+00 0.00000000000000D+00
0.00000000000000D+00 0.00000000000000D+00 0.00000000000000D+00
0.00000000000000D+00 0.00000000000000D+00 0.00000000000000D+00
0.00000000000000D+00 0.00000000000000D+00 0.00000000000000D+00
0.00000000000000D+00 0.00000000000000D+00 0.00000000000000D+00
0.00000000000000D+00 0.00000000000000D+00 0.00000000000000D+00
0.00000000000000D+00 0.00000000000000D+00 0.00000000000000D+00
0.00000000000000D+00 0.00000000000000D+00 0.00000000000000D+00
0.00000000000000D+00 0.00000000000000D+00 0.00000000000000D+00
0.00000000000000D+00 0.00000000000000D+00 0.00000000000000D+00
0.00000000000000D+00 0.00000000000000D+00 0.00000000000000D+00
0.00000000000000D+00 0.00000000000000D+00 0.00000000000000D+00
0.00000000000000D+00 0.00000000000000D+00 0.00000000000000D+00
0.00000000000000D+00 0.00000000000000D+00 0.00000000000000D+00
0.00000000000000D+00 0.00000000000000D+00 0.00000000000000D+00
0.00000000000000D+00 0.00000000000000D+00 0.00000000000000D+00
0.00000000000000D+00 0.00000000000000D+00 0.00000000000000D+00
0.00000000000000D+00 0.00000000000000D+00 0.00000000000000D+00
0.00000000000000D+00 0.00000000000000D+00 0.00000000000000D+00
0.00000000000000D+00 0.00000000000000D+00 0.00000000000000D+00
0.00000000000000D+00 0.00000000000000D+00 0.00000000000000D+00
0.00000000000000D+00 0.00000000000000D+00 0.00000000000000D+00
0.00000000000000D+00 0.00000000000000D+00 0.00000000000000D+00
0.00000000000000D+00 0.00000000000000D+00 0.00000000000000D+00
0.00000000000000D+00 0.00000000000000D+00 0.00000000000000D+00
0.00000000000000D+00 0.00000000000000D+00 0.00000000000000D+00
0.00000000000000D+00 0.00000000000000D+00 0.00000000000000D+00
0.00000000000000D+00 0.00000000000000D+00 0.00000000000000D+00
0.00000000000000D+00 0.00000000000000D+00 0.00000000000000D+00
0.00000000000000D+00 0.00000000000000D+00 0.00000000000000D+00
0.00000000000000D+00 0.00000000000000D+00 0.00000000000000D+00
0.00000000000000D+00 0.00000000000000D+00 0.00000000000000D+00
0.00000000000000D+00 0.00000000000000D+00 0.00000000000000D+00
0.00000000000000D+00 0.00000000000000D+00 0.00000000000000D+00
0.00000000000000D+00 0.00000000000000D+00 0.00000000000000D+00
0.00000000000000D+00 0.00000000000000D+00 0.00000000000000D+00
0.00000000000000D+00 0.00000000000000D+00 0.00000000000000D+00
0.00000000000000D+00 0.00000000000000D+00 0.00000000000000D+00
0.00000000000000D+00 0.00000000000000D+00 0.00000000000000D+00
0.00000000000000D+00 0.00000000000000D+00 0.00000000000000D+00
0.00000000000000D+00 0.00000000000000D+00 0.00000000000000D+00
0.00000000000000D+00 0.00000000000000D+00 0.00000000000000D+00
0.00000000000000D+00 0.00000000000000D+00 0.00000000000000D+00
0.00000000000000D+00 0.00000000000000D+00 0.00000000000000D+00
0.00000000000000D+00 0.00000000000000D+00 0.00000000000000D+00
0.00000000000000D+00 0.00000000000000D+00 0.00000000000000D+00
0.00000000000000D+00 0.00000000000000D+00 0.00000000000000D+00
0.00000000000000D+00 0.00000000000000D+00 0.00000000000000D+00
tolwfr 0.10000000000000D+01
tphysel 0.00000000000000D+00
tsmear 0.10000000000000D-01
typat 1 2 3 3 3
wtk 0.19531250000000D-02 0.19531250000000D-02 0.19531250000000D-02
0.19531250000000D-02 0.19531250000000D-02 0.19531250000000D-02
0.19531250000000D-02 0.19531250000000D-02 0.19531250000000D-02
0.19531250000000D-02 0.19531250000000D-02 0.19531250000000D-02
0.19531250000000D-02 0.19531250000000D-02 0.19531250000000D-02
0.19531250000000D-02 0.19531250000000D-02 0.19531250000000D-02
0.19531250000000D-02 0.19531250000000D-02 0.19531250000000D-02
0.19531250000000D-02 0.19531250000000D-02 0.19531250000000D-02
0.19531250000000D-02 0.19531250000000D-02 0.19531250000000D-02
0.19531250000000D-02 0.19531250000000D-02 0.19531250000000D-02
0.19531250000000D-02 0.19531250000000D-02 0.19531250000000D-02
0.19531250000000D-02 0.19531250000000D-02 0.19531250000000D-02
0.19531250000000D-02 0.19531250000000D-02 0.19531250000000D-02
0.19531250000000D-02 0.19531250000000D-02 0.19531250000000D-02
0.19531250000000D-02 0.19531250000000D-02 0.19531250000000D-02
0.19531250000000D-02 0.19531250000000D-02 0.19531250000000D-02
0.19531250000000D-02 0.19531250000000D-02 0.19531250000000D-02
0.19531250000000D-02 0.19531250000000D-02 0.19531250000000D-02
0.19531250000000D-02 0.19531250000000D-02 0.19531250000000D-02
0.19531250000000D-02 0.19531250000000D-02 0.19531250000000D-02
0.19531250000000D-02 0.19531250000000D-02 0.19531250000000D-02
0.19531250000000D-02 0.19531250000000D-02 0.19531250000000D-02
0.19531250000000D-02 0.19531250000000D-02 0.19531250000000D-02
0.19531250000000D-02 0.19531250000000D-02 0.19531250000000D-02
0.19531250000000D-02 0.19531250000000D-02 0.19531250000000D-02
0.19531250000000D-02 0.19531250000000D-02 0.19531250000000D-02
0.19531250000000D-02 0.19531250000000D-02 0.19531250000000D-02
0.19531250000000D-02 0.19531250000000D-02 0.19531250000000D-02
0.19531250000000D-02 0.19531250000000D-02 0.19531250000000D-02
0.19531250000000D-02 0.19531250000000D-02 0.19531250000000D-02
0.19531250000000D-02 0.19531250000000D-02 0.19531250000000D-02
0.19531250000000D-02 0.19531250000000D-02 0.19531250000000D-02
0.19531250000000D-02 0.19531250000000D-02 0.19531250000000D-02
0.19531250000000D-02 0.19531250000000D-02 0.19531250000000D-02
0.19531250000000D-02 0.19531250000000D-02 0.19531250000000D-02
0.19531250000000D-02 0.19531250000000D-02 0.19531250000000D-02
0.19531250000000D-02 0.19531250000000D-02 0.19531250000000D-02
0.19531250000000D-02 0.19531250000000D-02 0.19531250000000D-02
0.19531250000000D-02 0.19531250000000D-02 0.19531250000000D-02
0.19531250000000D-02 0.19531250000000D-02 0.19531250000000D-02
0.19531250000000D-02 0.19531250000000D-02 0.19531250000000D-02
0.19531250000000D-02 0.19531250000000D-02 0.19531250000000D-02
0.19531250000000D-02 0.19531250000000D-02 0.19531250000000D-02
0.19531250000000D-02 0.19531250000000D-02 0.19531250000000D-02
0.19531250000000D-02 0.19531250000000D-02 0.19531250000000D-02
0.19531250000000D-02 0.19531250000000D-02 0.19531250000000D-02
0.19531250000000D-02 0.19531250000000D-02 0.19531250000000D-02
0.19531250000000D-02 0.19531250000000D-02 0.19531250000000D-02
0.19531250000000D-02 0.19531250000000D-02 0.19531250000000D-02
0.19531250000000D-02 0.19531250000000D-02 0.19531250000000D-02
0.19531250000000D-02 0.19531250000000D-02 0.19531250000000D-02
0.19531250000000D-02 0.19531250000000D-02 0.19531250000000D-02
0.19531250000000D-02 0.19531250000000D-02 0.19531250000000D-02
0.19531250000000D-02 0.19531250000000D-02 0.19531250000000D-02
0.19531250000000D-02 0.19531250000000D-02 0.19531250000000D-02
0.19531250000000D-02 0.19531250000000D-02 0.19531250000000D-02
0.19531250000000D-02 0.19531250000000D-02 0.19531250000000D-02
0.19531250000000D-02 0.19531250000000D-02 0.19531250000000D-02
0.19531250000000D-02 0.19531250000000D-02 0.19531250000000D-02
0.19531250000000D-02 0.19531250000000D-02 0.19531250000000D-02
0.19531250000000D-02 0.19531250000000D-02 0.19531250000000D-02
0.19531250000000D-02 0.19531250000000D-02 0.19531250000000D-02
0.19531250000000D-02 0.19531250000000D-02 0.19531250000000D-02
0.19531250000000D-02 0.19531250000000D-02 0.19531250000000D-02
0.19531250000000D-02 0.19531250000000D-02 0.19531250000000D-02
0.19531250000000D-02 0.19531250000000D-02 0.19531250000000D-02
0.19531250000000D-02 0.19531250000000D-02 0.19531250000000D-02
0.19531250000000D-02 0.19531250000000D-02 0.19531250000000D-02
0.19531250000000D-02 0.19531250000000D-02 0.19531250000000D-02
0.19531250000000D-02 0.19531250000000D-02 0.19531250000000D-02
0.19531250000000D-02 0.19531250000000D-02 0.19531250000000D-02
0.19531250000000D-02 0.19531250000000D-02 0.19531250000000D-02
0.19531250000000D-02 0.19531250000000D-02 0.19531250000000D-02
0.19531250000000D-02 0.19531250000000D-02 0.19531250000000D-02
0.19531250000000D-02 0.19531250000000D-02 0.19531250000000D-02
0.19531250000000D-02 0.19531250000000D-02 0.19531250000000D-02
0.19531250000000D-02 0.19531250000000D-02 0.19531250000000D-02
0.19531250000000D-02 0.19531250000000D-02 0.19531250000000D-02
0.19531250000000D-02 0.19531250000000D-02 0.19531250000000D-02
0.19531250000000D-02 0.19531250000000D-02 0.19531250000000D-02
0.19531250000000D-02 0.19531250000000D-02 0.19531250000000D-02
0.19531250000000D-02 0.19531250000000D-02 0.19531250000000D-02
0.19531250000000D-02 0.19531250000000D-02 0.19531250000000D-02
0.19531250000000D-02 0.19531250000000D-02 0.19531250000000D-02
0.19531250000000D-02 0.19531250000000D-02 0.19531250000000D-02
0.19531250000000D-02 0.19531250000000D-02 0.19531250000000D-02
0.19531250000000D-02 0.19531250000000D-02 0.19531250000000D-02
0.19531250000000D-02 0.19531250000000D-02 0.19531250000000D-02
0.19531250000000D-02 0.19531250000000D-02 0.19531250000000D-02
0.19531250000000D-02 0.19531250000000D-02 0.19531250000000D-02
0.19531250000000D-02 0.19531250000000D-02 0.19531250000000D-02
0.19531250000000D-02 0.19531250000000D-02 0.19531250000000D-02
0.19531250000000D-02 0.19531250000000D-02 0.19531250000000D-02
0.19531250000000D-02 0.19531250000000D-02 0.19531250000000D-02
0.19531250000000D-02 0.19531250000000D-02 0.19531250000000D-02
0.19531250000000D-02 0.19531250000000D-02 0.19531250000000D-02
0.19531250000000D-02 0.19531250000000D-02 0.19531250000000D-02
0.19531250000000D-02 0.19531250000000D-02 0.19531250000000D-02
0.19531250000000D-02 0.19531250000000D-02 0.19531250000000D-02
0.19531250000000D-02 0.19531250000000D-02 0.19531250000000D-02
0.19531250000000D-02 0.19531250000000D-02 0.19531250000000D-02
0.19531250000000D-02 0.19531250000000D-02 0.19531250000000D-02
0.19531250000000D-02 0.19531250000000D-02 0.19531250000000D-02
0.19531250000000D-02 0.19531250000000D-02 0.19531250000000D-02
0.19531250000000D-02 0.19531250000000D-02 0.19531250000000D-02
0.19531250000000D-02 0.19531250000000D-02 0.19531250000000D-02
0.19531250000000D-02 0.19531250000000D-02 0.19531250000000D-02
0.19531250000000D-02 0.19531250000000D-02 0.19531250000000D-02
0.19531250000000D-02 0.19531250000000D-02 0.19531250000000D-02
0.19531250000000D-02 0.19531250000000D-02 0.19531250000000D-02
0.19531250000000D-02 0.19531250000000D-02 0.19531250000000D-02
0.19531250000000D-02 0.19531250000000D-02 0.19531250000000D-02
0.19531250000000D-02 0.19531250000000D-02 0.19531250000000D-02
0.19531250000000D-02 0.19531250000000D-02 0.19531250000000D-02
0.19531250000000D-02 0.19531250000000D-02 0.19531250000000D-02
0.19531250000000D-02 0.19531250000000D-02 0.19531250000000D-02
0.19531250000000D-02 0.19531250000000D-02 0.19531250000000D-02
0.19531250000000D-02 0.19531250000000D-02 0.19531250000000D-02
0.19531250000000D-02 0.19531250000000D-02 0.19531250000000D-02
0.19531250000000D-02 0.19531250000000D-02 0.19531250000000D-02
0.19531250000000D-02 0.19531250000000D-02 0.19531250000000D-02
0.19531250000000D-02 0.19531250000000D-02 0.19531250000000D-02
0.19531250000000D-02 0.19531250000000D-02 0.19531250000000D-02
0.19531250000000D-02 0.19531250000000D-02 0.19531250000000D-02
0.19531250000000D-02 0.19531250000000D-02 0.19531250000000D-02
0.19531250000000D-02 0.19531250000000D-02 0.19531250000000D-02
0.19531250000000D-02 0.19531250000000D-02 0.19531250000000D-02
0.19531250000000D-02 0.19531250000000D-02 0.19531250000000D-02
0.19531250000000D-02 0.19531250000000D-02 0.19531250000000D-02
0.19531250000000D-02 0.19531250000000D-02 0.19531250000000D-02
0.19531250000000D-02 0.19531250000000D-02 0.19531250000000D-02
0.19531250000000D-02 0.19531250000000D-02 0.19531250000000D-02
0.19531250000000D-02 0.19531250000000D-02 0.19531250000000D-02
0.19531250000000D-02 0.19531250000000D-02 0.19531250000000D-02
0.19531250000000D-02 0.19531250000000D-02 0.19531250000000D-02
0.19531250000000D-02 0.19531250000000D-02 0.19531250000000D-02
0.19531250000000D-02 0.19531250000000D-02 0.19531250000000D-02
0.19531250000000D-02 0.19531250000000D-02 0.19531250000000D-02
0.19531250000000D-02 0.19531250000000D-02 0.19531250000000D-02
0.19531250000000D-02 0.19531250000000D-02 0.19531250000000D-02
0.19531250000000D-02 0.19531250000000D-02 0.19531250000000D-02
0.19531250000000D-02 0.19531250000000D-02 0.19531250000000D-02
0.19531250000000D-02 0.19531250000000D-02 0.19531250000000D-02
0.19531250000000D-02 0.19531250000000D-02 0.19531250000000D-02
0.19531250000000D-02 0.19531250000000D-02 0.19531250000000D-02
0.19531250000000D-02 0.19531250000000D-02 0.19531250000000D-02
0.19531250000000D-02 0.19531250000000D-02 0.19531250000000D-02
0.19531250000000D-02 0.19531250000000D-02 0.19531250000000D-02
0.19531250000000D-02 0.19531250000000D-02 0.19531250000000D-02
0.19531250000000D-02 0.19531250000000D-02 0.19531250000000D-02
0.19531250000000D-02 0.19531250000000D-02 0.19531250000000D-02
0.19531250000000D-02 0.19531250000000D-02 0.19531250000000D-02
0.19531250000000D-02 0.19531250000000D-02 0.19531250000000D-02
0.19531250000000D-02 0.19531250000000D-02 0.19531250000000D-02
0.19531250000000D-02 0.19531250000000D-02 0.19531250000000D-02
0.19531250000000D-02 0.19531250000000D-02 0.19531250000000D-02
0.19531250000000D-02 0.19531250000000D-02 0.19531250000000D-02
0.19531250000000D-02 0.19531250000000D-02 0.19531250000000D-02
0.19531250000000D-02 0.19531250000000D-02 0.19531250000000D-02
0.19531250000000D-02 0.19531250000000D-02 0.19531250000000D-02
0.19531250000000D-02 0.19531250000000D-02 0.19531250000000D-02
0.19531250000000D-02 0.19531250000000D-02 0.19531250000000D-02
0.19531250000000D-02 0.19531250000000D-02 0.19531250000000D-02
0.19531250000000D-02 0.19531250000000D-02 0.19531250000000D-02
0.19531250000000D-02 0.19531250000000D-02 0.19531250000000D-02
0.19531250000000D-02 0.19531250000000D-02 0.19531250000000D-02
0.19531250000000D-02 0.19531250000000D-02 0.19531250000000D-02
0.19531250000000D-02 0.19531250000000D-02 0.19531250000000D-02
0.19531250000000D-02 0.19531250000000D-02 0.19531250000000D-02
0.19531250000000D-02 0.19531250000000D-02 0.19531250000000D-02
0.19531250000000D-02 0.19531250000000D-02
xred 0.00000000000000D+00 0.00000000000000D+00 0.00000000000000D+00
0.50000000000000D+00 0.50000000000000D+00 0.50000000000000D+00
0.50000000000000D+00 0.50000000000000D+00 0.00000000000000D+00
0.00000000000000D+00 0.50000000000000D+00 0.50000000000000D+00
0.50000000000000D+00 0.00000000000000D+00 0.50000000000000D+00
znucl 0.56000000000000D+02 0.22000000000000D+02 0.80000000000000D+01
zion 0.10000000000000D+02 0.12000000000000D+02 0.60000000000000D+01
Description of the potentials (KB energies)
vrsio8 (for pseudopotentials)=100401
usepaw = 0
dimekb = 8 lmnmax= 8
Atom type= 1 pspso= 0 nekb= 8
iln lpsang iproj ekb(:)
1 0 1 6.5722773E+00 0.0000000E+00 0.0000000E+00 0.0000000E+00
0.0000000E+00 0.0000000E+00 0.0000000E+00 0.0000000E+00
2 0 2 0.0000000E+00 7.3596369E-01 0.0000000E+00 0.0000000E+00
0.0000000E+00 0.0000000E+00 0.0000000E+00 0.0000000E+00
3 1 1 0.0000000E+00 0.0000000E+00 5.5996063E+00 0.0000000E+00
0.0000000E+00 0.0000000E+00 0.0000000E+00 0.0000000E+00
4 1 2 0.0000000E+00 0.0000000E+00 0.0000000E+00 5.9156828E-01
0.0000000E+00 0.0000000E+00 0.0000000E+00 0.0000000E+00
5 2 1 0.0000000E+00 0.0000000E+00 0.0000000E+00 0.0000000E+00
2.8182251E+00 0.0000000E+00 0.0000000E+00 0.0000000E+00
6 2 2 0.0000000E+00 0.0000000E+00 0.0000000E+00 0.0000000E+00
2.8182251E+00 0.0000000E+00 0.0000000E+00 0.0000000E+00
7 3 1 0.0000000E+00 0.0000000E+00 0.0000000E+00 0.0000000E+00
2.8182251E+00 0.0000000E+00 0.0000000E+00 0.0000000E+00
8 3 2 0.0000000E+00 0.0000000E+00 0.0000000E+00 0.0000000E+00
2.8182251E+00 0.0000000E+00 0.0000000E+00 0.0000000E+00
Atom type= 2 pspso= 0 nekb= 6
iln lpsang iproj ekb(:)
1 0 1 1.0509616E+01 0.0000000E+00 0.0000000E+00 0.0000000E+00
0.0000000E+00 0.0000000E+00
2 0 2 0.0000000E+00 1.0864600E+00 0.0000000E+00 0.0000000E+00
0.0000000E+00 0.0000000E+00
3 1 1 0.0000000E+00 0.0000000E+00 2.0450884E+00 0.0000000E+00
0.0000000E+00 0.0000000E+00
4 1 2 0.0000000E+00 0.0000000E+00 0.0000000E+00 -6.2493341E-01
0.0000000E+00 0.0000000E+00
5 2 1 0.0000000E+00 0.0000000E+00 0.0000000E+00 0.0000000E+00
-5.4941052E+00 0.0000000E+00
6 2 2 0.0000000E+00 0.0000000E+00 0.0000000E+00 0.0000000E+00
-5.4941052E+00 0.0000000E+00
Atom type= 3 pspso= 0 nekb= 5
iln lpsang iproj ekb(:)
1 0 1 5.2465880E+00 0.0000000E+00 0.0000000E+00 0.0000000E+00
0.0000000E+00
2 0 2 0.0000000E+00 7.0106128E-01 0.0000000E+00 0.0000000E+00
0.0000000E+00
3 1 1 0.0000000E+00 0.0000000E+00 -5.1568333E+00 0.0000000E+00
0.0000000E+00
4 1 2 0.0000000E+00 0.0000000E+00 0.0000000E+00 -1.4580712E+00
0.0000000E+00
5 2 1 0.0000000E+00 0.0000000E+00 0.0000000E+00 0.0000000E+00
-4.3698871E+00
**** Database of total energy derivatives ****
Number of data blocks= 12
2nd derivatives (non-stat.) - # elements : 225
qpt 5.00000000E-01 2.50000000E-01 2.50000000E-01 1.0
1 1 1 1 0.60237923110454D+01 0.56811455967295D-17
2 1 1 1 -0.14270299100020D-14 0.18591743498540D-19
3 1 1 1 -0.13062802592495D-14 0.18528209291534D-19
1 2 1 1 -0.21567219564497D-14 0.53865975589630D-14
2 2 1 1 -0.33166595065841D+01 0.30814460998352D-12
3 2 1 1 -0.33166595065841D+01 0.30826815017991D-12
1 3 1 1 0.10728700886532D-13 0.83014861409747D-14
2 3 1 1 0.10931774166954D+00 -0.10931774166979D+00
3 3 1 1 0.46281951965909D+00 -0.46281951966173D+00
1 4 1 1 -0.25842410904007D-11 -0.14198900506456D+01
2 4 1 1 -0.82920620773016D-19 -0.11331518265716D-14
3 4 1 1 -0.82921156057048D-19 -0.10845285728042D-14
1 5 1 1 0.14059414842872D-13 0.49708163001976D-14
2 5 1 1 0.46281951965910D+00 -0.46281951966173D+00
3 5 1 1 0.10931774166951D+00 -0.10931774166979D+00
1 1 2 1 -0.14270299100020D-14 0.18591743498540D-19
2 1 2 1 0.44620422167949D+01 -0.30354652212601D-16
3 1 2 1 0.18604021426445D+00 0.00000000000000D+00
1 2 2 1 -0.29616570221176D+01 0.83147199718552D-12
2 2 2 1 0.14290235209742D-14 -0.16441652987605D-14
3 2 2 1 -0.33893800627412D-15 0.53333635500695D-14
1 3 2 1 0.14627472892074D+00 -0.14627472891995D+00
2 3 2 1 0.34080629120690D-14 -0.15170793542972D-14
3 3 2 1 0.46232792593121D-15 0.78082610021559D-15
1 4 2 1 -0.82920620773016D-19 -0.11331518265716D-14
2 4 2 1 -0.36312929939603D-12 -0.19998736249345D+00
3 4 2 1 0.91161739886310D-12 0.26722993855020D-02
1 5 2 1 0.17218999481072D+00 -0.17218999481030D+00
2 5 2 1 0.79211757642066D-14 0.39760992939858D-14
3 5 2 1 0.12550276917188D-14 0.52918190899952D-15
1 1 3 1 -0.13062802592495D-14 0.18528209291534D-19
2 1 3 1 0.18604021426445D+00 0.00000000000000D+00
3 1 3 1 0.44620422167945D+01 -0.20602847592108D-16
1 2 3 1 -0.29616570221176D+01 0.83159553738191D-12
2 2 3 1 -0.33893800627412D-15 0.53333635500695D-14
3 2 3 1 0.18453574931889D-14 -0.16441656987178D-14
1 3 3 1 0.17218999481072D+00 -0.17218999481030D+00
2 3 3 1 0.46232792593211D-15 0.78082610021650D-15
3 3 3 1 0.79212719053395D-14 0.37675582436787D-14
1 4 3 1 -0.82921156057048D-19 -0.10845285728042D-14
2 4 3 1 0.91161739886310D-12 0.26722993855020D-02
3 4 3 1 -0.36334274904054D-12 -0.19998736249345D+00
1 5 3 1 0.14627472892071D+00 -0.14627472891995D+00
2 5 3 1 0.12550276917179D-14 0.52918190899861D-15
3 5 3 1 0.34080467339673D-14 -0.68441328135843D-15
1 1 1 2 -0.21567219564497D-14 -0.53865975589627D-14
2 1 1 2 -0.29616571012093D+01 -0.18981259030251D-11
3 1 1 2 -0.29616571012093D+01 -0.18982494432215D-11
1 2 1 2 0.16358191906744D+02 0.81808496592905D-17
2 2 1 2 -0.15497364288690D-14 0.26772110637898D-19
3 2 1 2 -0.13636090554773D-14 0.26680621379810D-19
1 3 1 2 -0.17329977880325D+01 0.17329977880329D+01
2 3 1 2 0.14752217832564D-15 -0.36675837546113D-15
3 3 1 2 0.24669557078533D-15 -0.51163620376728D-16
1 4 1 2 0.79281627080811D-14 0.13496754942810D-13
2 4 1 2 0.11805039895283D-12 0.12307399553517D+00
3 4 1 2 0.11805038947736D-12 0.12307399553520D+00
1 5 1 2 -0.17329977880324D+01 0.17329977880329D+01
2 5 1 2 0.15301669148480D-15 -0.66775674630303D-16
3 5 1 2 0.12772447725585D-15 -0.11760350167214D-15
1 1 2 2 -0.33166594814412D+01 -0.13225305831301D-12
2 1 2 2 0.14290235209742D-14 0.16441652987605D-14
3 1 2 2 -0.33893800627412D-15 -0.53333635500695D-14
1 2 2 2 -0.15497364288690D-14 0.26772110637898D-19
2 2 2 2 0.88114762088217D+01 -0.43710699186145D-16
3 2 2 2 0.16835247627427D+01 0.00000000000000D+00
1 3 2 2 0.14752217832564D-15 -0.36675837546113D-15
2 3 2 2 -0.88678259112023D+00 0.88678259112111D+00
3 3 2 2 -0.14673299063671D+01 0.14673299063673D+01
1 4 2 2 0.12389589427620D-13 0.28613546910665D+01
2 4 2 2 0.72971315259630D-14 -0.28242236246230D-14
3 4 2 2 0.47225524270912D-15 0.12913126180251D-15
1 5 2 2 0.15301669148480D-15 -0.66775674630303D-16
2 5 2 2 0.81588197000207D-01 -0.81588196999015D-01
3 5 2 2 -0.81951746256096D-01 0.81951746256084D-01
1 1 3 2 -0.33166594814412D+01 -0.13237659850940D-12
2 1 3 2 -0.33893800627412D-15 -0.53333635500695D-14
3 1 3 2 0.18453574931889D-14 0.16441656987178D-14
1 2 3 2 -0.13636090554773D-14 0.26680621379810D-19
2 2 3 2 0.16835247627427D+01 0.00000000000000D+00
3 2 3 2 0.88114762088207D+01 -0.29668100532635D-16
1 3 3 2 0.24669557078533D-15 -0.51163620376728D-16
2 3 3 2 -0.81951746256099D-01 0.81951746256087D-01
3 3 3 2 0.81588197000207D-01 -0.81588196998929D-01
1 4 3 2 0.12389579952142D-13 0.28613546910665D+01
2 4 3 2 0.47225524270912D-15 0.12913126180251D-15
3 4 3 2 0.72971315259656D-14 -0.49707212292585D-14
1 5 3 2 0.12772447725585D-15 -0.11760350167214D-15
2 5 3 2 -0.14673299063671D+01 0.14673299063673D+01
3 5 3 2 -0.88678259112027D+00 0.88678259112116D+00
1 1 1 3 0.10728700886532D-13 -0.83014861409747D-14
2 1 1 3 0.14627470520229D+00 0.14627470520297D+00
3 1 1 3 0.17218999481072D+00 0.17218999481030D+00
1 2 1 3 -0.17329978755034D+01 -0.17329978755030D+01
2 2 1 3 0.14752217832564D-15 0.36675837546113D-15
3 2 1 3 0.24669557078533D-15 0.51163620376728D-16
1 3 1 3 0.41256696496102D+01 0.20110473128316D-15
2 3 1 3 -0.29006783358905D-15 0.17020441125125D-15
3 3 1 3 -0.85988698319301D-15 0.13636169368463D-17
1 4 1 3 0.70519622881925D-14 0.50111159975776D-14
2 4 1 3 0.11933366022830D+00 -0.11933366022842D+00
3 4 1 3 0.13868226812216D+01 -0.13868226812217D+01
1 5 1 3 0.54149226787111D+00 -0.80033282193180D-17
2 5 1 3 -0.67989109594297D-15 0.37129466671468D-16
3 5 1 3 -0.65071714368252D-15 0.35177903082165D-16
1 1 2 3 0.10931776985505D+00 0.10931776985526D+00
2 1 2 3 0.34080629120690D-14 0.15170793542972D-14
3 1 2 3 0.46232792593211D-15 -0.78082610021650D-15
1 2 2 3 0.14752217832564D-15 0.36675837546113D-15
2 2 2 3 -0.88678256150466D+00 -0.88678256150466D+00
3 2 2 3 -0.81951746256099D-01 -0.81951746256087D-01
1 3 2 3 -0.29006783358905D-15 0.17020441125125D-15
2 3 2 3 0.37300346690654D+01 0.17642246060896D-15
3 3 2 3 0.34937245230813D+00 -0.10929660388285D-14
1 4 2 3 0.13466691302100D+00 -0.13466691302110D+00
2 4 2 3 0.51144016728340D-14 0.13613431317203D-14
3 4 2 3 0.28911851316065D-15 0.28406043000274D-15
1 5 2 3 -0.67989109594297D-15 0.37129466671468D-16
2 5 2 3 -0.11641511432979D+01 0.44083432953051D-13
3 5 2 3 0.12802175331350D+01 -0.10404873888635D-15
1 1 3 3 0.46281952803896D+00 0.46281952804019D+00
2 1 3 3 0.46232792593121D-15 -0.78082610021559D-15
3 1 3 3 0.79212719053395D-14 -0.37675582436787D-14
1 2 3 3 0.24669557078533D-15 0.51163620376728D-16
2 2 3 3 -0.14673298505354D+01 -0.14673298505362D+01
3 2 3 3 0.81588197000207D-01 0.81588196998929D-01
1 3 3 3 -0.85988698319301D-15 0.13636169368463D-17
2 3 3 3 0.34937265311778D+00 -0.10660409483208D-12
3 3 3 3 0.76942515032679D+01 0.23807997434424D-16
1 4 3 3 0.30335289741800D+01 -0.30335289741805D+01
2 4 3 3 0.28911851316267D-15 0.28406043000476D-15
3 4 3 3 0.95277412610660D-15 0.91024832989541D-15
1 5 3 3 -0.65071714368252D-15 0.35177903082165D-16
2 5 3 3 0.30975610526824D+01 -0.10404873888635D-15
3 5 3 3 -0.11641511432979D+01 -0.44283460084667D-13
1 1 1 4 0.39345385679558D-12 0.14198898240468D+01
2 1 1 4 -0.82920620773016D-19 0.11331518265716D-14
3 1 1 4 -0.82921156057048D-19 0.10845285728042D-14
1 2 1 4 0.79281627080823D-14 -0.13496754942810D-13
2 2 1 4 -0.35381256025267D-13 -0.28613545767729D+01
3 2 1 4 -0.35381265500746D-13 -0.28613545767730D+01
1 3 1 4 0.70519622881925D-14 -0.50111159975776D-14
2 3 1 4 0.13466705449552D+00 0.13466705449555D+00
3 3 1 4 0.30335290165329D+01 0.30335290165332D+01
1 4 1 4 0.11569644499996D+02 0.20452124148226D-17
2 4 1 4 -0.65589761699961D-15 0.00000000000000D+00
3 4 1 4 -0.60542144877424D-15 0.00000000000000D+00
1 5 1 4 0.64796927682868D-14 -0.49384194491334D-14
2 5 1 4 0.30335290165329D+01 0.30335290165332D+01
3 5 1 4 0.13466705449552D+00 0.13466705449555D+00
1 1 2 4 -0.82920620773016D-19 0.11331518265716D-14
2 1 2 4 0.56539035034101D-12 0.19998711532011D+00
3 1 2 4 0.91161739886310D-12 -0.26722993855020D-02
1 2 2 4 0.91626814123799D-13 -0.12307369823665D+00
2 2 2 4 0.72971315259630D-14 0.28242236246230D-14
3 2 2 4 0.47225524270912D-15 -0.12913126180251D-15
1 3 2 4 0.11933394030283D+00 0.11933394030300D+00
2 3 2 4 0.51144016728340D-14 -0.13613431317203D-14
3 3 2 4 0.28911851316267D-15 -0.28406043000476D-15
1 4 2 4 -0.65589761699961D-15 0.00000000000000D+00
2 4 2 4 0.39716499767715D+01 -0.10927674796536D-16
3 4 2 4 0.27619967887782D+00 0.00000000000000D+00
1 5 2 4 0.13868226812216D+01 0.13868226812216D+01
2 5 2 4 0.10881538317479D-14 0.45316405816426D-15
3 5 2 4 0.86319946102115D-15 -0.83066512417652D-15
1 1 3 4 -0.82921156057048D-19 0.10845285728042D-14
2 1 3 4 0.91161739886310D-12 -0.26722993855020D-02
3 1 3 4 0.56517690069650D-12 0.19998711532011D+00
1 2 3 4 0.91626804648320D-13 -0.12307369823667D+00
2 2 3 4 0.47225524270912D-15 -0.12913126180251D-15
3 2 3 4 0.72971315259656D-14 0.49707212292585D-14
1 3 3 4 0.13868226812216D+01 0.13868226812217D+01
2 3 3 4 0.28911851316065D-15 -0.28406043000274D-15
3 3 3 4 0.95277412610660D-15 -0.91024832989541D-15
1 4 3 4 -0.60542144877424D-15 0.00000000000000D+00
2 4 3 4 0.27619967887782D+00 0.00000000000000D+00
3 4 3 4 0.39716499767710D+01 -0.74170251331588D-17
1 5 3 4 0.11933394030283D+00 0.11933394030300D+00
2 5 3 4 0.86319946102317D-15 -0.83066512417854D-15
3 5 3 4 0.50083369321486D-14 -0.16302608864395D-14
1 1 1 5 0.14059414842872D-13 -0.49708163001976D-14
2 1 1 5 0.17218999481072D+00 0.17218999481030D+00
3 1 1 5 0.14627470520226D+00 0.14627470520297D+00
1 2 1 5 -0.17329978755034D+01 -0.17329978755030D+01
2 2 1 5 0.15301669148480D-15 0.66775674630303D-16
3 2 1 5 0.12772447725585D-15 0.11760350167214D-15
1 3 1 5 0.54149226787111D+00 0.80033282193180D-17
2 3 1 5 -0.67989109594297D-15 -0.37129466671468D-16
3 3 1 5 -0.65071714368252D-15 -0.35177903082165D-16
1 4 1 5 0.64796927682868D-14 0.49384194491334D-14
2 4 1 5 0.13868226812216D+01 -0.13868226812216D+01
3 4 1 5 0.11933366022830D+00 -0.11933366022843D+00
1 5 1 5 0.41256696496107D+01 0.20110473128316D-15
2 5 1 5 -0.90368481237541D-15 0.13636398091609D-17
3 5 1 5 -0.24327854250330D-15 0.17020438837894D-15
1 1 2 5 0.46281952803896D+00 0.46281952804020D+00
2 1 2 5 0.79211757642066D-14 -0.39760992939858D-14
3 1 2 5 0.12550276917179D-14 -0.52918190899861D-15
1 2 2 5 0.15301669148480D-15 0.66775674630303D-16
2 2 2 5 0.81588197000207D-01 0.81588196999015D-01
3 2 2 5 -0.14673298505354D+01 -0.14673298505362D+01
1 3 2 5 -0.67989109594297D-15 -0.37129466671468D-16
2 3 2 5 -0.11641511432979D+01 -0.44083432953051D-13
3 3 2 5 0.30975610526824D+01 0.10404873888635D-15
1 4 2 5 0.30335289741800D+01 -0.30335289741805D+01
2 4 2 5 0.10881538317479D-14 -0.45316405816426D-15
3 4 2 5 0.86319946102317D-15 0.83066512417854D-15
1 5 2 5 -0.90368481237541D-15 0.13636398091609D-17
2 5 2 5 0.76942515032674D+01 0.20297347771046D-16
3 5 2 5 0.34937265311778D+00 -0.10660409483208D-12
1 1 3 5 0.10931776985502D+00 0.10931776985526D+00
2 1 3 5 0.12550276917188D-14 -0.52918190899952D-15
3 1 3 5 0.34080467339673D-14 0.68441328135843D-15
1 2 3 5 0.12772447725585D-15 0.11760350167214D-15
2 2 3 5 -0.81951746256096D-01 -0.81951746256084D-01
3 2 3 5 -0.88678256150471D+00 -0.88678256150472D+00
1 3 3 5 -0.65071714368252D-15 -0.35177903082165D-16
2 3 3 5 0.12802175331350D+01 0.10404873888635D-15
3 3 3 5 -0.11641511432979D+01 0.44283460084667D-13
1 4 3 5 0.13466691302100D+00 -0.13466691302110D+00
2 4 3 5 0.86319946102115D-15 0.83066512417652D-15
3 4 3 5 0.50083369321486D-14 0.16302608864395D-14
1 5 3 5 -0.24327854250330D-15 0.17020438837894D-15
2 5 3 5 0.34937245230813D+00 -0.10929660388285D-14
3 5 3 5 0.37300346690649D+01 0.17993311027234D-15
2nd derivatives (non-stat.) - # elements : 225
qpt 5.00000000E-01 5.00000000E-01 2.50000000E-01 1.0
1 1 1 1 0.54851612014617D+01 -0.32485676971132D-18
2 1 1 1 0.13100382810779D-14 0.00000000000000D+00
3 1 1 1 0.88520406474687D-15 0.18463775862812D-19
1 2 1 1 0.84597857770039D-14 -0.13240546319620D-14
2 2 1 1 -0.29009368338692D+01 -0.29009368338680D+01
3 2 1 1 -0.32158978362823D-14 -0.53426062085091D-15
1 3 1 1 -0.95724839609988D-16 0.21156776018951D-19
2 3 1 1 0.18504424571240D+00 -0.16398797165342D-12
3 3 1 1 0.19345369330930D-14 0.88377086564880D-15
1 4 1 1 0.63743747481474D-14 0.55673733104718D-15
2 4 1 1 -0.70827113226185D-16 0.24771241420761D-15
3 4 1 1 -0.13262663868368D-15 -0.14920503163381D-14
1 5 1 1 0.49002752742365D-14 0.80817915698460D-15
2 5 1 1 0.19757411880606D-14 -0.23089706588096D-14
3 5 1 1 -0.71855384023745D-01 0.71855384023482D-01
1 1 2 1 0.13100382810779D-14 0.00000000000000D+00
2 1 2 1 0.54851612014613D+01 -0.38543971822262D-18
3 1 2 1 0.46780775370341D-14 0.00000000000000D+00
1 2 2 1 -0.29009368338692D+01 -0.29009368338680D+01
2 2 2 1 0.82985287647524D-14 -0.44447754582321D-15
3 2 2 1 -0.57512753448204D-14 0.33578227338804D-15
1 3 2 1 0.18504424571237D+00 -0.16398797165342D-12
2 3 2 1 0.77582850776764D-16 0.58297705763037D-19
3 3 2 1 0.13514133398405D-16 0.88328320552436D-15
1 4 2 1 -0.70827113279505D-16 0.24771241415752D-15
2 4 2 1 0.57880751880983D-14 0.30644446926397D-16
3 4 2 1 -0.71855384023738D-01 0.71855384023475D-01
1 5 2 1 0.19757411881139D-14 -0.23089706587595D-14
2 5 2 1 0.64643433321397D-14 0.16875399668692D-14
3 5 2 1 0.91705523459149D-15 -0.83411376869731D-15
1 1 3 1 0.88520406474687D-15 0.18463775862812D-19
2 1 3 1 0.46780775370341D-14 0.00000000000000D+00
3 1 3 1 0.42313302495160D+01 0.37316773256542D-17
1 2 3 1 -0.32158978470357D-14 -0.53426061009756D-15
2 2 3 1 -0.57512753621879D-14 0.33578229075560D-15
3 2 3 1 0.45515262829661D-14 0.18002325003397D-15
1 3 3 1 0.19345369330930D-14 0.88377086855696D-15
2 3 3 1 0.13514133398405D-16 0.88328320843252D-15
3 3 3 1 -0.82079294416773D-15 -0.58640740041905D-18
1 4 3 1 -0.13262663868368D-15 -0.14920503163381D-14
2 4 3 1 -0.11777239300932D-01 0.11777239300861D-01
3 4 3 1 0.59725167219758D-15 -0.99684482514310D-15
1 5 3 1 -0.11777239300924D-01 0.11777239300861D-01
2 5 3 1 0.91705523459149D-15 -0.83411376869731D-15
3 5 3 1 0.17428432459499D-14 -0.31819227487865D-14
1 1 1 2 0.84597857770039D-14 0.13240546319620D-14
2 1 1 2 -0.29009368338692D+01 0.29009368338680D+01
3 1 1 2 -0.32158978470357D-14 0.53426061009756D-15
1 2 1 2 0.15973456768183D+02 -0.29356199151011D-14
2 2 1 2 0.23916417662861D-14 -0.20483643852247D-14
3 2 1 2 0.17921283710775D-14 -0.21509627597382D-14
1 3 1 2 -0.15087925405834D+01 0.15087925405845D+01
2 3 1 2 0.41763844411790D-15 0.17118760771448D-14
3 3 1 2 0.12959373319281D-15 0.78411132724238D-15
1 4 1 2 0.79267051173737D-14 0.15128263305383D-13
2 4 1 2 -0.91563922577847D-16 -0.70644571039543D-15
3 4 1 2 0.46172453941437D-13 -0.24402609024770D+00
1 5 1 2 0.64361375650309D-14 0.23016241724940D-14
2 5 1 2 -0.90200036538653D-16 -0.84057705170239D-15
3 5 1 2 0.00000000000000D+00 -0.51390543263925D-15
1 1 2 2 -0.29009368338692D+01 0.29009368338680D+01
2 1 2 2 0.82985287647524D-14 0.44447754582321D-15
3 1 2 2 -0.57512753555721D-14 -0.33578228413977D-15
1 2 2 2 0.23916417662861D-14 -0.20483643852247D-14
2 2 2 2 0.15973456768179D+02 -0.26312631845131D-14
3 2 2 2 0.84076522091570D-14 -0.17315194520688D-14
1 3 2 2 0.41763844411790D-15 0.17118760771448D-14
2 3 2 2 -0.15087925405834D+01 0.15087925405845D+01
3 3 2 2 -0.26520816595244D-15 -0.29764107273344D-15
1 4 2 2 -0.91563922577847D-16 -0.70644571039543D-15
2 4 2 2 0.72923115325444D-14 -0.30867010002551D-14
3 4 2 2 0.00000000000000D+00 0.19188984385990D-14
1 5 2 2 -0.90200036538653D-16 -0.84057705170239D-15
2 5 2 2 0.50881164317498D-14 0.13869716573872D-13
3 5 2 2 0.46172453941442D-13 -0.24402609024767D+00
1 1 3 2 -0.32158978362823D-14 0.53426062085091D-15
2 1 3 2 -0.57512753444036D-14 -0.33578227297122D-15
3 1 3 2 0.45515262829403D-14 -0.18002325005982D-15
1 2 3 2 0.17921283710775D-14 -0.21509627597382D-14
2 2 3 2 0.84076522091570D-14 -0.17315194520688D-14
3 2 3 2 0.84090186434423D+01 -0.23677280997873D-14
1 3 3 2 0.12959373319281D-15 0.78411132724238D-15
2 3 3 2 -0.26520816595244D-15 -0.29764107273344D-15
3 3 3 2 0.46028123647934D+00 -0.46028123648312D+00
1 4 3 2 0.26640491190762D-14 0.24702241031156D+01
2 4 3 2 0.00000000000000D+00 0.19188984385990D-14
3 4 3 2 0.72981858994455D-14 -0.21526565935069D-14
1 5 3 2 0.00000000000000D+00 -0.51390543263925D-15
2 5 3 2 0.26640491190815D-14 0.24702241031156D+01
3 5 3 2 0.62361353708198D-14 -0.50140688461128D-14
1 1 1 3 -0.95724839609988D-16 -0.21156776018951D-19
2 1 1 3 0.18504424571237D+00 0.16398797165342D-12
3 1 1 3 0.19345369330930D-14 -0.88377086685480D-15
1 2 1 3 -0.15087927493574D+01 -0.15087927493588D+01
2 2 1 3 0.41763844411790D-15 -0.17118760771448D-14
3 2 1 3 0.12959373319281D-15 -0.78411132724238D-15
1 3 1 3 0.36515651935911D+01 -0.11694843709608D-18
2 3 1 3 0.69527671519972D-15 0.00000000000000D+00
3 3 1 3 -0.70952626554332D-16 0.00000000000000D+00
1 4 1 3 0.20558384464750D-14 0.51429322817561D-15
2 4 1 3 -0.12927807279434D-14 0.37544807158451D-15
3 4 1 3 0.12323568626449D+01 -0.12323568626452D+01
1 5 1 3 0.39191807478662D-14 0.27884598581241D-14
2 5 1 3 0.17373894091928D-15 -0.10321980089894D-14
3 5 1 3 0.39528816793433D-17 0.45759198287908D-15
1 1 2 3 0.18504424571240D+00 0.16398797165342D-12
2 1 2 3 0.77582850776764D-16 -0.58297705763037D-19
3 1 2 3 0.13514133398405D-16 -0.88328320673037D-15
1 2 2 3 0.41763844411790D-15 -0.17118760771448D-14
2 2 2 3 -0.15087927493574D+01 -0.15087927493588D+01
3 2 2 3 -0.26520816595244D-15 0.29764107273344D-15
1 3 2 3 0.69527671519972D-15 0.00000000000000D+00
2 3 2 3 0.36515651935929D+01 -0.13875829856014D-18
3 3 2 3 0.17304136675331D-14 0.00000000000000D+00
1 4 2 3 -0.12927807279402D-14 0.37544807158775D-15
2 4 2 3 0.37402995072004D-14 0.12356776447385D-14
3 4 2 3 -0.44290196964536D-16 0.43802306167492D-16
1 5 2 3 0.17373894091605D-15 -0.10321980089926D-14
2 5 2 3 0.35215599424832D-14 0.19800147763732D-14
3 5 2 3 0.12323568626449D+01 -0.12323568626452D+01
1 1 3 3 0.19345369330930D-14 -0.88377086614637D-15
2 1 3 3 0.13514133398405D-16 -0.88328320602192D-15
3 1 3 3 -0.82079294416773D-15 0.58640740041827D-18
1 2 3 3 0.12959373319281D-15 -0.78411132724238D-15
2 2 3 3 -0.26520816595244D-15 0.29764107273344D-15
3 2 3 3 0.46028108775038D+00 0.46028108774862D+00
1 3 3 3 -0.70952626554332D-16 0.00000000000000D+00
2 3 3 3 0.17304136675331D-14 0.00000000000000D+00
3 3 3 3 0.70734320912584D+01 0.13434038372355D-17
1 4 3 3 0.26644316047667D+01 -0.26644316047663D+01
2 4 3 3 -0.44290196964536D-16 0.43802306167492D-16
3 4 3 3 -0.46505224693233D-16 -0.58884815542060D-15
1 5 3 3 0.39528816793433D-17 0.45759198287908D-15
2 5 3 3 0.26644316047667D+01 -0.26644316047663D+01
3 5 3 3 0.14124935847686D-15 -0.40109382636269D-15
1 1 1 4 0.63743747481474D-14 -0.55673733104718D-15
2 1 1 4 -0.70827113279505D-16 -0.24771241415752D-15
3 1 1 4 -0.13262663868368D-15 0.14920503163381D-14
1 2 1 4 0.79267051173738D-14 -0.15128263305383D-13
2 2 1 4 -0.91563922577847D-16 0.70644571039543D-15
3 2 1 4 0.20190729777995D-12 -0.24702240664459D+01
1 3 1 4 0.20558384464750D-14 -0.51429322817561D-15
2 3 1 4 -0.12927807279402D-14 -0.37544807158775D-15
3 3 1 4 0.26644316145552D+01 0.26644316145551D+01
1 4 1 4 0.10405108642446D+02 0.29156510220013D-16
2 4 1 4 0.32944693178917D-15 0.00000000000000D+00
3 4 1 4 0.18351290786444D-15 0.00000000000000D+00
1 5 1 4 0.57434903765993D-16 -0.89167044071486D-17
2 5 1 4 0.54205064990764D+01 0.53337206464138D-16
3 5 1 4 -0.11607221598558D-14 0.52553355647618D-15
1 1 2 4 -0.70827113226185D-16 -0.24771241421084D-15
2 1 2 4 0.57880751880983D-14 -0.30644446926397D-16
3 1 2 4 -0.11777316531534D-01 -0.11777316532379D-01
1 2 2 4 -0.91563922577847D-16 0.70644571039543D-15
2 2 2 4 0.72923115325444D-14 0.30867010002551D-14
3 2 2 4 0.00000000000000D+00 -0.19188984385990D-14
1 3 2 4 -0.12927807279434D-14 -0.37544807158451D-15
2 3 2 4 0.37402995072004D-14 -0.12356776447385D-14
3 3 2 4 -0.44290196964536D-16 -0.43802306167492D-16
1 4 2 4 0.32944693178917D-15 0.00000000000000D+00
2 4 2 4 0.39996658676587D+01 0.19892076056978D-15
3 4 2 4 0.13112771660324D-14 0.16881168513079D-15
1 5 2 4 0.27380614392628D+01 0.53337206464139D-16
2 5 2 4 -0.46549710466059D-16 -0.34502154667872D-17
3 5 2 4 -0.81084800390433D-17 -0.48801129893762D-15
1 1 3 4 -0.13262663868368D-15 0.14920503163381D-14
2 1 3 4 -0.71855384023738D-01 -0.71855384023475D-01
3 1 3 4 0.59725167178399D-15 0.99684482555669D-15
1 2 3 4 0.15152735633207D-11 0.24402585966861D+00
2 2 3 4 0.00000000000000D+00 -0.19188984385990D-14
3 2 3 4 0.72981858995998D-14 0.21526565935069D-14
1 3 3 4 0.12323565935932D+01 0.12323565935900D+01
2 3 3 4 -0.44290196964536D-16 -0.43802306167492D-16
3 3 3 4 -0.46505224796630D-16 0.58884815552399D-15
1 4 3 4 0.18351290786444D-15 0.00000000000000D+00
2 4 3 4 0.13112771660324D-14 0.16881168513079D-15
3 4 3 4 0.38486046302955D+01 0.15746851667515D-15
1 5 3 4 -0.11607221598558D-14 0.52553355647188D-15
2 5 3 4 -0.81084800390433D-17 -0.48801129894193D-15
3 5 3 4 0.49247576650064D-15 -0.25755014254594D-17
1 1 1 5 0.49002752742365D-14 -0.80817915698460D-15
2 1 1 5 0.19757411881139D-14 0.23089706587563D-14
3 1 1 5 -0.11777316531548D-01 -0.11777316532387D-01
1 2 1 5 0.64361375650309D-14 -0.23016241724940D-14
2 2 1 5 -0.90200036538653D-16 0.84057705170239D-15
3 2 1 5 0.00000000000000D+00 0.51390543263925D-15
1 3 1 5 0.39191807478662D-14 -0.27884598581241D-14
2 3 1 5 0.17373894091605D-15 0.10321980089926D-14
3 3 1 5 0.39528816793433D-17 -0.45759198287908D-15
1 4 1 5 0.57434903765993D-16 0.89167044071486D-17
2 4 1 5 0.27380614392628D+01 -0.53337206464139D-16
3 4 1 5 -0.11607221598558D-14 -0.52553355647188D-15
1 5 1 5 0.39996658676578D+01 0.19894257043124D-15
2 5 1 5 0.81659736413359D-16 0.00000000000000D+00
3 5 1 5 0.54565581413538D-15 0.16899988433191D-15
1 1 2 5 0.19757411880606D-14 0.23089706588096D-14
2 1 2 5 0.64643433321397D-14 -0.16875399668692D-14
3 1 2 5 0.91705523459149D-15 0.83411376869731D-15
1 2 2 5 -0.90200036538653D-16 0.84057705170239D-15
2 2 2 5 0.50881164317498D-14 -0.13869716573872D-13
3 2 2 5 0.20190729777995D-12 -0.24702240664460D+01
1 3 2 5 0.17373894091928D-15 0.10321980089894D-14
2 3 2 5 0.35215599424832D-14 -0.19800147763732D-14
3 3 2 5 0.26644316145551D+01 0.26644316145551D+01
1 4 2 5 0.54205064990764D+01 -0.53337206464138D-16
2 4 2 5 -0.46549710466059D-16 0.34502154667872D-17
3 4 2 5 -0.81084800390433D-17 0.48801129894193D-15
1 5 2 5 0.81659736413359D-16 0.00000000000000D+00
2 5 2 5 0.10405108642447D+02 0.29134700358548D-16
3 5 2 5 0.16693707878707D-14 0.00000000000000D+00
1 1 3 5 -0.71855384023745D-01 -0.71855384023482D-01
2 1 3 5 0.91705523459149D-15 0.83411376869731D-15
3 1 3 5 0.17428432455380D-14 0.31819227491985D-14
1 2 3 5 0.00000000000000D+00 0.51390543263925D-15
2 2 3 5 0.15152735633207D-11 0.24402585966858D+00
3 2 3 5 0.62361353709741D-14 0.50140688461128D-14
1 3 3 5 0.39528816793433D-17 -0.45759198287908D-15
2 3 3 5 0.12323565935932D+01 0.12323565935900D+01
3 3 3 5 0.14124935836700D-15 0.40109382647255D-15
1 4 3 5 -0.11607221598558D-14 -0.52553355647618D-15
2 4 3 5 -0.81084800390433D-17 0.48801129893762D-15
3 4 3 5 0.49247576650064D-15 0.25755014254594D-17
1 5 3 5 0.54565581413538D-15 0.16899988433191D-15
2 5 3 5 0.16693707878707D-14 0.00000000000000D+00
3 5 3 5 0.38486046302960D+01 0.15746851667515D-15
2nd derivatives (non-stat.) - # elements : 225
qpt 5.00000000E-01 5.00000000E-01 5.00000000E-01 1.0
1 1 1 1 0.50929147694351D+01 0.00000000000000D+00
2 1 1 1 -0.15800804857019D-14 0.00000000000000D+00
3 1 1 1 -0.14913836287364D-14 0.00000000000000D+00
1 2 1 1 -0.75053729258738D-16 -0.23984275878156D-15
2 2 1 1 -0.10117464329385D-13 -0.53169721633797D-14
3 2 1 1 -0.94609018297882D-14 -0.15882723636220D-14
1 3 1 1 -0.95727447581629D-16 0.00000000000000D+00
2 3 1 1 -0.85643450212870D-01 -0.98669407070202D-13
3 3 1 1 -0.30830942349747D-15 0.00000000000000D+00
1 4 1 1 0.17947047031686D-14 0.00000000000000D+00
2 4 1 1 0.10318064949535D-14 0.00000000000000D+00
3 4 1 1 0.98789630712860D-15 0.00000000000000D+00
1 5 1 1 -0.95728214533132D-16 0.00000000000000D+00
2 5 1 1 0.22095997061886D-15 0.00000000000000D+00
3 5 1 1 -0.85643450212756D-01 -0.98669407070202D-13
1 1 2 1 -0.15800804857019D-14 0.00000000000000D+00
2 1 2 1 0.50929147694347D+01 0.00000000000000D+00
3 1 2 1 -0.74586475002697D-14 0.00000000000000D+00
1 2 2 1 -0.10117464329385D-13 -0.53169721633797D-14
2 2 2 1 -0.28143911588779D-16 0.94165875508263D-15
3 2 2 1 -0.97064446051760D-14 0.53729309486834D-15
1 3 2 1 -0.85643450212870D-01 -0.98669407070202D-13
2 3 2 1 0.91017825887159D-15 0.00000000000000D+00
3 3 2 1 0.90523829901948D-15 0.00000000000000D+00
1 4 2 1 0.10318064949535D-14 0.00000000000000D+00
2 4 2 1 0.16247388808153D-14 0.00000000000000D+00
3 4 2 1 -0.85643450212842D-01 -0.98669407070202D-13
1 5 2 1 0.22095997061886D-15 0.00000000000000D+00
2 5 2 1 0.84383921744927D-15 0.00000000000000D+00
3 5 2 1 0.87965025957072D-15 0.00000000000000D+00
1 1 3 1 -0.14913836287364D-14 0.00000000000000D+00
2 1 3 1 -0.74586475002697D-14 0.00000000000000D+00
3 1 3 1 0.50929147694347D+01 0.00000000000000D+00
1 2 3 1 -0.94609018297882D-14 -0.15882723636220D-14
2 2 3 1 -0.97064446051760D-14 0.53729309486834D-15
3 2 3 1 -0.28143567083250D-16 0.94171505015332D-15
1 3 3 1 -0.30830942349747D-15 0.00000000000000D+00
2 3 3 1 0.90523829901948D-15 0.00000000000000D+00
3 3 3 1 0.10532581042573D-14 0.00000000000000D+00
1 4 3 1 0.98789630712860D-15 0.00000000000000D+00
2 4 3 1 -0.85643450212799D-01 -0.98669407070202D-13
3 4 3 1 0.59725318131542D-15 0.00000000000000D+00
1 5 3 1 -0.85643450212756D-01 -0.98669407070202D-13
2 5 3 1 0.87965025957072D-15 0.00000000000000D+00
3 5 3 1 0.91017706307859D-15 0.00000000000000D+00
1 1 1 2 -0.75053729258736D-16 0.23984275878156D-15
2 1 1 2 -0.10117464329385D-13 0.53169721633797D-14
3 1 1 2 -0.94609018297882D-14 0.15882723636220D-14
1 2 1 2 0.16069594676659D+02 0.00000000000000D+00
2 2 1 2 -0.17701292578790D-14 0.00000000000000D+00
3 2 1 2 -0.16301579075406D-14 0.00000000000000D+00
1 3 1 2 0.91601237415429D-14 0.93898421333501D-15
2 3 1 2 0.00000000000000D+00 -0.63823941121524D-15
3 3 1 2 0.34857745732495D-17 -0.61892850311786D-15
1 4 1 2 0.79250409727302D-14 0.15111251428672D-13
2 4 1 2 0.21168317405747D-17 0.25265312493943D-15
3 4 1 2 -0.30123702051695D-17 -0.77705728978103D-15
1 5 1 2 0.64369880977328D-14 -0.48291958040732D-14
2 5 1 2 0.34857745223580D-17 -0.68983095480320D-15
3 5 1 2 0.00000000000000D+00 -0.58976660812721D-15
1 1 2 2 -0.10117464329385D-13 0.53169721633797D-14
2 1 2 2 -0.28143911588777D-16 -0.94165875508263D-15
3 1 2 2 -0.97064446051760D-14 -0.53729309486834D-15
1 2 2 2 -0.17701292578790D-14 0.00000000000000D+00
2 2 2 2 0.16069594676655D+02 0.00000000000000D+00
3 2 2 2 -0.90692318445627D-14 0.00000000000000D+00
1 3 2 2 0.00000000000000D+00 -0.63823941121524D-15
2 3 2 2 0.91612357915479D-14 -0.27040226348703D-14
3 3 2 2 -0.10033490788054D-17 -0.28377452387843D-14
1 4 2 2 0.21168317405747D-17 0.25265312493943D-15
2 4 2 2 0.72926916565449D-14 -0.41349829861467D-14
3 4 2 2 0.00000000000000D+00 -0.81722710996897D-15
1 5 2 2 0.34857745223580D-17 -0.68983095480320D-15
2 5 2 2 0.50857274737346D-14 0.13025936050878D-13
3 5 2 2 -0.23407917550533D-18 0.95166476961457D-15
1 1 3 2 -0.94609018297882D-14 0.15882723636220D-14
2 1 3 2 -0.97064446051760D-14 -0.53729309486834D-15
3 1 3 2 -0.28143567083248D-16 -0.94171505015332D-15
1 2 3 2 -0.16301579075406D-14 0.00000000000000D+00
2 2 3 2 -0.90692318445627D-14 0.00000000000000D+00
3 2 3 2 0.16069594676655D+02 0.00000000000000D+00
1 3 3 2 0.34857745732495D-17 -0.61892850311786D-15
2 3 3 2 -0.10033490788054D-17 -0.28377452387843D-14
3 3 3 2 0.81848278508801D-14 0.16066295963257D-13
1 4 3 2 -0.30123702051695D-17 -0.77705728978103D-15
2 4 3 2 0.00000000000000D+00 -0.81722710996897D-15
3 4 3 2 0.72929127321416D-14 -0.40603999544993D-14
1 5 3 2 0.00000000000000D+00 -0.58976660812721D-15
2 5 3 2 -0.23407917550533D-18 0.95166476961457D-15
3 5 3 2 0.62269392771673D-14 -0.28828332183148D-14
1 1 1 3 -0.95727447581629D-16 0.00000000000000D+00
2 1 1 3 -0.85643450212870D-01 0.98669407070202D-13
3 1 1 3 -0.30830942349747D-15 0.00000000000000D+00
1 2 1 3 0.91601237415709D-14 -0.93898421333501D-15
2 2 1 3 0.00000000000000D+00 0.63823941121524D-15
3 2 1 3 0.34857745732495D-17 0.61892850311786D-15
1 3 1 3 0.35805397654713D+01 0.00000000000000D+00
2 3 1 3 -0.34516604084075D-15 0.00000000000000D+00
3 3 1 3 -0.92652419620831D-15 0.00000000000000D+00
1 4 1 3 0.57436928720957D-16 0.00000000000000D+00
2 4 1 3 -0.13257598237132D-15 0.00000000000000D+00
3 4 1 3 0.24795349229110D+01 0.18571283350268D-13
1 5 1 3 -0.10768228219011D-14 0.00000000000000D+00
2 5 1 3 -0.61908389697210D-15 0.00000000000000D+00
3 5 1 3 -0.59273778427716D-15 0.00000000000000D+00
1 1 2 3 -0.85643450212870D-01 0.98669407070202D-13
2 1 2 3 0.91017825887159D-15 0.00000000000000D+00
3 1 2 3 0.90523829901948D-15 0.00000000000000D+00
1 2 2 3 0.00000000000000D+00 0.63823941121524D-15
2 2 2 3 0.91612357915759D-14 0.27040226348703D-14
3 2 2 3 -0.10033490788054D-17 0.28377452387843D-14
1 3 2 3 -0.34516604084075D-15 0.00000000000000D+00
2 3 2 3 0.35805397654731D+01 0.00000000000000D+00
3 3 2 3 -0.26388073458963D-14 0.00000000000000D+00
1 4 2 3 -0.13257598237132D-15 0.00000000000000D+00
2 4 2 3 -0.50630353046949D-15 0.00000000000000D+00
3 4 2 3 -0.52779015574243D-15 0.00000000000000D+00
1 5 2 3 -0.61908389697210D-15 0.00000000000000D+00
2 5 2 3 -0.97484332848809D-15 0.00000000000000D+00
3 5 2 3 0.24795349229110D+01 0.18571283350268D-13
1 1 3 3 -0.30830942349747D-15 0.00000000000000D+00
2 1 3 3 0.90523829901948D-15 0.00000000000000D+00
3 1 3 3 0.10532581042573D-14 0.00000000000000D+00
1 2 3 3 0.34857745732495D-17 0.61892850311786D-15
2 2 3 3 -0.10033490788054D-17 0.28377452387843D-14
3 2 3 3 0.81848278508801D-14 -0.16066295963257D-13
1 3 3 3 -0.92652419620831D-15 0.00000000000000D+00
2 3 3 3 -0.26388073458963D-14 0.00000000000000D+00
3 3 3 3 0.94104012244266D+01 0.00000000000000D+00
1 4 3 3 0.49067656757668D+01 0.40130157771643D-14
2 4 3 3 -0.52779015574243D-15 0.00000000000000D+00
3 4 3 3 -0.54610623784500D-15 0.00000000000000D+00
1 5 3 3 -0.59273778427716D-15 0.00000000000000D+00
2 5 3 3 0.49067656757668D+01 0.40130157771643D-14
3 5 3 3 -0.35835190878710D-15 0.00000000000000D+00
1 1 1 4 0.17947047031686D-14 0.00000000000000D+00
2 1 1 4 0.10318064949535D-14 0.00000000000000D+00
3 1 1 4 0.98789630712860D-15 0.00000000000000D+00
1 2 1 4 0.79250409727302D-14 -0.15111251428672D-13
2 2 1 4 0.21168317405747D-17 -0.25265312493943D-15
3 2 1 4 -0.30123702051695D-17 0.77705728978103D-15
1 3 1 4 0.57436928720957D-16 0.00000000000000D+00
2 3 1 4 -0.13257598237132D-15 0.00000000000000D+00
3 3 1 4 0.49067656757668D+01 0.40130157771643D-14
1 4 1 4 0.94104012244252D+01 0.00000000000000D+00
2 4 1 4 -0.71099582425131D-15 0.00000000000000D+00
3 4 1 4 -0.67205866178927D-15 0.00000000000000D+00
1 5 1 4 0.57436468550055D-16 0.00000000000000D+00
2 5 1 4 0.49067656757669D+01 0.40130157771643D-14
3 5 1 4 0.18498565409848D-15 0.00000000000000D+00
1 1 2 4 0.10318064949535D-14 0.00000000000000D+00
2 1 2 4 0.16247388808153D-14 0.00000000000000D+00
3 1 2 4 -0.85643450212799D-01 0.98669407070202D-13
1 2 2 4 0.21168317405747D-17 -0.25265312493943D-15
2 2 2 4 0.72926916565729D-14 0.41349829861467D-14
3 2 2 4 0.00000000000000D+00 0.81722710996897D-15
1 3 2 4 -0.13257598237132D-15 0.00000000000000D+00
2 3 2 4 -0.50630353046949D-15 0.00000000000000D+00
3 3 2 4 -0.52779015574243D-15 0.00000000000000D+00
1 4 2 4 -0.71099582425131D-15 0.00000000000000D+00
2 4 2 4 0.35805397654726D+01 0.00000000000000D+00
3 4 2 4 -0.30579438473967D-14 0.00000000000000D+00
1 5 2 4 0.24795349229110D+01 0.18571283350268D-13
2 5 2 4 -0.54610695532080D-15 0.00000000000000D+00
3 5 2 4 -0.54314297941169D-15 0.00000000000000D+00
1 1 3 4 0.98789630712860D-15 0.00000000000000D+00
2 1 3 4 -0.85643450212842D-01 0.98669407070202D-13
3 1 3 4 0.59725318131542D-15 0.00000000000000D+00
1 2 3 4 -0.30123702051695D-17 0.77705728978103D-15
2 2 3 4 0.00000000000000D+00 0.81722710996897D-15
3 2 3 4 0.72929127321696D-14 0.40603999544993D-14
1 3 3 4 0.24795349229110D+01 0.18571283350268D-13
2 3 3 4 -0.52779015574243D-15 0.00000000000000D+00
3 3 3 4 -0.54610623784500D-15 0.00000000000000D+00
1 4 3 4 -0.67205866178927D-15 0.00000000000000D+00
2 4 3 4 -0.30579438473967D-14 0.00000000000000D+00
3 4 3 4 0.35805397654722D+01 0.00000000000000D+00
1 5 3 4 0.18498565409848D-15 0.00000000000000D+00
2 5 3 4 -0.54314297941169D-15 0.00000000000000D+00
3 5 3 4 -0.63195486255431D-15 0.00000000000000D+00
1 1 1 5 -0.95728214533132D-16 0.00000000000000D+00
2 1 1 5 0.22095997061886D-15 0.00000000000000D+00
3 1 1 5 -0.85643450212756D-01 0.98669407070202D-13
1 2 1 5 0.64369880977608D-14 0.48291958040732D-14
2 2 1 5 0.34857745223580D-17 0.68983095480320D-15
3 2 1 5 0.00000000000000D+00 0.58976660812721D-15
1 3 1 5 -0.10768228219011D-14 0.00000000000000D+00
2 3 1 5 -0.61908389697210D-15 0.00000000000000D+00
3 3 1 5 -0.59273778427716D-15 0.00000000000000D+00
1 4 1 5 0.57436468550055D-16 0.00000000000000D+00
2 4 1 5 0.24795349229110D+01 0.18571283350268D-13
3 4 1 5 0.18498565409848D-15 0.00000000000000D+00
1 5 1 5 0.35805397654717D+01 0.00000000000000D+00
2 5 1 5 -0.95878301962739D-15 0.00000000000000D+00
3 5 1 5 -0.30991575551833D-15 0.00000000000000D+00
1 1 2 5 0.22095997061886D-15 0.00000000000000D+00
2 1 2 5 0.84383921744927D-15 0.00000000000000D+00
3 1 2 5 0.87965025957072D-15 0.00000000000000D+00
1 2 2 5 0.34857745223580D-17 0.68983095480320D-15
2 2 2 5 0.50857274737346D-14 -0.13025936050878D-13
3 2 2 5 -0.23407917550533D-18 -0.95166476961457D-15
1 3 2 5 -0.61908389697210D-15 0.00000000000000D+00
2 3 2 5 -0.97484332848809D-15 0.00000000000000D+00
3 3 2 5 0.49067656757668D+01 0.40130157771643D-14
1 4 2 5 0.49067656757669D+01 0.40130157771643D-14
2 4 2 5 -0.54610695532080D-15 0.00000000000000D+00
3 4 2 5 -0.54314297941169D-15 0.00000000000000D+00
1 5 2 5 -0.95878301962739D-15 0.00000000000000D+00
2 5 2 5 0.94104012244261D+01 0.00000000000000D+00
3 5 2 5 -0.26998502255584D-14 0.00000000000000D+00
1 1 3 5 -0.85643450212756D-01 0.98669407070202D-13
2 1 3 5 0.87965025957072D-15 0.00000000000000D+00
3 1 3 5 0.91017706307859D-15 0.00000000000000D+00
1 2 3 5 0.00000000000000D+00 0.58976660812721D-15
2 2 3 5 -0.23407917550533D-18 -0.95166476961457D-15
3 2 3 5 0.62269392771953D-14 0.28828332183148D-14
1 3 3 5 -0.59273778427716D-15 0.00000000000000D+00
2 3 3 5 0.24795349229110D+01 0.18571283350268D-13
3 3 3 5 -0.35835190878710D-15 0.00000000000000D+00
1 4 3 5 0.18498565409848D-15 0.00000000000000D+00
2 4 3 5 -0.54314297941169D-15 0.00000000000000D+00
3 4 3 5 -0.63195486255431D-15 0.00000000000000D+00
1 5 3 5 -0.30991575551833D-15 0.00000000000000D+00
2 5 3 5 -0.26998502255584D-14 0.00000000000000D+00
3 5 3 5 0.35805397654726D+01 0.00000000000000D+00
Total energy - # elements : 1
-0.13807091120630D+03 0.00000000000000D+00
1st derivatives - # elements : 21
1 1 0.00000000000000D+00 0.00000000000000D+00
2 1 0.00000000000000D+00 0.00000000000000D+00
3 1 0.00000000000000D+00 0.00000000000000D+00
1 2 0.00000000000000D+00 0.00000000000000D+00
2 2 0.00000000000000D+00 0.00000000000000D+00
3 2 0.00000000000000D+00 0.00000000000000D+00
1 3 0.00000000000000D+00 0.00000000000000D+00
2 3 0.00000000000000D+00 0.00000000000000D+00
3 3 0.00000000000000D+00 0.00000000000000D+00
1 4 0.00000000000000D+00 0.00000000000000D+00
2 4 0.00000000000000D+00 0.00000000000000D+00
3 4 0.00000000000000D+00 0.00000000000000D+00
1 5 0.00000000000000D+00 0.00000000000000D+00
2 5 0.00000000000000D+00 0.00000000000000D+00
3 5 0.00000000000000D+00 0.00000000000000D+00
1 8 0.20419095426993D-06 0.00000000000000D+00
2 8 0.20419095428034D-06 0.00000000000000D+00
3 8 0.20419095427687D-06 0.00000000000000D+00
1 9 0.00000000000000D+00 0.00000000000000D+00
2 9 0.00000000000000D+00 0.00000000000000D+00
3 9 0.00000000000000D+00 0.00000000000000D+00
2nd derivatives (non-stat.) - # elements : 468
qpt 0.00000000E+00 0.00000000E+00 0.00000000E+00 1.0
1 1 1 1 0.36094243411663D+01 0.00000000000000D+00
2 1 1 1 -0.26293531470741D-15 0.00000000000000D+00
3 1 1 1 -0.26355812338892D-15 0.00000000000000D+00
1 2 1 1 -0.20317171133997D+01 0.00000000000000D+00
2 2 1 1 -0.43915686264006D-16 0.00000000000000D+00
3 2 1 1 -0.43915630139834D-16 0.00000000000000D+00
1 3 1 1 -0.39617058529112D+00 0.00000000000000D+00
2 3 1 1 0.67259224683323D-16 0.00000000000000D+00
3 3 1 1 -0.45188061032471D-16 0.00000000000000D+00
1 4 1 1 -0.78537880210069D+00 0.00000000000000D+00
2 4 1 1 0.28358634752883D-15 0.00000000000000D+00
3 4 1 1 0.28521265072698D-15 0.00000000000000D+00
1 5 1 1 -0.39617058529112D+00 0.00000000000000D+00
2 5 1 1 -0.43994571240729D-16 0.00000000000000D+00
3 5 1 1 0.67449163834247D-16 0.00000000000000D+00
1 7 1 1 -0.45377275864300D+02 0.00000000000000D+00
2 7 1 1 0.00000000000000D+00 0.00000000000000D+00
3 7 1 1 0.00000000000000D+00 0.00000000000000D+00
1 1 2 1 -0.26293531470741D-15 0.00000000000000D+00
2 1 2 1 0.36094243411660D+01 0.00000000000000D+00
3 1 2 1 -0.47743484535842D-15 0.00000000000000D+00
1 2 2 1 -0.43915686264006D-16 0.00000000000000D+00
2 2 2 1 -0.20317171133997D+01 0.00000000000000D+00
3 2 2 1 -0.24695295945970D-15 0.00000000000000D+00
1 3 2 1 0.67259224683323D-16 0.00000000000000D+00
2 3 2 1 -0.39617058529112D+00 0.00000000000000D+00
3 3 2 1 0.25968832991119D-17 0.00000000000000D+00
1 4 2 1 0.28358634752883D-15 0.00000000000000D+00
2 4 2 1 -0.39617058529112D+00 0.00000000000000D+00
3 4 2 1 0.60830957721655D-15 0.00000000000000D+00
1 5 2 1 -0.43994571240729D-16 0.00000000000000D+00
2 5 2 1 -0.78537880210069D+00 0.00000000000000D+00
3 5 2 1 0.11348134430246D-15 0.00000000000000D+00
1 7 2 1 0.00000000000000D+00 0.00000000000000D+00
2 7 2 1 -0.45377275864300D+02 0.00000000000000D+00
3 7 2 1 0.00000000000000D+00 0.00000000000000D+00
1 1 3 1 -0.26355812338892D-15 0.00000000000000D+00
2 1 3 1 -0.47743484535842D-15 0.00000000000000D+00
3 1 3 1 0.36094243411658D+01 0.00000000000000D+00
1 2 3 1 -0.43915630139834D-16 0.00000000000000D+00
2 2 3 1 -0.24695295945970D-15 0.00000000000000D+00
3 2 3 1 -0.20317171133998D+01 0.00000000000000D+00
1 3 3 1 -0.45188061032471D-16 0.00000000000000D+00
2 3 3 1 0.25968832991119D-17 0.00000000000000D+00
3 3 3 1 -0.78537880210070D+00 0.00000000000000D+00
1 4 3 1 0.28521265072698D-15 0.00000000000000D+00
2 4 3 1 0.60830957721655D-15 0.00000000000000D+00
3 4 3 1 -0.39617058529110D+00 0.00000000000000D+00
1 5 3 1 0.67449163834247D-16 0.00000000000000D+00
2 5 3 1 0.11348134430246D-15 0.00000000000000D+00
3 5 3 1 -0.39617058529110D+00 0.00000000000000D+00
1 7 3 1 0.00000000000000D+00 0.00000000000000D+00
2 7 3 1 0.00000000000000D+00 0.00000000000000D+00
3 7 3 1 -0.45377275864300D+02 0.00000000000000D+00
1 1 1 2 -0.20317177169395D+01 0.00000000000000D+00
2 1 1 2 -0.43915686264006D-16 0.00000000000000D+00
3 1 1 2 -0.43915630139834D-16 0.00000000000000D+00
1 2 1 2 0.43706676673537D-01 0.00000000000000D+00
2 2 1 2 0.12655978835522D-15 0.00000000000000D+00
3 2 1 2 0.13791082016193D-15 0.00000000000000D+00
1 3 1 2 -0.32498658424519D+00 0.00000000000000D+00
2 3 1 2 -0.34002051117319D-15 0.00000000000000D+00
3 3 1 2 0.31809798657895D-15 0.00000000000000D+00
1 4 1 2 0.26373695632418D+01 0.00000000000000D+00
2 4 1 2 -0.60721576900828D-16 0.00000000000000D+00
3 4 1 2 -0.68527832543600D-16 0.00000000000000D+00
1 5 1 2 -0.32498658424520D+00 0.00000000000000D+00
2 5 1 2 0.31809798598280D-15 0.00000000000000D+00
3 5 1 2 -0.34356534405745D-15 0.00000000000000D+00
1 7 1 2 -0.29462538315767D+02 0.00000000000000D+00
2 7 1 2 0.00000000000000D+00 0.00000000000000D+00
3 7 1 2 0.00000000000000D+00 0.00000000000000D+00
1 1 2 2 -0.43915686264006D-16 0.00000000000000D+00
2 1 2 2 -0.20317177169395D+01 0.00000000000000D+00
3 1 2 2 -0.24695295945970D-15 0.00000000000000D+00
1 2 2 2 0.12655978835522D-15 0.00000000000000D+00
2 2 2 2 0.43706676671718D-01 0.00000000000000D+00
3 2 2 2 0.98371437851181D-15 0.00000000000000D+00
1 3 2 2 -0.34002051117319D-15 0.00000000000000D+00
2 3 2 2 -0.32498658424520D+00 0.00000000000000D+00
3 3 2 2 -0.31010064608229D-15 0.00000000000000D+00
1 4 2 2 -0.60721576900828D-16 0.00000000000000D+00
2 4 2 2 -0.32498658424522D+00 0.00000000000000D+00
3 4 2 2 -0.13324922214859D-15 0.00000000000000D+00
1 5 2 2 0.31809798598280D-15 0.00000000000000D+00
2 5 2 2 0.26373695632418D+01 0.00000000000000D+00
3 5 2 2 -0.29341155082122D-15 0.00000000000000D+00
1 7 2 2 0.00000000000000D+00 0.00000000000000D+00
2 7 2 2 -0.29462538315767D+02 0.00000000000000D+00
3 7 2 2 0.00000000000000D+00 0.00000000000000D+00
1 1 3 2 -0.43915630139834D-16 0.00000000000000D+00
2 1 3 2 -0.24695295945970D-15 0.00000000000000D+00
3 1 3 2 -0.20317177169396D+01 0.00000000000000D+00
1 2 3 2 0.13791082016193D-15 0.00000000000000D+00
2 2 3 2 0.98371437851181D-15 0.00000000000000D+00
3 2 3 2 0.43706676670809D-01 0.00000000000000D+00
1 3 3 2 0.31809798657895D-15 0.00000000000000D+00
2 3 3 2 -0.31010064608229D-15 0.00000000000000D+00
3 3 3 2 0.26373695632418D+01 0.00000000000000D+00
1 4 3 2 -0.68527832543600D-16 0.00000000000000D+00
2 4 3 2 -0.13324922214859D-15 0.00000000000000D+00
3 4 3 2 -0.32498658424522D+00 0.00000000000000D+00
1 5 3 2 -0.34356534405745D-15 0.00000000000000D+00
2 5 3 2 -0.29341155082122D-15 0.00000000000000D+00
3 5 3 2 -0.32498658424522D+00 0.00000000000000D+00
1 7 3 2 0.00000000000000D+00 0.00000000000000D+00
2 7 3 2 0.00000000000000D+00 0.00000000000000D+00
3 7 3 2 -0.29462538315767D+02 0.00000000000000D+00
1 1 1 3 -0.39617050492313D+00 0.00000000000000D+00
2 1 1 3 0.67259224683323D-16 0.00000000000000D+00
3 1 1 3 -0.45188061032471D-16 0.00000000000000D+00
1 2 1 3 -0.32498621336235D+00 0.00000000000000D+00
2 2 1 3 -0.34002051117319D-15 0.00000000000000D+00
3 2 1 3 0.31809798657895D-15 0.00000000000000D+00
1 3 1 3 0.30612271006635D+01 0.00000000000000D+00
2 3 1 3 0.12900622071700D-15 0.00000000000000D+00
3 3 1 3 -0.48450701428321D-15 0.00000000000000D+00
1 4 1 3 -0.26781618934560D+01 0.00000000000000D+00
2 4 1 3 -0.26396742744437D-16 0.00000000000000D+00
3 4 1 3 0.40469498300548D-16 0.00000000000000D+00
1 5 1 3 0.34881907616980D+00 0.00000000000000D+00
2 5 1 3 0.17015180851730D-15 0.00000000000000D+00
3 5 1 3 0.17112759043619D-15 0.00000000000000D+00
1 7 1 3 -0.51248935429403D+02 0.00000000000000D+00
2 7 1 3 0.00000000000000D+00 0.00000000000000D+00
3 7 1 3 0.00000000000000D+00 0.00000000000000D+00
1 1 2 3 0.67259224683323D-16 0.00000000000000D+00
2 1 2 3 -0.39617050492313D+00 0.00000000000000D+00
3 1 2 3 0.25968832991119D-17 0.00000000000000D+00
1 2 2 3 -0.34002051117319D-15 0.00000000000000D+00
2 2 2 3 -0.32498621336236D+00 0.00000000000000D+00
3 2 2 3 -0.31010064608229D-15 0.00000000000000D+00
1 3 2 3 0.12900622071700D-15 0.00000000000000D+00
2 3 2 3 0.30612271006653D+01 0.00000000000000D+00
3 3 2 3 -0.12557079012823D-15 0.00000000000000D+00
1 4 2 3 -0.26396742744437D-16 0.00000000000000D+00
2 4 2 3 0.34881907616980D+00 0.00000000000000D+00
3 4 2 3 0.68088806581475D-16 0.00000000000000D+00
1 5 2 3 0.17015180851730D-15 0.00000000000000D+00
2 5 2 3 -0.26781618934560D+01 0.00000000000000D+00
3 5 2 3 0.36498574632993D-15 0.00000000000000D+00
1 7 2 3 0.00000000000000D+00 0.00000000000000D+00
2 7 2 3 -0.51248935429403D+02 0.00000000000000D+00
3 7 2 3 0.00000000000000D+00 0.00000000000000D+00
1 1 3 3 -0.45188061032471D-16 0.00000000000000D+00
2 1 3 3 0.25968832991119D-17 0.00000000000000D+00
3 1 3 3 -0.78537880210070D+00 0.00000000000000D+00
1 2 3 3 0.31809798657895D-15 0.00000000000000D+00
2 2 3 3 -0.31010064608229D-15 0.00000000000000D+00
3 2 3 3 0.26373695632418D+01 0.00000000000000D+00
1 3 3 3 -0.48450701428321D-15 0.00000000000000D+00
2 3 3 3 -0.12557079012823D-15 0.00000000000000D+00
3 3 3 3 0.35146197254358D+01 0.00000000000000D+00
1 4 3 3 0.40469498300548D-16 0.00000000000000D+00
2 4 3 3 0.68088806581475D-16 0.00000000000000D+00
3 4 3 3 -0.26781617471347D+01 0.00000000000000D+00
1 5 3 3 0.17112759043619D-15 0.00000000000000D+00
2 5 3 3 0.36498574632993D-15 0.00000000000000D+00
3 5 3 3 -0.26781617471347D+01 0.00000000000000D+00
1 7 3 3 0.00000000000000D+00 0.00000000000000D+00
2 7 3 3 0.00000000000000D+00 0.00000000000000D+00
3 7 3 3 -0.73980270233150D+02 0.00000000000000D+00
1 1 1 4 -0.78537880210069D+00 0.00000000000000D+00
2 1 1 4 0.28358634752883D-15 0.00000000000000D+00
3 1 1 4 0.28521265072698D-15 0.00000000000000D+00
1 2 1 4 0.26373695632418D+01 0.00000000000000D+00
2 2 1 4 -0.60721576900828D-16 0.00000000000000D+00
3 2 1 4 -0.68527832543600D-16 0.00000000000000D+00
1 3 1 4 -0.26781617471347D+01 0.00000000000000D+00
2 3 1 4 -0.26396742744437D-16 0.00000000000000D+00
3 3 1 4 0.40469498300548D-16 0.00000000000000D+00
1 4 1 4 0.35146197254335D+01 0.00000000000000D+00
2 4 1 4 -0.23682356269355D-15 0.00000000000000D+00
3 4 1 4 -0.23004147986444D-15 0.00000000000000D+00
1 5 1 4 -0.26781617471347D+01 0.00000000000000D+00
2 5 1 4 0.40355534809994D-16 0.00000000000000D+00
3 5 1 4 -0.27112836619483D-16 0.00000000000000D+00
1 7 1 4 -0.73980270233150D+02 0.00000000000000D+00
2 7 1 4 0.00000000000000D+00 0.00000000000000D+00
3 7 1 4 0.00000000000000D+00 0.00000000000000D+00
1 1 2 4 0.28358634752883D-15 0.00000000000000D+00
2 1 2 4 -0.39617050492316D+00 0.00000000000000D+00
3 1 2 4 0.60830957721655D-15 0.00000000000000D+00
1 2 2 4 -0.60721576900828D-16 0.00000000000000D+00
2 2 2 4 -0.32498621336243D+00 0.00000000000000D+00
3 2 2 4 -0.13324922214859D-15 0.00000000000000D+00
1 3 2 4 -0.26396742744437D-16 0.00000000000000D+00
2 3 2 4 0.34881907616980D+00 0.00000000000000D+00
3 3 2 4 0.68088806581475D-16 0.00000000000000D+00
1 4 2 4 -0.23682356269355D-15 0.00000000000000D+00
2 4 2 4 0.30612271006648D+01 0.00000000000000D+00
3 4 2 4 -0.54470729162890D-15 0.00000000000000D+00
1 5 2 4 0.40355534809994D-16 0.00000000000000D+00
2 5 2 4 -0.26781618934560D+01 0.00000000000000D+00
3 5 2 4 0.15581299794671D-17 0.00000000000000D+00
1 7 2 4 0.00000000000000D+00 0.00000000000000D+00
2 7 2 4 -0.51248935429403D+02 0.00000000000000D+00
3 7 2 4 0.00000000000000D+00 0.00000000000000D+00
1 1 3 4 0.28521265072698D-15 0.00000000000000D+00
2 1 3 4 0.60830957721655D-15 0.00000000000000D+00
3 1 3 4 -0.39617050492315D+00 0.00000000000000D+00
1 2 3 4 -0.68527832543600D-16 0.00000000000000D+00
2 2 3 4 -0.13324922214859D-15 0.00000000000000D+00
3 2 3 4 -0.32498621336243D+00 0.00000000000000D+00
1 3 3 4 0.40469498300548D-16 0.00000000000000D+00
2 3 3 4 0.68088806581475D-16 0.00000000000000D+00
3 3 3 4 -0.26781618934560D+01 0.00000000000000D+00
1 4 3 4 -0.23004147986444D-15 0.00000000000000D+00
2 4 3 4 -0.54470729162890D-15 0.00000000000000D+00
3 4 3 4 0.30612271006635D+01 0.00000000000000D+00
1 5 3 4 -0.27112836619483D-16 0.00000000000000D+00
2 5 3 4 0.15581299794671D-17 0.00000000000000D+00
3 5 3 4 0.34881907616980D+00 0.00000000000000D+00
1 7 3 4 0.00000000000000D+00 0.00000000000000D+00
2 7 3 4 0.00000000000000D+00 0.00000000000000D+00
3 7 3 4 -0.51248935429403D+02 0.00000000000000D+00
1 1 1 5 -0.39617050492316D+00 0.00000000000000D+00
2 1 1 5 -0.43994571240729D-16 0.00000000000000D+00
3 1 1 5 0.67449163834247D-16 0.00000000000000D+00
1 2 1 5 -0.32498621336247D+00 0.00000000000000D+00
2 2 1 5 0.31809798598280D-15 0.00000000000000D+00
3 2 1 5 -0.34356534405745D-15 0.00000000000000D+00
1 3 1 5 0.34881907616980D+00 0.00000000000000D+00
2 3 1 5 0.17015180851730D-15 0.00000000000000D+00
3 3 1 5 0.17112759043619D-15 0.00000000000000D+00
1 4 1 5 -0.26781618934560D+01 0.00000000000000D+00
2 4 1 5 0.40355534809994D-16 0.00000000000000D+00
3 4 1 5 -0.27112836619483D-16 0.00000000000000D+00
1 5 1 5 0.30612271006639D+01 0.00000000000000D+00
2 5 1 5 -0.48461075806936D-15 0.00000000000000D+00
3 5 1 5 0.13210142640650D-15 0.00000000000000D+00
1 7 1 5 -0.51248935429403D+02 0.00000000000000D+00
2 7 1 5 0.00000000000000D+00 0.00000000000000D+00
3 7 1 5 0.00000000000000D+00 0.00000000000000D+00
1 1 2 5 -0.43994571240729D-16 0.00000000000000D+00
2 1 2 5 -0.78537880210069D+00 0.00000000000000D+00
3 1 2 5 0.11348134430246D-15 0.00000000000000D+00
1 2 2 5 0.31809798598280D-15 0.00000000000000D+00
2 2 2 5 0.26373695632418D+01 0.00000000000000D+00
3 2 2 5 -0.29341155082122D-15 0.00000000000000D+00
1 3 2 5 0.17015180851730D-15 0.00000000000000D+00
2 3 2 5 -0.26781617471347D+01 0.00000000000000D+00
3 3 2 5 0.36498574632993D-15 0.00000000000000D+00
1 4 2 5 0.40355534809994D-16 0.00000000000000D+00
2 4 2 5 -0.26781617471347D+01 0.00000000000000D+00
3 4 2 5 0.15581299794671D-17 0.00000000000000D+00
1 5 2 5 -0.48461075806936D-15 0.00000000000000D+00
2 5 2 5 0.35146197254344D+01 0.00000000000000D+00
3 5 2 5 -0.18661366979063D-15 0.00000000000000D+00
1 7 2 5 0.00000000000000D+00 0.00000000000000D+00
2 7 2 5 -0.73980270233150D+02 0.00000000000000D+00
3 7 2 5 0.00000000000000D+00 0.00000000000000D+00
1 1 3 5 0.67449163834247D-16 0.00000000000000D+00
2 1 3 5 0.11348134430246D-15 0.00000000000000D+00
3 1 3 5 -0.39617050492315D+00 0.00000000000000D+00
1 2 3 5 -0.34356534405745D-15 0.00000000000000D+00
2 2 3 5 -0.29341155082122D-15 0.00000000000000D+00
3 2 3 5 -0.32498621336249D+00 0.00000000000000D+00
1 3 3 5 0.17112759043619D-15 0.00000000000000D+00
2 3 3 5 0.36498574632993D-15 0.00000000000000D+00
3 3 3 5 -0.26781618934560D+01 0.00000000000000D+00
1 4 3 5 -0.27112836619483D-16 0.00000000000000D+00
2 4 3 5 0.15581299794671D-17 0.00000000000000D+00
3 4 3 5 0.34881907616980D+00 0.00000000000000D+00
1 5 3 5 0.13210142640650D-15 0.00000000000000D+00
2 5 3 5 -0.18661366979064D-15 0.00000000000000D+00
3 5 3 5 0.30612271006644D+01 0.00000000000000D+00
1 7 3 5 0.00000000000000D+00 0.00000000000000D+00
2 7 3 5 0.00000000000000D+00 0.00000000000000D+00
3 7 3 5 -0.51248935429403D+02 0.00000000000000D+00
1 1 1 7 -0.45377272810711D+02 0.00000000000000D+00
2 1 1 7 0.00000000000000D+00 0.00000000000000D+00
3 1 1 7 0.00000000000000D+00 0.00000000000000D+00
1 2 1 7 -0.29462538232072D+02 0.00000000000000D+00
2 2 1 7 0.00000000000000D+00 0.00000000000000D+00
3 2 1 7 0.00000000000000D+00 0.00000000000000D+00
1 3 1 7 -0.51248935575415D+02 0.00000000000000D+00
2 3 1 7 0.00000000000000D+00 0.00000000000000D+00
3 3 1 7 0.00000000000000D+00 0.00000000000000D+00
1 4 1 7 -0.73980270233150D+02 0.00000000000000D+00
2 4 1 7 0.00000000000000D+00 0.00000000000000D+00
3 4 1 7 0.00000000000000D+00 0.00000000000000D+00
1 5 1 7 -0.51248935575415D+02 0.00000000000000D+00
2 5 1 7 0.00000000000000D+00 0.00000000000000D+00
3 5 1 7 0.00000000000000D+00 0.00000000000000D+00
1 7 1 7 -0.13314976998553D+03 0.00000000000000D+00
2 7 1 7 0.00000000000000D+00 0.00000000000000D+00
3 7 1 7 0.00000000000000D+00 0.00000000000000D+00
1 1 2 7 0.00000000000000D+00 0.00000000000000D+00
2 1 2 7 -0.45377272810711D+02 0.00000000000000D+00
3 1 2 7 0.00000000000000D+00 0.00000000000000D+00
1 2 2 7 0.00000000000000D+00 0.00000000000000D+00
2 2 2 7 -0.29462538232072D+02 0.00000000000000D+00
3 2 2 7 0.00000000000000D+00 0.00000000000000D+00
1 3 2 7 0.00000000000000D+00 0.00000000000000D+00
2 3 2 7 -0.51248935575415D+02 0.00000000000000D+00
3 3 2 7 0.00000000000000D+00 0.00000000000000D+00
1 4 2 7 0.00000000000000D+00 0.00000000000000D+00
2 4 2 7 -0.51248935575415D+02 0.00000000000000D+00
3 4 2 7 0.00000000000000D+00 0.00000000000000D+00
1 5 2 7 0.00000000000000D+00 0.00000000000000D+00
2 5 2 7 -0.73980270233150D+02 0.00000000000000D+00
3 5 2 7 0.00000000000000D+00 0.00000000000000D+00
1 7 2 7 0.00000000000000D+00 0.00000000000000D+00
2 7 2 7 -0.13314976998553D+03 0.00000000000000D+00
3 7 2 7 0.00000000000000D+00 0.00000000000000D+00
1 1 3 7 0.00000000000000D+00 0.00000000000000D+00
2 1 3 7 0.00000000000000D+00 0.00000000000000D+00
3 1 3 7 -0.45377272810711D+02 0.00000000000000D+00
1 2 3 7 0.00000000000000D+00 0.00000000000000D+00
2 2 3 7 0.00000000000000D+00 0.00000000000000D+00
3 2 3 7 -0.29462538232072D+02 0.00000000000000D+00
1 3 3 7 0.00000000000000D+00 0.00000000000000D+00
2 3 3 7 0.00000000000000D+00 0.00000000000000D+00
3 3 3 7 -0.73980270233150D+02 0.00000000000000D+00
1 4 3 7 0.00000000000000D+00 0.00000000000000D+00
2 4 3 7 0.00000000000000D+00 0.00000000000000D+00
3 4 3 7 -0.51248935575415D+02 0.00000000000000D+00
1 5 3 7 0.00000000000000D+00 0.00000000000000D+00
2 5 3 7 0.00000000000000D+00 0.00000000000000D+00
3 5 3 7 -0.51248935575415D+02 0.00000000000000D+00
1 7 3 7 0.00000000000000D+00 0.00000000000000D+00
2 7 3 7 0.00000000000000D+00 0.00000000000000D+00
3 7 3 7 -0.13314976998553D+03 0.00000000000000D+00
1 1 1 8 NaN 0.00000000000000D+00
2 1 1 8 NaN 0.00000000000000D+00
3 1 1 8 NaN 0.00000000000000D+00
1 2 1 8 NaN 0.00000000000000D+00
2 2 1 8 NaN 0.00000000000000D+00
3 2 1 8 NaN 0.00000000000000D+00
1 3 1 8 NaN 0.00000000000000D+00
2 3 1 8 NaN 0.00000000000000D+00
3 3 1 8 NaN 0.00000000000000D+00
1 4 1 8 NaN 0.00000000000000D+00
2 4 1 8 NaN 0.00000000000000D+00
3 4 1 8 NaN 0.00000000000000D+00
1 5 1 8 NaN 0.00000000000000D+00
2 5 1 8 NaN 0.00000000000000D+00
3 5 1 8 NaN 0.00000000000000D+00
1 7 1 8 0.00000000000000D+00 0.00000000000000D+00
2 7 1 8 0.00000000000000D+00 0.00000000000000D+00
3 7 1 8 0.00000000000000D+00 0.00000000000000D+00
1 8 1 8 0.45830269416018D+01 0.00000000000000D+00
2 8 1 8 0.15859472383774D+01 0.00000000000000D+00
3 8 1 8 0.15859472384014D+01 0.00000000000000D+00
1 9 1 8 0.33059398077404D-13 0.00000000000000D+00
2 9 1 8 -0.93837189821649D-13 0.00000000000000D+00
3 9 1 8 -0.85374603748537D-13 0.00000000000000D+00
1 1 2 8 NaN 0.00000000000000D+00
2 1 2 8 NaN 0.00000000000000D+00
3 1 2 8 NaN 0.00000000000000D+00
1 2 2 8 NaN 0.00000000000000D+00
2 2 2 8 NaN 0.00000000000000D+00
3 2 2 8 NaN 0.00000000000000D+00
1 3 2 8 NaN 0.00000000000000D+00
2 3 2 8 NaN 0.00000000000000D+00
3 3 2 8 NaN 0.00000000000000D+00
1 4 2 8 NaN 0.00000000000000D+00
2 4 2 8 NaN 0.00000000000000D+00
3 4 2 8 NaN 0.00000000000000D+00
1 5 2 8 NaN 0.00000000000000D+00
2 5 2 8 NaN 0.00000000000000D+00
3 5 2 8 NaN 0.00000000000000D+00
1 7 2 8 0.00000000000000D+00 0.00000000000000D+00
2 7 2 8 0.00000000000000D+00 0.00000000000000D+00
3 7 2 8 0.00000000000000D+00 0.00000000000000D+00
1 8 2 8 0.15859472496004D+01 0.00000000000000D+00
2 8 2 8 0.45830269422403D+01 0.00000000000000D+00
3 8 2 8 0.15859472496487D+01 0.00000000000000D+00
1 9 2 8 0.26093789639831D-12 0.00000000000000D+00
2 9 2 8 -0.42110622179529D-13 0.00000000000000D+00
3 9 2 8 0.11277509487825D-12 0.00000000000000D+00
1 1 3 8 NaN 0.00000000000000D+00
2 1 3 8 NaN 0.00000000000000D+00
3 1 3 8 NaN 0.00000000000000D+00
1 2 3 8 NaN 0.00000000000000D+00
2 2 3 8 NaN 0.00000000000000D+00
3 2 3 8 NaN 0.00000000000000D+00
1 3 3 8 NaN 0.00000000000000D+00
2 3 3 8 NaN 0.00000000000000D+00
3 3 3 8 NaN 0.00000000000000D+00
1 4 3 8 NaN 0.00000000000000D+00
2 4 3 8 NaN 0.00000000000000D+00
3 4 3 8 NaN 0.00000000000000D+00
1 5 3 8 NaN 0.00000000000000D+00
2 5 3 8 NaN 0.00000000000000D+00
3 5 3 8 NaN 0.00000000000000D+00
1 7 3 8 0.00000000000000D+00 0.00000000000000D+00
2 7 3 8 0.00000000000000D+00 0.00000000000000D+00
3 7 3 8 0.00000000000000D+00 0.00000000000000D+00
1 8 3 8 0.15859472375211D+01 0.00000000000000D+00
2 8 3 8 0.15859472375454D+01 0.00000000000000D+00
3 8 3 8 0.45830269388919D+01 0.00000000000000D+00
1 9 3 8 0.13322406044313D-12 0.00000000000000D+00
2 9 3 8 0.16599488805510D-13 0.00000000000000D+00
3 9 3 8 -0.13271308774056D-13 0.00000000000000D+00
1 1 1 9 NaN 0.00000000000000D+00
2 1 1 9 NaN 0.00000000000000D+00
3 1 1 9 NaN 0.00000000000000D+00
1 2 1 9 NaN 0.00000000000000D+00
2 2 1 9 NaN 0.00000000000000D+00
3 2 1 9 NaN 0.00000000000000D+00
1 3 1 9 NaN 0.00000000000000D+00
2 3 1 9 NaN 0.00000000000000D+00
3 3 1 9 NaN 0.00000000000000D+00
1 4 1 9 NaN 0.00000000000000D+00
2 4 1 9 NaN 0.00000000000000D+00
3 4 1 9 NaN 0.00000000000000D+00
1 5 1 9 NaN 0.00000000000000D+00
2 5 1 9 NaN 0.00000000000000D+00
3 5 1 9 NaN 0.00000000000000D+00
1 7 1 9 0.00000000000000D+00 0.00000000000000D+00
2 7 1 9 0.00000000000000D+00 0.00000000000000D+00
3 7 1 9 0.00000000000000D+00 0.00000000000000D+00
1 8 1 9 -0.42901392008025D-10 0.00000000000000D+00
2 8 1 9 -0.45073002932899D-10 0.00000000000000D+00
3 8 1 9 -0.45200813697203D-10 0.00000000000000D+00
1 9 1 9 0.18106753677358D+01 0.00000000000000D+00
2 9 1 9 -0.13607993616526D-13 0.00000000000000D+00
3 9 1 9 -0.42094934575235D-13 0.00000000000000D+00
1 1 2 9 NaN 0.00000000000000D+00
2 1 2 9 NaN 0.00000000000000D+00
3 1 2 9 NaN 0.00000000000000D+00
1 2 2 9 NaN 0.00000000000000D+00
2 2 2 9 NaN 0.00000000000000D+00
3 2 2 9 NaN 0.00000000000000D+00
1 3 2 9 NaN 0.00000000000000D+00
2 3 2 9 NaN 0.00000000000000D+00
3 3 2 9 NaN 0.00000000000000D+00
1 4 2 9 NaN 0.00000000000000D+00
2 4 2 9 NaN 0.00000000000000D+00
3 4 2 9 NaN 0.00000000000000D+00
1 5 2 9 NaN 0.00000000000000D+00
2 5 2 9 NaN 0.00000000000000D+00
3 5 2 9 NaN 0.00000000000000D+00
1 7 2 9 0.00000000000000D+00 0.00000000000000D+00
2 7 2 9 0.00000000000000D+00 0.00000000000000D+00
3 7 2 9 0.00000000000000D+00 0.00000000000000D+00
1 8 2 9 0.90153866591241D-11 0.00000000000000D+00
2 8 2 9 -0.26431403465019D-11 0.00000000000000D+00
3 8 2 9 0.91229954719493D-11 0.00000000000000D+00
1 9 2 9 -0.13717530753001D-13 0.00000000000000D+00
2 9 2 9 0.18106753674462D+01 0.00000000000000D+00
3 9 2 9 0.33896048887162D-13 0.00000000000000D+00
1 1 3 9 NaN 0.00000000000000D+00
2 1 3 9 NaN 0.00000000000000D+00
3 1 3 9 NaN 0.00000000000000D+00
1 2 3 9 NaN 0.00000000000000D+00
2 2 3 9 NaN 0.00000000000000D+00
3 2 3 9 NaN 0.00000000000000D+00
1 3 3 9 NaN 0.00000000000000D+00
2 3 3 9 NaN 0.00000000000000D+00
3 3 3 9 NaN 0.00000000000000D+00
1 4 3 9 NaN 0.00000000000000D+00
2 4 3 9 NaN 0.00000000000000D+00
3 4 3 9 NaN 0.00000000000000D+00
1 5 3 9 NaN 0.00000000000000D+00
2 5 3 9 NaN 0.00000000000000D+00
3 5 3 9 NaN 0.00000000000000D+00
1 7 3 9 0.00000000000000D+00 0.00000000000000D+00
2 7 3 9 0.00000000000000D+00 0.00000000000000D+00
3 7 3 9 0.00000000000000D+00 0.00000000000000D+00
1 8 3 9 -0.29982235900918D-10 0.00000000000000D+00
2 8 3 9 -0.29784178602405D-10 0.00000000000000D+00
3 8 3 9 -0.23461105363530D-10 0.00000000000000D+00
1 9 3 9 -0.42290530549829D-13 0.00000000000000D+00
2 9 3 9 0.33895113495155D-13 0.00000000000000D+00
3 9 3 9 0.18106753698582D+01 0.00000000000000D+00
2nd derivatives (non-stat.) - # elements : 225
qpt 2.50000000E-01 0.00000000E+00 0.00000000E+00 1.0
1 1 1 1 0.66562897137777D+01 0.35110095842426D-16
2 1 1 1 -0.30943149473675D-15 -0.26229546922183D-19
3 1 1 1 0.20400166380542D-15 0.00000000000000D+00
1 2 1 1 0.14201441014956D+01 0.14201441014962D+01
2 2 1 1 -0.17255929408760D-14 0.12967052858643D-14
3 2 1 1 0.40203107511416D-15 0.17484393167968D-17
1 3 1 1 -0.99605279656545D+00 -0.99605279656562D+00
2 3 1 1 -0.31287724270715D-14 0.19297792608937D-14
3 3 1 1 0.10260988333961D-15 -0.28475802658261D-15
1 4 1 1 -0.41600840629697D+01 -0.25149589754521D-12
2 4 1 1 0.26389115226758D-15 0.24196857784989D-15
3 4 1 1 0.36229877567392D-15 0.24235058731653D-15
1 5 1 1 -0.99605279656545D+00 -0.99605279656561D+00
2 5 1 1 -0.47752520853037D-15 -0.86905606873655D-15
3 5 1 1 -0.22033758107881D-14 0.26697173917035D-14
1 1 2 1 -0.30943149473675D-15 -0.26229546922183D-19
2 1 2 1 0.35340336277153D+01 -0.23545126711093D-17
3 1 2 1 -0.18281189585216D-14 0.00000000000000D+00
1 2 2 1 -0.17255929408760D-14 0.12967052858643D-14
2 2 2 1 -0.10154217144245D+01 -0.10154217144240D+01
3 2 2 1 0.10105116020286D-15 -0.22630846667922D-14
1 3 2 1 -0.31287724270715D-14 0.19297792608937D-14
2 3 2 1 -0.20020180577892D+00 -0.20020180577916D+00
3 3 2 1 -0.13385818132451D-15 -0.99927679985722D-17
1 4 2 1 0.26389115226758D-15 0.24196857784989D-15
2 4 2 1 -0.36172560735934D+00 0.73733675235804D-12
3 4 2 1 0.98247472149290D-15 -0.17312580478354D-18
1 5 2 1 -0.47752520853037D-15 -0.86905606873655D-15
2 5 2 1 -0.39265113309027D+00 -0.39265113309012D+00
3 5 2 1 -0.67454587084917D-16 0.58850281129449D-16
1 1 3 1 0.20400166380542D-15 0.00000000000000D+00
2 1 3 1 -0.18281189585216D-14 0.00000000000000D+00
3 1 3 1 0.35340336277150D+01 -0.23563324685172D-17
1 2 3 1 0.40203107511416D-15 0.17484393167968D-17
2 2 3 1 0.10105116020286D-15 -0.22630846667922D-14
3 2 3 1 -0.10154217144245D+01 -0.10154217144240D+01
1 3 3 1 0.10260988333961D-15 -0.28475802658261D-15
2 3 3 1 -0.13385818132451D-15 -0.99927679985722D-17
3 3 3 1 -0.39265113309026D+00 -0.39265113309010D+00
1 4 3 1 0.36229877567392D-15 0.24235058731653D-15
2 4 3 1 0.98247472149290D-15 -0.17312580478354D-18
3 4 3 1 -0.36172560735936D+00 0.73733675235804D-12
1 5 3 1 -0.22033758107881D-14 0.26697173917035D-14
2 5 3 1 -0.67454587084917D-16 0.58850281129449D-16
3 5 3 1 -0.20020180577891D+00 -0.20020180577915D+00
1 1 1 2 0.14201442167871D+01 -0.14201442167858D+01
2 1 1 2 -0.17255929408760D-14 -0.12967052858643D-14
3 1 1 2 0.40203107511416D-15 -0.17484393167968D-17
1 2 1 2 0.15647449349808D+02 -0.28221435382045D-14
2 2 1 2 0.59605289112979D-16 -0.24042425355070D-14
3 2 1 2 0.81119691372177D-15 -0.24041990059656D-14
1 3 1 2 -0.41928750590184D+01 0.15958228508667D-12
2 3 1 2 -0.36606769674570D-15 0.12320371481921D-15
3 3 1 2 -0.11172667194617D-15 -0.38429402508727D-15
1 4 1 2 -0.41719610599200D+01 0.41719610599213D+01
2 4 1 2 -0.32376231287613D-15 0.95578121244392D-15
3 4 1 2 -0.19531958117693D-14 0.43483982634896D-15
1 5 1 2 -0.41928750590184D+01 0.15958228508672D-12
2 5 1 2 0.27849359720868D-15 -0.38129862353657D-15
3 5 1 2 0.10634569658752D-14 0.12320972666660D-15
1 1 2 2 -0.17255929408760D-14 -0.12967052858643D-14
2 1 2 2 -0.10154212924975D+01 0.10154212924973D+01
3 1 2 2 0.10105116020286D-15 0.22630846667922D-14
1 2 2 2 0.59605289112979D-16 -0.24042425355070D-14
2 2 2 2 0.68491739243655D-01 -0.28682863188221D-14
3 2 2 2 -0.96127074444319D-15 -0.24078710015829D-14
1 3 2 2 -0.36606769674570D-15 0.12320371481921D-15
2 3 2 2 -0.30679033920663D+00 0.34290755892863D-13
3 3 2 2 0.68736945749368D-15 0.00000000000000D+00
1 4 2 2 -0.32376231287613D-15 0.95578121244392D-15
2 4 2 2 -0.17915460947725D+00 0.17915460947700D+00
3 4 2 2 -0.14554953689648D-15 0.96583411533046D-16
1 5 2 2 0.27849359720868D-15 -0.38129862353657D-15
2 5 2 2 0.26024882995867D+01 -0.79893313016447D-13
3 5 2 2 -0.25343795554760D-15 0.00000000000000D+00
1 1 3 2 0.40203107511416D-15 -0.17484393167968D-17
2 1 3 2 0.10105116020286D-15 0.22630846667922D-14
3 1 3 2 -0.10154212924975D+01 0.10154212924973D+01
1 2 3 2 0.81119691372177D-15 -0.24041990059656D-14
2 2 3 2 -0.96127074444319D-15 -0.24078710015829D-14
3 2 3 2 0.68491739242745D-01 -0.28682889393304D-14
1 3 3 2 -0.11172667194617D-15 -0.38429402508727D-15
2 3 3 2 0.68736945749368D-15 0.00000000000000D+00
3 3 3 2 0.26024882995867D+01 -0.79893313021623D-13
1 4 3 2 -0.19531958117693D-14 0.43483982634896D-15
2 4 3 2 -0.14554953689648D-15 0.96583411533046D-16
3 4 3 2 -0.17915460947727D+00 0.17915460947701D+00
1 5 3 2 0.10634569658752D-14 0.12320972666660D-15
2 5 3 2 -0.25343795554760D-15 0.00000000000000D+00
3 5 3 2 -0.30679033920660D+00 0.34290755892772D-13
1 1 1 3 -0.99605281276833D+00 0.99605281276573D+00
2 1 1 3 -0.31287724270715D-14 -0.19297792608937D-14
3 1 1 3 0.10260988333961D-15 0.28475802658261D-15
1 2 1 3 -0.41928751139108D+01 0.42519585118518D-13
2 2 1 3 -0.36606769674570D-15 -0.12320371481921D-15
3 2 1 3 -0.11172667194617D-15 0.38429402508727D-15
1 3 1 3 0.45476673952103D+01 -0.17471050090222D-15
2 3 1 3 0.11226759590644D-15 -0.13713730053379D-15
3 3 1 3 -0.31618549089325D-15 0.00000000000000D+00
1 4 1 3 0.16901859885557D+00 -0.16901859885514D+00
2 4 1 3 -0.34547176452788D-15 0.48557464398656D-15
3 4 1 3 0.23072372516966D-14 0.32282476454284D-15
1 5 1 3 0.13699819600396D+01 -0.61727715414085D-16
2 5 1 3 0.15834056159726D-15 -0.14755343986115D-15
3 5 1 3 0.21737773760171D-15 0.12979784110613D-15
1 1 2 3 -0.31287724270715D-14 -0.19297792608937D-14
2 1 2 3 -0.20020126607755D+00 0.20020126607759D+00
3 1 2 3 -0.13385818132451D-15 0.99927679985722D-17
1 2 2 3 -0.36606769674570D-15 -0.12320371481921D-15
2 2 2 3 -0.30679068447640D+00 0.13764045601820D-12
3 2 2 3 0.68736945749368D-15 0.00000000000000D+00
1 3 2 3 0.11226759590644D-15 -0.13713730053379D-15
2 3 2 3 0.32435738682470D+01 -0.15892430130999D-15
3 3 2 3 -0.61181707086697D-15 0.00000000000000D+00
1 4 2 3 -0.34547176452788D-15 0.48557464398656D-15
2 4 2 3 0.16538190579096D+00 -0.16538190579097D+00
3 4 2 3 -0.16001298827200D-15 -0.63448025981785D-16
1 5 2 3 0.15834056159726D-15 -0.14755343986115D-15
2 5 2 3 -0.26907350415997D+01 -0.28836604346102D-13
3 5 2 3 0.58948483289574D-15 -0.74222401471473D-17
1 1 3 3 0.10260988333961D-15 0.28475802658261D-15
2 1 3 3 -0.13385818132451D-15 0.99927679985722D-17
3 1 3 3 -0.39265113309026D+00 0.39265113309010D+00
1 2 3 3 -0.11172667194617D-15 0.38429402508727D-15
2 2 3 3 0.68736945749368D-15 0.00000000000000D+00
3 2 3 3 0.26024882995867D+01 0.79893313021623D-13
1 3 3 3 -0.31618549089325D-15 0.00000000000000D+00
2 3 3 3 -0.61181707086697D-15 0.00000000000000D+00
3 3 3 3 0.35887128285731D+01 -0.22315482703879D-16
1 4 3 3 0.23072372516966D-14 0.32282476454284D-15
2 4 3 3 -0.16001298827200D-15 -0.63448025981785D-16
3 4 3 3 -0.13030446092131D+01 0.13030446092128D+01
1 5 3 3 0.21737773760171D-15 0.12979784110613D-15
2 5 3 3 0.58948483289574D-15 -0.74222401471473D-17
3 5 3 3 -0.26907350415997D+01 0.28885058754254D-13
1 1 1 4 -0.41600843550419D+01 0.22443053503876D-12
2 1 1 4 0.26389115226758D-15 -0.24196857784989D-15
3 1 1 4 0.36229877567392D-15 -0.24235058731653D-15
1 2 1 4 -0.41719611972518D+01 -0.41719611972505D+01
2 2 1 4 -0.32376231287613D-15 -0.95578121244392D-15
3 2 1 4 -0.19531958117693D-14 -0.43483982634896D-15
1 3 1 4 0.16901860105540D+00 0.16901860105547D+00
2 3 1 4 -0.34547176452788D-15 -0.48557464398656D-15
3 3 1 4 0.23072372516966D-14 -0.32282476454284D-15
1 4 1 4 0.13465044798225D+02 0.12639634503273D-16
2 4 1 4 -0.25356218750411D-15 0.00000000000000D+00
3 4 1 4 -0.61719956474480D-16 0.00000000000000D+00
1 5 1 4 0.16901860105539D+00 0.16901860105547D+00
2 5 1 4 0.21195394324076D-14 -0.84053388778907D-15
3 5 1 4 -0.71515650636485D-15 -0.25086893627899D-15
1 1 2 4 0.26389115226758D-15 -0.24196857784989D-15
2 1 2 4 -0.36172487586014D+00 -0.73417917141240D-12
3 1 2 4 0.98247472149290D-15 0.17312580478354D-18
1 2 2 4 -0.32376231287613D-15 -0.95578121244392D-15
2 2 2 4 -0.17915467413787D+00 -0.17915467413801D+00
3 2 2 4 -0.14554953689648D-15 -0.96583411533046D-16
1 3 2 4 -0.34547176452788D-15 -0.48557464398656D-15
2 3 2 4 0.16538198661535D+00 0.16538198661548D+00
3 3 2 4 -0.16001298827200D-15 0.63448025981785D-16
1 4 2 4 -0.25356218750411D-15 0.00000000000000D+00
2 4 2 4 0.34568192017368D+01 -0.84762456159934D-18
3 4 2 4 -0.10309535723677D-14 0.00000000000000D+00
1 5 2 4 0.21195394324076D-14 -0.84053388778907D-15
2 5 2 4 -0.13030446092131D+01 -0.13030446092128D+01
3 5 2 4 0.39706271699437D-16 0.15471542216070D-16
1 1 3 4 0.36229877567392D-15 -0.24235058731653D-15
2 1 3 4 0.98247472149290D-15 0.17312580478354D-18
3 1 3 4 -0.36172487586016D+00 -0.73417917141240D-12
1 2 3 4 -0.19531958117693D-14 -0.43483982634896D-15
2 2 3 4 -0.14554953689648D-15 -0.96583411533046D-16
3 2 3 4 -0.17915467413788D+00 -0.17915467413802D+00
1 3 3 4 0.23072372516966D-14 -0.32282476454284D-15
2 3 3 4 -0.16001298827200D-15 0.63448025981785D-16
3 3 3 4 -0.13030446092131D+01 -0.13030446092128D+01
1 4 3 4 -0.61719956474480D-16 0.00000000000000D+00
2 4 3 4 -0.10309535723677D-14 0.00000000000000D+00
3 4 3 4 0.34568192017364D+01 -0.84827968866618D-18
1 5 3 4 -0.71515650636485D-15 -0.25086893627899D-15
2 5 3 4 0.39706271699437D-16 0.15471542216070D-16
3 5 3 4 0.16538198661535D+00 0.16538198661548D+00
1 1 1 5 -0.99605281276834D+00 0.99605281276572D+00
2 1 1 5 -0.47752520853037D-15 0.86905606873655D-15
3 1 1 5 -0.22033758107881D-14 -0.26697173917035D-14
1 2 1 5 -0.41928751139108D+01 0.42519585118464D-13
2 2 1 5 0.27849359720868D-15 0.38129862353657D-15
3 2 1 5 0.10634569658752D-14 -0.12320972666660D-15
1 3 1 5 0.13699819600396D+01 0.61727715414085D-16
2 3 1 5 0.15834056159726D-15 0.14755343986115D-15
3 3 1 5 0.21737773760171D-15 -0.12979784110613D-15
1 4 1 5 0.16901859885557D+00 -0.16901859885514D+00
2 4 1 5 0.21195394324076D-14 0.84053388778907D-15
3 4 1 5 -0.71515650636485D-15 0.25086893627899D-15
1 5 1 5 0.45476673952107D+01 -0.17471050090222D-15
2 5 1 5 -0.50134938287992D-15 0.00000000000000D+00
3 5 1 5 0.30042294979646D-15 -0.13712641814843D-15
1 1 2 5 -0.47752520853037D-15 0.86905606873655D-15
2 1 2 5 -0.39265113309027D+00 0.39265113309012D+00
3 1 2 5 -0.67454587084917D-16 -0.58850281129449D-16
1 2 2 5 0.27849359720868D-15 0.38129862353657D-15
2 2 2 5 0.26024882995867D+01 0.79893313016447D-13
3 2 2 5 -0.25343795554760D-15 0.00000000000000D+00
1 3 2 5 0.15834056159726D-15 0.14755343986115D-15
2 3 2 5 -0.26907350415997D+01 0.28836604346102D-13
3 3 2 5 0.58948483289574D-15 0.74222401471473D-17
1 4 2 5 0.21195394324076D-14 0.84053388778907D-15
2 4 2 5 -0.13030446092131D+01 0.13030446092128D+01
3 4 2 5 0.39706271699437D-16 -0.15471542216070D-16
1 5 2 5 -0.50134938287992D-15 0.00000000000000D+00
2 5 2 5 0.35887128285726D+01 -0.22314827576812D-16
3 5 2 5 -0.67285995052938D-15 0.00000000000000D+00
1 1 3 5 -0.22033758107881D-14 -0.26697173917035D-14
2 1 3 5 -0.67454587084917D-16 -0.58850281129449D-16
3 1 3 5 -0.20020126607753D+00 0.20020126607757D+00
1 2 3 5 0.10634569658752D-14 -0.12320972666660D-15
2 2 3 5 -0.25343795554760D-15 0.00000000000000D+00
3 2 3 5 -0.30679068447637D+00 0.13764045601829D-12
1 3 3 5 0.21737773760171D-15 -0.12979784110613D-15
2 3 3 5 0.58948483289574D-15 0.74222401471473D-17
3 3 3 5 -0.26907350415997D+01 -0.28885058754254D-13
1 4 3 5 -0.71515650636485D-15 0.25086893627899D-15
2 4 3 5 0.39706271699437D-16 -0.15471542216070D-16
3 4 3 5 0.16538190579097D+00 -0.16538190579098D+00
1 5 3 5 0.30042294979646D-15 -0.13712641814843D-15
2 5 3 5 -0.67285995052938D-15 0.00000000000000D+00
3 5 3 5 0.32435738682466D+01 -0.15892495643705D-15
2nd derivatives (non-stat.) - # elements : 225
qpt 5.00000000E-01 0.00000000E+00 0.00000000E+00 1.0
1 1 1 1 0.76510821750057D+01 0.00000000000000D+00
2 1 1 1 0.19330462628403D-15 0.00000000000000D+00
3 1 1 1 0.18573618879409D-15 0.00000000000000D+00
1 2 1 1 0.13039455784290D-13 0.68146730055798D-15
2 2 1 1 -0.43826917204747D-14 0.66459569410676D-15
3 2 1 1 -0.48705291864507D-14 -0.19091195389818D-14
1 3 1 1 0.73982356550822D-14 -0.39491311783751D-15
2 3 1 1 -0.35330912691536D-14 -0.12215789875235D-14
3 3 1 1 -0.36227328707427D-18 -0.24621406525146D-15
1 4 1 1 -0.36380254129972D+01 -0.25788987271765D-12
2 4 1 1 0.96748969435344D-17 0.00000000000000D+00
3 4 1 1 0.80485935240397D-17 0.00000000000000D+00
1 5 1 1 0.73982364219368D-14 -0.27684860766666D-15
2 5 1 1 0.12018540648984D-17 -0.95686118890105D-15
3 5 1 1 -0.31528418303740D-14 -0.99270715479617D-15
1 1 2 1 0.19330462628403D-15 0.00000000000000D+00
2 1 2 1 0.34597481586635D+01 0.00000000000000D+00
3 1 2 1 -0.55871500271190D-15 0.00000000000000D+00
1 2 2 1 -0.43826917204747D-14 0.66459569410676D-15
2 2 2 1 -0.43996469695018D-14 0.31639646020775D-15
3 2 2 1 0.77396029945194D-16 0.15256184768124D-15
1 3 2 1 -0.35330912691536D-14 -0.12215789875235D-14
2 3 2 1 -0.40857386592798D-14 -0.24038272876188D-14
3 3 2 1 -0.20053513200504D-18 -0.79005141137860D-16
1 4 2 1 0.96748969435344D-17 0.00000000000000D+00
2 4 2 1 -0.32874631799874D+00 0.77790147150763D-12
3 4 2 1 0.10259186896901D-14 0.00000000000000D+00
1 5 2 1 0.12018540648984D-17 -0.95686118890105D-15
2 5 2 1 0.23014312855843D-14 -0.43550588677514D-15
3 5 2 1 0.17980303028569D-18 -0.70179209862981D-16
1 1 3 1 0.18573618879409D-15 0.00000000000000D+00
2 1 3 1 -0.55871500271190D-15 0.00000000000000D+00
3 1 3 1 0.34597481586633D+01 0.00000000000000D+00
1 2 3 1 -0.48705291864507D-14 -0.19091195389818D-14
2 2 3 1 0.77396029945194D-16 0.15256184768124D-15
3 2 3 1 -0.43996465199136D-14 0.29066035455587D-15
1 3 3 1 -0.36227328707427D-18 -0.24621406525146D-15
2 3 3 1 -0.20053513200504D-18 -0.79005141137860D-16
3 3 3 1 0.23018055183773D-14 -0.44810250975783D-15
1 4 3 1 0.80485935240397D-17 0.00000000000000D+00
2 4 3 1 0.10259186896901D-14 0.00000000000000D+00
3 4 3 1 -0.32874631799868D+00 0.77790147150763D-12
1 5 3 1 -0.31528418303740D-14 -0.99270715479617D-15
2 5 3 1 0.17980303028569D-18 -0.70179209862981D-16
3 5 3 1 -0.40857374634868D-14 -0.23788978801760D-14
1 1 1 2 0.13039455784290D-13 -0.68146730055798D-15
2 1 1 2 -0.43826917204747D-14 -0.66459569410676D-15
3 1 1 2 -0.48705291864507D-14 0.19091195389818D-14
1 2 1 2 0.17615300962940D+02 0.00000000000000D+00
2 2 1 2 0.78354530338290D-15 0.00000000000000D+00
3 2 1 2 0.78489462970546D-15 0.00000000000000D+00
1 3 1 2 -0.41061380358967D+01 0.67989989601734D-13
2 3 1 2 -0.12475480392422D-16 0.00000000000000D+00
3 3 1 2 -0.11291985743635D-16 0.00000000000000D+00
1 4 1 2 0.79255612906676D-14 0.13515144565029D-13
2 4 1 2 0.27302129724614D-17 0.12376482428054D-14
3 4 1 2 -0.22526816098619D-17 -0.57171715792961D-14
1 5 1 2 -0.41061380358966D+01 0.67989989601734D-13
2 5 1 2 -0.11291985794526D-16 0.00000000000000D+00
3 5 1 2 -0.12292521275817D-16 0.00000000000000D+00
1 1 2 2 -0.43826917204747D-14 -0.66459569410676D-15
2 1 2 2 -0.43996469695018D-14 -0.31639646020775D-15
3 1 2 2 0.77396029945194D-16 -0.15256184768124D-15
1 2 2 2 0.78354530338290D-15 0.00000000000000D+00
2 2 2 2 0.82562552321178D-01 0.00000000000000D+00
3 2 2 2 0.86667095192280D-15 0.00000000000000D+00
1 3 2 2 -0.12475480392422D-16 0.00000000000000D+00
2 3 2 2 -0.29165543901517D+00 0.69114751350898D-13
3 3 2 2 -0.23721068870213D-15 0.00000000000000D+00
1 4 2 2 0.27302129724614D-17 0.12376482428054D-14
2 4 2 2 0.32925955033843D-14 -0.41608118874718D-14
3 4 2 2 0.00000000000000D+00 -0.83439980603278D-16
1 5 2 2 -0.11291985794602D-16 0.00000000000000D+00
2 5 2 2 0.25822134141556D+01 -0.15281831737942D-11
3 5 2 2 0.19831316931349D-15 0.00000000000000D+00
1 1 3 2 -0.48705291864507D-14 0.19091195389818D-14
2 1 3 2 0.77396029945194D-16 -0.15256184768124D-15
3 1 3 2 -0.43996465199136D-14 -0.29066035455587D-15
1 2 3 2 0.78489462970546D-15 0.00000000000000D+00
2 2 3 2 0.86667095192280D-15 0.00000000000000D+00
3 2 3 2 0.82562552320269D-01 0.00000000000000D+00
1 3 3 2 -0.11291985743711D-16 0.00000000000000D+00
2 3 3 2 -0.23721068870213D-15 0.00000000000000D+00
3 3 3 2 0.25822134141556D+01 -0.15281831737942D-11
1 4 3 2 -0.22526816098619D-17 -0.57171715792961D-14
2 4 3 2 0.00000000000000D+00 -0.83439980603278D-16
3 4 3 2 0.32923744277825D-14 -0.41537588811225D-14
1 5 3 2 -0.12292521275817D-16 0.00000000000000D+00
2 5 3 2 0.19831316931349D-15 0.00000000000000D+00
3 5 3 2 -0.29165543901527D+00 0.69114751350898D-13
1 1 1 3 0.73982356550822D-14 0.39491311783751D-15
2 1 1 3 -0.35330912691536D-14 0.12215789875235D-14
3 1 1 3 -0.36227328707427D-18 0.24621406525146D-15
1 2 1 3 -0.41061378750173D+01 -0.16712043161974D-12
2 2 1 3 -0.12475480392422D-16 0.00000000000000D+00
3 2 1 3 -0.11291985743711D-16 0.00000000000000D+00
1 3 1 3 0.48033812781855D+01 0.00000000000000D+00
2 3 1 3 0.29325259947433D-15 0.00000000000000D+00
3 3 1 3 -0.32276106189773D-15 0.00000000000000D+00
1 4 1 3 0.40542642859188D-14 0.16610906433453D-15
2 4 1 3 -0.72111243893904D-18 0.57411669168315D-15
3 4 1 3 0.18917050982244D-14 0.59562420685843D-15
1 5 1 3 0.12340380368729D+01 0.00000000000000D+00
2 5 1 3 0.58049381661206D-17 0.00000000000000D+00
3 5 1 3 0.48291561144238D-17 0.00000000000000D+00
1 1 2 3 -0.35330912691536D-14 0.12215789875235D-14
2 1 2 3 -0.40857386592798D-14 0.24038272876188D-14
3 1 2 3 -0.20053513200504D-18 0.79005141137860D-16
1 2 2 3 -0.12475480392422D-16 0.00000000000000D+00
2 2 2 3 -0.29165400626402D+00 0.52692725057231D-12
3 2 2 3 -0.23721068870213D-15 0.00000000000000D+00
1 3 2 3 0.29325259947433D-15 0.00000000000000D+00
2 3 2 3 0.34216765982251D+01 0.00000000000000D+00
3 3 2 3 -0.15483164677548D-15 0.00000000000000D+00
1 4 2 3 -0.72111243893904D-18 0.57411669168315D-15
2 4 2 3 0.13669432145983D-14 0.26130351738071D-15
3 4 2 3 -0.10788181817142D-18 0.42107468181274D-16
1 5 2 3 0.58049381661206D-17 0.00000000000000D+00
2 5 2 3 -0.26999313654292D+01 -0.17804417188067D-12
3 5 2 3 0.61555121381406D-15 0.00000000000000D+00
1 1 3 3 -0.36227328707427D-18 0.24621406525146D-15
2 1 3 3 -0.20053513200504D-18 0.79005141137860D-16
3 1 3 3 0.23018055183773D-14 0.44810250975783D-15
1 2 3 3 -0.11291985743635D-16 0.00000000000000D+00
2 2 3 3 -0.23721068870213D-15 0.00000000000000D+00
3 2 3 3 0.25822134141556D+01 0.15281831737942D-11
1 3 3 3 -0.32276106189773D-15 0.00000000000000D+00
2 3 3 3 -0.15483164677548D-15 0.00000000000000D+00
3 3 3 3 0.36448463115648D+01 0.00000000000000D+00
1 4 3 3 0.18917050982244D-14 0.59562420685843D-15
2 4 3 3 -0.10788181817142D-18 0.42107468181274D-16
3 4 3 3 -0.20449607716497D-14 0.14273385551216D-14
1 5 3 3 0.48291561144238D-17 0.00000000000000D+00
2 5 3 3 0.61555121381406D-15 0.00000000000000D+00
3 5 3 3 -0.26999313654292D+01 0.17804417188067D-12
1 1 1 4 -0.36380255982599D+01 0.24697323660480D-12
2 1 1 4 0.96748969435344D-17 0.00000000000000D+00
3 1 1 4 0.80485935240397D-17 0.00000000000000D+00
1 2 1 4 0.79255612905934D-14 -0.13515144565029D-13
2 2 1 4 0.27302129724614D-17 -0.12376482428054D-14
3 2 1 4 -0.22526816098619D-17 0.57171715792961D-14
1 3 1 4 0.40542642859082D-14 -0.16610906433453D-15
2 3 1 4 -0.72111243893904D-18 -0.57411669168315D-15
3 3 1 4 0.18917050982244D-14 -0.59562420685843D-15
1 4 1 4 0.14696205055108D+02 0.00000000000000D+00
2 4 1 4 -0.72577183936635D-16 0.00000000000000D+00
3 4 1 4 -0.68295527478557D-16 0.00000000000000D+00
1 5 1 4 0.44389413938197D-14 -0.22577077233029D-15
2 5 1 4 0.18769481271584D-14 -0.72730960976447D-15
3 5 1 4 -0.21736397224456D-18 -0.13273495313369D-15
1 1 2 4 0.96748969435344D-17 0.00000000000000D+00
2 1 2 4 -0.32874625886454D+00 -0.76338768044718D-12
3 1 2 4 0.10259186896901D-14 0.00000000000000D+00
1 2 2 4 0.27302129724614D-17 -0.12376482428054D-14
2 2 2 4 0.32925955033843D-14 0.41608118874718D-14
3 2 2 4 0.00000000000000D+00 0.83439980603278D-16
1 3 2 4 -0.72111243893904D-18 -0.57411669168315D-15
2 3 2 4 0.13669432145983D-14 -0.26130351738071D-15
3 3 2 4 -0.10788181817142D-18 -0.42107468181274D-16
1 4 2 4 -0.72577183936635D-16 0.00000000000000D+00
2 4 2 4 0.37932621059194D+01 0.00000000000000D+00
3 4 2 4 -0.57396814827616D-15 0.00000000000000D+00
1 5 2 4 0.18769481271584D-14 -0.72730960976447D-15
2 5 2 4 -0.24514431955750D-14 -0.14347887325685D-14
3 5 2 4 -0.12032107920302D-18 -0.41729086582251D-16
1 1 3 4 0.80485935240397D-17 0.00000000000000D+00
2 1 3 4 0.10259186896901D-14 0.00000000000000D+00
3 1 3 4 -0.32874625886448D+00 -0.76338768044718D-12
1 2 3 4 -0.22526816098619D-17 0.57171715792961D-14
2 2 3 4 0.00000000000000D+00 0.83439980603278D-16
3 2 3 4 0.32923744277825D-14 0.41537588811225D-14
1 3 3 4 0.18917050982244D-14 -0.59562420685843D-15
2 3 3 4 -0.10788181817142D-18 -0.42107468181274D-16
3 3 3 4 -0.20449607716497D-14 -0.14273385551216D-14
1 4 3 4 -0.68295527478557D-16 0.00000000000000D+00
2 4 3 4 -0.57396814827616D-15 0.00000000000000D+00
3 4 3 4 0.37932621059190D+01 0.00000000000000D+00
1 5 3 4 -0.21736397224456D-18 -0.13273495313369D-15
2 5 3 4 -0.12032107920302D-18 -0.41729086582251D-16
3 5 3 4 0.13810833110192D-14 -0.25382787850201D-15
1 1 1 5 0.73982364219368D-14 0.27684860766666D-15
2 1 1 5 0.12018540648984D-17 0.95686118890105D-15
3 1 1 5 -0.31528418303740D-14 0.99270715479617D-15
1 2 1 5 -0.41061378750172D+01 -0.16712043161974D-12
2 2 1 5 -0.11291985794602D-16 0.00000000000000D+00
3 2 1 5 -0.12292521275817D-16 0.00000000000000D+00
1 3 1 5 0.12340380368729D+01 0.00000000000000D+00
2 3 1 5 0.58049381661206D-17 0.00000000000000D+00
3 3 1 5 0.48291561144238D-17 0.00000000000000D+00
1 4 1 5 0.44389413938303D-14 0.22577077233029D-15
2 4 1 5 0.18769481271584D-14 0.72730960976447D-15
3 4 1 5 -0.21736397224456D-18 0.13273495313369D-15
1 5 1 5 0.48033812781860D+01 0.00000000000000D+00
2 5 1 5 -0.32036437931285D-15 0.00000000000000D+00
3 5 1 5 0.29384737879278D-15 0.00000000000000D+00
1 1 2 5 0.12018540648984D-17 0.95686118890105D-15
2 1 2 5 0.23014312855843D-14 0.43550588677514D-15
3 1 2 5 0.17980303028569D-18 0.70179209862981D-16
1 2 2 5 -0.11291985794526D-16 0.00000000000000D+00
2 2 2 5 0.25822134141556D+01 0.15281831737942D-11
3 2 2 5 0.19831316931349D-15 0.00000000000000D+00
1 3 2 5 0.58049381661206D-17 0.00000000000000D+00
2 3 2 5 -0.26999313654292D+01 0.17804417188067D-12
3 3 2 5 0.61555121381406D-15 0.00000000000000D+00
1 4 2 5 0.18769481271584D-14 0.72730960976447D-15
2 4 2 5 -0.24514431955750D-14 0.14347887325685D-14
3 4 2 5 -0.12032107920302D-18 0.41729086582251D-16
1 5 2 5 -0.32036437931285D-15 0.00000000000000D+00
2 5 2 5 0.36448463115639D+01 0.00000000000000D+00
3 5 2 5 -0.21587452643789D-15 0.00000000000000D+00
1 1 3 5 -0.31528418303740D-14 0.99270715479617D-15
2 1 3 5 0.17980303028569D-18 0.70179209862981D-16
3 1 3 5 -0.40857374634868D-14 0.23788978801760D-14
1 2 3 5 -0.12292521275817D-16 0.00000000000000D+00
2 2 3 5 0.19831316931349D-15 0.00000000000000D+00
3 2 3 5 -0.29165400626412D+00 0.52692725057231D-12
1 3 3 5 0.48291561144238D-17 0.00000000000000D+00
2 3 3 5 0.61555121381406D-15 0.00000000000000D+00
3 3 3 5 -0.26999313654292D+01 -0.17804417188067D-12
1 4 3 5 -0.21736397224456D-18 0.13273495313369D-15
2 4 3 5 -0.12032107920302D-18 0.41729086582251D-16
3 4 3 5 0.13810833110192D-14 0.25382787850201D-15
1 5 3 5 0.29384737879278D-15 0.00000000000000D+00
2 5 3 5 -0.21587452643789D-15 0.00000000000000D+00
3 5 3 5 0.34216765982246D+01 0.00000000000000D+00
2nd derivatives (non-stat.) - # elements : 225
qpt 2.50000000E-01 2.50000000E-01 0.00000000E+00 1.0
1 1 1 1 0.53237610945523D+01 0.38130681263194D-17
2 1 1 1 0.59554356239973D+00 0.00000000000000D+00
3 1 1 1 0.66359825796669D-15 0.00000000000000D+00
1 2 1 1 -0.31741044788099D-14 0.26459273907937D+00
2 2 1 1 -0.51586456556181D-13 0.40852219194271D+01
3 2 1 1 -0.21982301435283D-14 -0.71973680997193D-15
1 3 1 1 0.13535021854278D-12 -0.56351811383142D+00
2 3 1 1 0.75067448964643D-12 -0.61108839843945D+00
3 3 1 1 0.50316065246203D-19 0.99842263537855D-15
1 4 1 1 -0.13417061675490D+01 -0.13417061675494D+01
2 4 1 1 -0.35499506264378D+00 -0.35499506264371D+00
3 4 1 1 -0.89476655710010D-17 0.62259672543741D-15
1 5 1 1 -0.44890942864609D+00 -0.44890942864565D+00
2 5 1 1 -0.96182053567062D+00 -0.96182053567073D+00
3 5 1 1 -0.65839533909251D-14 0.33007932964764D-14
1 1 2 1 0.59554356239973D+00 0.00000000000000D+00
2 1 2 1 0.53237610945519D+01 -0.12623933536919D-16
3 1 2 1 0.44272006310771D-15 -0.58913735894184D-19
1 2 2 1 -0.51586456556181D-13 0.40852219194271D+01
2 2 2 1 -0.31337151993241D-14 0.26459273907938D+00
3 2 2 1 -0.23184364225484D-14 0.17939224145928D-14
1 3 2 1 0.75067448964643D-12 -0.61108839843946D+00
2 3 2 1 0.13550486568093D-12 -0.56351811383142D+00
3 3 2 1 -0.10210819518610D-17 -0.60921372245694D-15
1 4 2 1 -0.96182053567062D+00 -0.96182053567073D+00
2 4 2 1 -0.44890942864609D+00 -0.44890942864565D+00
3 4 2 1 -0.88749461967550D-14 -0.39862864995559D-14
1 5 2 1 -0.35499506264377D+00 -0.35499506264371D+00
2 5 2 1 -0.13417061675490D+01 -0.13417061675494D+01
3 5 2 1 0.31846491038252D-15 0.32610860349666D-15
1 1 3 1 0.66359825796669D-15 0.00000000000000D+00
2 1 3 1 0.44272006310771D-15 -0.58913735894184D-19
3 1 3 1 0.34729527023389D+01 0.78742637866464D-17
1 2 3 1 -0.21982301435283D-14 -0.71973680997193D-15
2 2 3 1 -0.23184364225484D-14 0.17939224145928D-14
3 2 3 1 -0.16867400263280D-14 -0.10157436964125D+01
1 3 3 1 0.50316065246203D-19 0.99842263537855D-15
2 3 3 1 -0.10210819518610D-17 -0.60921372245694D-15
3 3 3 1 -0.69030270567271D-13 -0.39392304035631D+00
1 4 3 1 -0.89476655710010D-17 0.62259672543741D-15
2 4 3 1 -0.88749461967550D-14 -0.39862864995559D-14
3 4 3 1 -0.18226477359547D+00 -0.18226477359522D+00
1 5 3 1 -0.65839533909251D-14 0.33007932964764D-14
2 5 3 1 0.31846491038252D-15 0.32610860349666D-15
3 5 3 1 -0.18226477359547D+00 -0.18226477359521D+00
1 1 1 2 0.12115414661187D-13 -0.26459281141366D+00
2 1 1 2 -0.51586456556181D-13 -0.40852219194271D+01
3 1 1 2 -0.21982301435283D-14 0.71973680997193D-15
1 2 1 2 0.11288029990423D+02 -0.11940927216843D-15
2 2 1 2 0.36500159066521D+01 0.41680096300231D-17
3 2 1 2 0.14730160093140D-14 0.35273820650321D-17
1 3 1 2 -0.26411554004500D+01 0.44020559568676D-14
2 3 1 2 -0.88140771203593D+00 -0.29820553783353D-13
3 3 1 2 0.43206619522793D-15 -0.35495241572713D-15
1 4 1 2 -0.15161410312984D+01 0.15161410312971D+01
2 4 1 2 -0.80294557483579D+00 0.80294557483619D+00
3 4 1 2 0.18183775563935D-14 0.30476189085343D-14
1 5 1 2 -0.14680359934590D+01 0.14680359934583D+01
2 5 1 2 -0.27177761779536D+01 0.27177761779535D+01
3 5 1 2 -0.49169612631054D-15 0.21616083280607D-15
1 1 2 2 -0.51586456556181D-13 -0.40852219194271D+01
2 1 2 2 0.12155803940673D-13 -0.26459281141366D+00
3 1 2 2 -0.23184364225484D-14 -0.17939224145928D-14
1 2 2 2 0.36500159066521D+01 0.41680096300231D-17
2 2 2 2 0.11288029990419D+02 -0.76757900591514D-15
3 2 2 2 0.23087374467030D-14 -0.54542497601274D-15
1 3 2 2 -0.88140771203593D+00 -0.29820553783353D-13
2 3 2 2 -0.26411554004499D+01 0.44050049897579D-14
3 3 2 2 -0.11138116929049D-14 -0.34476644861597D-15
1 4 2 2 -0.27177761779536D+01 0.27177761779535D+01
2 4 2 2 -0.14680359934590D+01 0.14680359934583D+01
3 4 2 2 0.31341813722830D-15 0.42821632294777D-15
1 5 2 2 -0.80294557483579D+00 0.80294557483619D+00
2 5 2 2 -0.15161410312984D+01 0.15161410312970D+01
3 5 2 2 0.85729291509597D-14 -0.72197453749642D-14
1 1 3 2 -0.21982301435283D-14 0.71973680997193D-15
2 1 3 2 -0.23184364225484D-14 -0.17939224145928D-14
3 1 3 2 -0.14678203466416D-13 0.10157430153480D+01
1 2 3 2 0.14730160093140D-14 0.35273820650321D-17
2 2 3 2 0.23087374467030D-14 -0.54542497601274D-15
3 2 3 2 0.80090437042600D-01 -0.62877402278267D-15
1 3 3 2 0.43206619522793D-15 -0.35495241572713D-15
2 3 3 2 -0.11138116929049D-14 -0.34476644861597D-15
3 3 3 2 0.25712433920847D+01 0.52199516058033D-13
1 4 3 2 0.18183775563935D-14 0.30476189085343D-14
2 4 3 2 0.31341813722830D-15 0.42821632294777D-15
3 4 3 2 -0.16911053906095D+00 0.16911053906087D+00
1 5 3 2 -0.49169612631054D-15 0.21616083280607D-15
2 5 3 2 0.85729291509597D-14 -0.72197453749642D-14
3 5 3 2 -0.16911053906096D+00 0.16911053906087D+00
1 1 1 3 0.10996614590599D-11 0.56351819810540D+00
2 1 1 3 0.75067448964643D-12 0.61108839843946D+00
3 1 1 3 0.50316065246203D-19 -0.99842263537855D-15
1 2 1 3 -0.26411553576728D+01 0.66614445630971D-13
2 2 1 3 -0.88140771203593D+00 0.29820553783353D-13
3 2 1 3 0.43206619522793D-15 0.35495241572713D-15
1 3 1 3 0.39267134055267D+01 0.13727045254750D-17
2 3 1 3 0.49426499291920D+00 -0.14626770447052D-18
3 3 1 3 -0.15073071699520D-15 0.00000000000000D+00
1 4 1 3 -0.71358834870533D+00 0.71358834870539D+00
2 4 1 3 0.26603160431028D+00 -0.26603160430996D+00
3 4 1 3 0.68756473039445D-15 0.19520539701565D-14
1 5 1 3 0.46884744059648D+00 -0.46884744059635D+00
2 5 1 3 0.53355163902937D+00 -0.53355163902970D+00
3 5 1 3 0.37550959824234D-15 0.57021320777401D-17
1 1 2 3 0.75067448964643D-12 0.61108839843945D+00
2 1 2 3 0.10998161061981D-11 0.56351819810540D+00
3 1 2 3 -0.10210819518610D-17 0.60921372245694D-15
1 2 2 3 -0.88140771203593D+00 0.29820553783353D-13
2 2 2 3 -0.26411553576728D+01 0.66611496598081D-13
3 2 2 3 -0.11138116929049D-14 0.34476644861597D-15
1 3 2 3 0.49426499291920D+00 -0.14626770447052D-18
2 3 2 3 0.39267134055285D+01 -0.45446160732908D-17
3 3 2 3 0.20568497691958D-15 -0.21208944921906D-19
1 4 2 3 0.53355163902937D+00 -0.53355163902970D+00
2 4 2 3 0.46884744059649D+00 -0.46884744059635D+00
3 4 2 3 0.45034425101898D-15 -0.11675275079865D-15
1 5 2 3 0.26603160431027D+00 -0.26603160430996D+00
2 5 2 3 -0.71358834870534D+00 0.71358834870539D+00
3 5 2 3 -0.26852384795735D-14 0.43258508522734D-14
1 1 3 3 0.50316065246203D-19 -0.99842263537855D-15
2 1 3 3 -0.10210819518610D-17 0.60921372245694D-15
3 1 3 3 -0.60898556146346D-13 0.39392309224925D+00
1 2 3 3 0.43206619522793D-15 0.35495241572713D-15
2 2 3 3 -0.11138116929049D-14 0.34476644861597D-15
3 2 3 3 0.25712437993976D+01 -0.33624042496558D-12
1 3 3 3 -0.15073071699520D-15 0.00000000000000D+00
2 3 3 3 0.20568497691958D-15 -0.21208944921906D-19
3 3 3 3 0.36631945114782D+01 -0.10683928577551D-17
1 4 3 3 0.68756473039445D-15 0.19520539701565D-14
2 4 3 3 0.45034425101898D-15 -0.11675275079865D-15
3 4 3 3 -0.13102735261452D+01 0.13102735261454D+01
1 5 3 3 0.37550959824234D-15 0.57021320777401D-17
2 5 3 3 -0.26852384795735D-14 0.43258508522734D-14
3 5 3 3 -0.13102735261452D+01 0.13102735261454D+01
1 1 1 4 -0.13417062766939D+01 0.13417062766935D+01
2 1 1 4 -0.96182053567062D+00 0.96182053567073D+00
3 1 1 4 -0.89476655710010D-17 -0.62259672543741D-15
1 2 1 4 -0.15161409141776D+01 -0.15161409141790D+01
2 2 1 4 -0.27177761779536D+01 -0.27177761779535D+01
3 2 1 4 0.18183775563935D-14 -0.30476189085343D-14
1 3 1 4 -0.71358820030678D+00 -0.71358820030690D+00
2 3 1 4 0.53355163902937D+00 0.53355163902970D+00
3 3 1 4 0.68756473039445D-15 -0.19520539701565D-14
1 4 1 4 0.99897524208814D+01 -0.29852318042108D-16
2 4 1 4 0.89590682281929D+00 0.17226231070514D-13
3 4 1 4 0.10373481742358D-15 0.94283188846033D-18
1 5 1 4 -0.59021080534234D+00 -0.11858257035363D-12
2 5 1 4 0.49120767648424D+01 -0.52382214421655D-15
3 5 1 4 0.60669307074290D-15 0.22412795644827D-16
1 1 2 4 -0.35499506514502D+00 0.35499506514608D+00
2 1 2 4 -0.44890942864609D+00 0.44890942864565D+00
3 1 2 4 -0.88749461967550D-14 0.39862864995559D-14
1 2 2 4 -0.80294553315136D+00 -0.80294553315101D+00
2 2 2 4 -0.14680359934590D+01 -0.14680359934583D+01
3 2 2 4 0.31341813722830D-15 -0.42821632294777D-15
1 3 2 4 0.26603167011452D+00 0.26603167011458D+00
2 3 2 4 0.46884744059649D+00 0.46884744059635D+00
3 3 2 4 0.45034425101898D-15 0.11675275079865D-15
1 4 2 4 0.89590677956865D+00 0.19834511197082D-12
2 4 2 4 0.41639061216433D+01 -0.19189475147879D-15
3 4 2 4 -0.21345152458110D-15 -0.13638673718929D-15
1 5 2 4 0.17738591613155D+01 -0.52382214421655D-15
2 5 2 4 -0.59021080534234D+00 0.11842580047244D-12
3 5 2 4 -0.35057037975896D-15 -0.81693881833750D-17
1 1 3 4 -0.89476655710010D-17 -0.62259672543741D-15
2 1 3 4 -0.88749461967550D-14 0.39862864995559D-14
3 1 3 4 -0.18226475505096D+00 0.18226475505042D+00
1 2 3 4 0.18183775563935D-14 -0.30476189085343D-14
2 2 3 4 0.31341813722830D-15 -0.42821632294777D-15
3 2 3 4 -0.16911083907228D+00 -0.16911083907234D+00
1 3 3 4 0.68756473039445D-15 -0.19520539701565D-14
2 3 3 4 0.45034425101898D-15 0.11675275079865D-15
3 3 3 4 -0.13102733232574D+01 -0.13102733232575D+01
1 4 3 4 0.10373481742358D-15 0.94283188846033D-18
2 4 3 4 -0.21345152458110D-15 -0.13638673718929D-15
3 4 3 4 0.36261741443514D+01 -0.15719350569567D-15
1 5 3 4 0.60669307074290D-15 0.22412795644827D-16
2 5 3 4 -0.35057037975896D-15 -0.81693881833750D-17
3 5 3 4 0.15701697400347D+00 -0.35526373830323D-16
1 1 1 5 -0.44890942864609D+00 0.44890942864565D+00
2 1 1 5 -0.35499506514502D+00 0.35499506514608D+00
3 1 1 5 -0.65839533909251D-14 -0.33007932964764D-14
1 2 1 5 -0.14680359934590D+01 -0.14680359934583D+01
2 2 1 5 -0.80294553315136D+00 -0.80294553315100D+00
3 2 1 5 -0.49169612631054D-15 -0.21616083280607D-15
1 3 1 5 0.46884744059648D+00 0.46884744059635D+00
2 3 1 5 0.26603167011452D+00 0.26603167011458D+00
3 3 1 5 0.37550959824234D-15 -0.57021320777401D-17
1 4 1 5 -0.59021080534234D+00 0.11858257035363D-12
2 4 1 5 0.17738591613155D+01 0.52382214421655D-15
3 4 1 5 0.60669307074290D-15 -0.22412795644827D-16
1 5 1 5 0.41639061216424D+01 -0.18597743088002D-15
2 5 1 5 0.89590677956865D+00 0.19834511275239D-12
3 5 1 5 0.46587772369451D-15 -0.13624601238064D-15
1 1 2 5 -0.96182053567062D+00 0.96182053567073D+00
2 1 2 5 -0.13417062766939D+01 0.13417062766935D+01
3 1 2 5 0.31846491038252D-15 -0.32610860349666D-15
1 2 2 5 -0.27177761779536D+01 -0.27177761779535D+01
2 2 2 5 -0.15161409141776D+01 -0.15161409141789D+01
3 2 2 5 0.85729291509597D-14 0.72197453749642D-14
1 3 2 5 0.53355163902937D+00 0.53355163902970D+00
2 3 2 5 -0.71358820030678D+00 -0.71358820030690D+00
3 3 2 5 -0.26852384795735D-14 -0.43258508522734D-14
1 4 2 5 0.49120767648424D+01 0.52382214421655D-15
2 4 2 5 -0.59021080534234D+00 -0.11842580047244D-12
3 4 2 5 -0.35057037975896D-15 0.81693881833750D-17
1 5 2 5 0.89590682281929D+00 0.17226231852076D-13
2 5 2 5 0.99897524208823D+01 -0.35769638640873D-16
3 5 2 5 0.14464209725717D-15 0.95457301031505D-18
1 1 3 5 -0.65839533909251D-14 -0.33007932964764D-14
2 1 3 5 0.31846491038252D-15 -0.32610860349666D-15
3 1 3 5 -0.18226475505096D+00 0.18226475505041D+00
1 2 3 5 -0.49169612631054D-15 -0.21616083280607D-15
2 2 3 5 0.85729291509597D-14 0.72197453749642D-14
3 2 3 5 -0.16911083907229D+00 -0.16911083907234D+00
1 3 3 5 0.37550959824234D-15 -0.57021320777401D-17
2 3 3 5 -0.26852384795735D-14 -0.43258508522734D-14
3 3 3 5 -0.13102733232574D+01 -0.13102733232575D+01
1 4 3 5 0.60669307074290D-15 -0.22412795644827D-16
2 4 3 5 -0.35057037975896D-15 0.81693881833750D-17
3 4 3 5 0.15701697400347D+00 0.35526373830323D-16
1 5 3 5 0.46587772369451D-15 -0.13624601238064D-15
2 5 3 5 0.14464209725717D-15 0.95457301031505D-18
3 5 3 5 0.36261741443518D+01 -0.15719350569567D-15
2nd derivatives (non-stat.) - # elements : 225
qpt 5.00000000E-01 2.50000000E-01 0.00000000E+00 1.0
1 1 1 1 0.66200431239732D+01 0.90704887934386D-18
2 1 1 1 -0.16498859300176D-14 0.18469838578260D-19
3 1 1 1 0.79890339768206D-15 0.00000000000000D+00
1 2 1 1 0.95006198932416D-14 0.14962271140018D-13
2 2 1 1 -0.34228787633318D+01 0.34228787633313D+01
3 2 1 1 -0.53467122304795D-14 -0.30769421841242D-14
1 3 1 1 0.57331044059305D-14 0.66363120238499D-14
2 3 1 1 0.32935259905988D+00 -0.32935259906067D+00
3 3 1 1 -0.22104173178245D-14 0.43854071651290D-14
1 4 1 1 -0.15506355648694D+01 -0.15506355648695D+01
2 4 1 1 -0.17288432846983D-14 -0.16934132982779D-14
3 4 1 1 -0.46032674654066D-15 -0.39985490026232D-15
1 5 1 1 0.57327422721447D-14 0.27567866997570D-15
2 5 1 1 -0.39449607556152D-13 -0.11667325543144D+01
3 5 1 1 -0.50372311700761D-14 -0.45544099585462D-14
1 1 2 1 -0.16498859300176D-14 0.18469838578260D-19
2 1 2 1 0.47012385364766D+01 -0.53336582575437D-17
3 1 2 1 -0.22862931147280D-14 0.20431674886926D-19
1 2 2 1 -0.29789197630910D+01 0.29789197630909D+01
2 2 2 1 0.85066953939807D-14 0.21169248702624D-16
3 2 2 1 -0.33893800133636D-15 0.20026941055311D-14
1 3 2 1 0.31029829482638D+00 -0.31029829482655D+00
2 3 2 1 0.42411373126688D-14 -0.15171965069847D-14
3 3 2 1 -0.87207760368346D-16 -0.30447406056028D-15
1 4 2 1 -0.17288432846983D-14 -0.16934132982779D-14
2 4 2 1 -0.23869904396112D+00 -0.23869904396025D+00
3 4 2 1 0.28867037963638D-14 0.67728957422753D-14
1 5 2 1 0.53062804255724D-13 -0.38210637046093D+00
2 5 2 1 0.39660061720693D-14 0.25091738056986D-14
3 5 2 1 0.00000000000000D+00 0.16407682610127D-15
1 1 3 1 0.79890339768206D-15 0.00000000000000D+00
2 1 3 1 -0.22862931147280D-14 0.20431674886926D-19
3 1 3 1 0.34117047132568D+01 -0.14373067000813D-17
1 2 3 1 -0.53467122304795D-14 -0.30769421841242D-14
2 2 3 1 -0.33893800133636D-15 0.20026941055311D-14
3 2 3 1 0.53841938845923D-14 0.64566899578367D-15
1 3 3 1 -0.22104173178245D-14 0.43854071651290D-14
2 3 3 1 -0.87207760368346D-16 -0.30447406056028D-15
3 3 3 1 0.58422677121644D-14 0.21007325423503D-14
1 4 3 1 -0.46032674654066D-15 -0.39985490026232D-15
2 4 3 1 0.28867037963638D-14 0.67728957422753D-14
3 4 3 1 -0.16488216819410D+00 -0.16488216819342D+00
1 5 3 1 -0.50372311700761D-14 -0.45544099585462D-14
2 5 3 1 0.00000000000000D+00 0.16407682610127D-15
3 5 3 1 -0.32532893657062D-14 -0.10487063010044D-14
1 1 1 2 0.95006198932416D-14 -0.14962271140018D-13
2 1 1 2 -0.29789200463108D+01 -0.29789200463102D+01
3 1 1 2 -0.53467122304795D-14 0.30769421841242D-14
1 2 1 2 0.16720339506227D+02 0.27647206476173D-14
2 2 1 2 -0.18706490976914D-14 0.20675865869703D-14
3 2 1 2 0.16678554105041D-14 0.21690960212207D-14
1 3 1 2 -0.35674671779513D+01 0.11370870317456D-12
2 3 1 2 -0.13070650722079D-14 -0.15599937281646D-15
3 3 1 2 -0.44843675543283D-15 0.00000000000000D+00
1 4 1 2 0.79255621914920D-14 0.12745117864308D-13
2 4 1 2 0.82113858229028D-13 0.49300451174958D+00
3 4 1 2 -0.80025386428728D-16 0.14219093887833D-14
1 5 1 2 -0.19487120021866D+01 0.19487120021868D+01
2 5 1 2 -0.20249196725715D-14 0.17755019492033D-14
3 5 1 2 0.58732054037434D-15 0.38916543159064D-15
1 1 2 2 -0.34228788896510D+01 -0.34228788896519D+01
2 1 2 2 0.85066953939807D-14 -0.21169248702624D-16
3 1 2 2 -0.33893800133636D-15 -0.20026941055311D-14
1 2 2 2 -0.18706490976914D-14 0.20675865869703D-14
2 2 2 2 0.93244894364125D+01 0.28650216083267D-14
3 2 2 2 -0.16210415293804D-14 0.20739319947236D-14
1 3 2 2 -0.13070650722079D-14 -0.15599937281646D-15
2 3 2 2 -0.19390712451752D+01 0.48899060533304D-13
3 3 2 2 0.14930900277689D-14 -0.32448011321638D-15
1 4 2 2 0.26849331491945D-13 0.33778762416545D+01
2 4 2 2 0.72981838864862D-14 -0.54162629576797D-14
3 4 2 2 0.00000000000000D+00 0.19762598538560D-15
1 5 2 2 -0.20249196725715D-14 0.17755019492033D-14
2 5 2 2 -0.39487611180266D+00 0.39487611180380D+00
3 5 2 2 -0.54167013065457D-14 0.49379140466632D-14
1 1 3 2 -0.53467122304795D-14 0.30769421841242D-14
2 1 3 2 -0.33893800133636D-15 -0.20026941055310D-14
3 1 3 2 0.53841938845923D-14 -0.64566899578367D-15
1 2 3 2 0.16678554105041D-14 0.21690960212207D-14
2 2 3 2 -0.16210415293804D-14 0.20739319947236D-14
3 2 3 2 0.81701295765015D-01 0.25896071514612D-14
1 3 3 2 -0.44843675543283D-15 0.00000000000000D+00
2 3 3 2 0.14930900277689D-14 -0.32448011321638D-15
3 3 3 2 0.25535881945135D+01 0.58147467181123D-13
1 4 3 2 -0.80025386428728D-16 0.14219093887833D-14
2 4 3 2 0.00000000000000D+00 0.19762598538560D-15
3 4 3 2 0.32923762633511D-14 -0.25581747408883D-14
1 5 3 2 0.58732054037434D-15 0.38916543159064D-15
2 5 3 2 -0.54167013065457D-14 0.49379140466632D-14
3 5 3 2 -0.16039692656671D+00 0.16039692656683D+00
1 1 1 3 0.57331044059305D-14 -0.66363120238499D-14
2 1 1 3 0.31029812949994D+00 0.31029812950013D+00
3 1 1 3 -0.22104173178245D-14 -0.43854071651290D-14
1 2 1 3 -0.35674670283286D+01 0.62313841245975D-12
2 2 1 3 -0.13070650722079D-14 0.15599937281646D-15
3 2 1 3 -0.44843675543283D-15 0.00000000000000D+00
1 3 1 3 0.42532960355629D+01 0.20133762037538D-15
2 3 1 3 -0.37029600079465D-15 0.17139360162343D-15
3 3 1 3 -0.10202086669766D-15 0.00000000000000D+00
1 4 1 3 0.30551593314248D-14 -0.16552917472983D-15
2 4 1 3 0.10978530538334D-12 -0.29645577704850D+00
3 4 1 3 0.30226731746648D-14 0.27331344942456D-14
1 5 1 3 0.57115308640948D+00 -0.57115308640914D+00
2 5 1 3 -0.10106811782129D-14 0.10133993129157D-14
3 5 1 3 -0.23259457549311D-15 -0.19705820036553D-15
1 1 2 3 0.32935269031139D+00 0.32935269031207D+00
2 1 2 3 0.42411373126688D-14 0.15171965069847D-14
3 1 2 3 -0.87207760368346D-16 0.30447406056028D-15
1 2 2 3 -0.13070650722079D-14 0.15599937281646D-15
2 2 2 3 -0.19390715243037D+01 0.65760084305767D-12
3 2 2 3 0.14930900277689D-14 0.32448011321638D-15
1 3 2 3 -0.37029600079465D-15 0.17139360162343D-15
2 3 2 3 0.36246691720576D+01 0.18543001843278D-15
3 3 2 3 -0.77675976710128D-15 0.00000000000000D+00
1 4 2 3 -0.14965499367276D-12 -0.40443105991903D+00
2 4 2 3 0.23665997270284D-14 -0.15055042834191D-14
3 4 2 3 -0.42102323577487D-18 -0.10039765957123D-15
1 5 2 3 -0.10106811782129D-14 0.10133993129157D-14
2 5 2 3 -0.10588794648677D+01 0.10588794648673D+01
3 5 2 3 0.57686160881313D-14 -0.27312225235246D-14
1 1 3 3 -0.22104173178245D-14 -0.43854071651290D-14
2 1 3 3 -0.87207760368346D-16 0.30447406056028D-15
3 1 3 3 0.58422677121644D-14 -0.21007325423503D-14
1 2 3 3 -0.44843675543283D-15 0.00000000000000D+00
2 2 3 3 0.14930900277689D-14 0.32448011321638D-15
3 2 3 3 0.25535866576218D+01 0.67480079088791D-12
1 3 3 3 -0.10202086669766D-15 0.00000000000000D+00
2 3 3 3 -0.77675976710128D-15 0.00000000000000D+00
3 3 3 3 0.37211578098654D+01 0.24852900424132D-16
1 4 3 3 0.30226731746648D-14 0.27331344942456D-14
2 4 3 3 -0.42102323577487D-18 -0.10039765957123D-15
3 4 3 3 -0.20448292692347D-14 0.62739418943655D-15
1 5 3 3 -0.23259457549311D-15 -0.19705820036553D-15
2 5 3 3 0.57686160881313D-14 -0.27312225235246D-14
3 5 3 3 -0.13157301450804D+01 0.13157301450809D+01
1 1 1 4 -0.15506354761446D+01 0.15506354761447D+01
2 1 1 4 -0.17288432846983D-14 0.16934132982779D-14
3 1 1 4 -0.46032674654066D-15 0.39985490026232D-15
1 2 1 4 0.79255621914934D-14 -0.12745117864308D-13
2 2 1 4 0.29878299836632D-12 -0.33778762133041D+01
3 2 1 4 -0.80025386428728D-16 -0.14219093887833D-14
1 3 1 4 0.30551593314248D-14 0.16552917472983D-15
2 3 1 4 0.88614152873086D-13 0.40443116877326D+00
3 3 1 4 0.30226731746648D-14 -0.27331344942456D-14
1 4 1 4 0.12871680253423D+02 -0.25043793239597D-16
2 4 1 4 -0.73612578420521D-15 0.00000000000000D+00
3 4 1 4 0.15244466772111D-15 0.00000000000000D+00
1 5 1 4 0.39817872147679D-14 -0.34398626440163D-14
2 5 1 4 0.35240744273049D+01 0.35240744273046D+01
3 5 1 4 0.22064456167633D-14 0.73590230793807D-15
1 1 2 4 -0.17288432846983D-14 0.16934132982779D-14
2 1 2 4 -0.23869900571088D+00 0.23869900570998D+00
3 1 2 4 0.28867037963638D-14 -0.67728957422753D-14
1 2 2 4 -0.26196397360436D-12 -0.49300478711835D+00
2 2 2 4 0.72981838864862D-14 0.54162629576797D-14
3 2 2 4 0.00000000000000D+00 -0.19762598538560D-15
1 3 2 4 -0.10153925851750D-12 0.29645575934128D+00
2 3 2 4 0.23665997270284D-14 0.15055042834191D-14
3 3 2 4 -0.42102323577487D-18 0.10039765957123D-15
1 4 2 4 -0.73612578420521D-15 0.00000000000000D+00
2 4 2 4 0.41124956060025D+01 -0.18927025237821D-15
3 4 2 4 -0.11958962686020D-14 -0.13547387044447D-15
1 5 2 4 0.15465391817030D+01 0.15465391817031D+01
2 5 2 4 0.15876839012139D-14 0.45291977888856D-15
3 5 2 4 0.38818067502620D-16 0.33296908093887D-16
1 1 3 4 -0.46032674654066D-15 0.39985490026232D-15
2 1 3 4 0.28867037963638D-14 -0.67728957422753D-14
3 1 3 4 -0.16488210666737D+00 0.16488210666639D+00
1 2 3 4 -0.80025386428728D-16 -0.14219093887833D-14
2 2 3 4 0.00000000000000D+00 -0.19762598538560D-15
3 2 3 4 0.32923762633511D-14 0.25581747408883D-14
1 3 3 4 0.30226731746648D-14 -0.27331344942456D-14
2 3 3 4 -0.42102323577487D-18 0.10039765957123D-15
3 3 3 4 -0.20448292692346D-14 -0.62739418943655D-15
1 4 3 4 0.15244466772111D-15 0.00000000000000D+00
2 4 3 4 -0.11958962686020D-14 -0.13547387044447D-15
3 4 3 4 0.39517641840334D+01 -0.15664254324994D-15
1 5 3 4 0.22064456167633D-14 0.73590230793807D-15
2 5 3 4 0.38818067502620D-16 0.33296908093887D-16
3 5 3 4 0.41331416016203D-14 -0.16318592732361D-14
1 1 1 5 0.57327422721447D-14 -0.27567866997570D-15
2 1 1 5 0.62431570934222D-13 0.38210625298938D+00
3 1 1 5 -0.50372311700761D-14 0.45544099585462D-14
1 2 1 5 -0.19487119082247D+01 -0.19487119082238D+01
2 2 1 5 -0.20249196725715D-14 -0.17755019492033D-14
3 2 1 5 0.58732054037434D-15 -0.38916543159064D-15
1 3 1 5 0.57115310870815D+00 0.57115310870769D+00
2 3 1 5 -0.10106811782129D-14 -0.10133993129157D-14
3 3 1 5 -0.23259457549311D-15 0.19705820036553D-15
1 4 1 5 0.39817872147679D-14 0.34398626440163D-14
2 4 1 5 0.15465392944338D+01 -0.15465392944341D+01
3 4 1 5 0.22064456167633D-14 -0.73590230793807D-15
1 5 1 5 0.45883647109008D+01 0.32653759656379D-18
2 5 1 5 -0.98391297958101D-15 0.00000000000000D+00
3 5 1 5 0.51458757399205D-15 0.00000000000000D+00
1 1 2 5 0.92524730566299D-13 0.11667327723760D+01
2 1 2 5 0.39660061720693D-14 -0.25091738056986D-14
3 1 2 5 0.00000000000000D+00 -0.16407682610127D-15
1 2 2 5 -0.20249196725715D-14 -0.17755019492033D-14
2 2 2 5 -0.39487625526820D+00 -0.39487625526763D+00
3 2 2 5 -0.54167013065457D-14 -0.49379140466632D-14
1 3 2 5 -0.10106811782129D-14 -0.10133993129157D-14
2 3 2 5 -0.10588795321070D+01 -0.10588795321069D+01
3 3 2 5 0.57686160881313D-14 0.27312225235246D-14
1 4 2 5 0.35240742885878D+01 -0.35240742885878D+01
2 4 2 5 0.15876839012139D-14 -0.45291977888856D-15
3 4 2 5 0.38818067502620D-16 -0.33296908093887D-16
1 5 2 5 -0.98391297958101D-15 0.00000000000000D+00
2 5 2 5 0.84979499700030D+01 -0.19201169727157D-17
3 5 2 5 -0.83780264676368D-15 0.00000000000000D+00
1 1 3 5 -0.50372311700761D-14 0.45544099585462D-14
2 1 3 5 0.00000000000000D+00 -0.16407682610127D-15
3 1 3 5 -0.32532893657062D-14 0.10487063010044D-14
1 2 3 5 0.58732054037434D-15 -0.38916543159064D-15
2 2 3 5 -0.54167013065457D-14 -0.49379140466632D-14
3 2 3 5 -0.16039746387429D+00 -0.16039746387533D+00
1 3 3 5 -0.23259457549311D-15 0.19705820036553D-15
2 3 3 5 0.57686160881313D-14 0.27312225235246D-14
3 3 3 5 -0.13157298929061D+01 -0.13157298929061D+01
1 4 3 5 0.22064456167633D-14 -0.73590230793807D-15
2 4 3 5 0.38818067502620D-16 -0.33296908093887D-16
3 4 3 5 0.41331416016203D-14 0.16318592732361D-14
1 5 3 5 0.51458757399205D-15 0.00000000000000D+00
2 5 3 5 -0.83780264676368D-15 0.00000000000000D+00
3 5 3 5 0.37927336215653D+01 -0.51743041202926D-18
2nd derivatives (non-stat.) - # elements : 225
qpt 5.00000000E-01 5.00000000E-01 0.00000000E+00 1.0
1 1 1 1 0.58714003849414D+01 0.00000000000000D+00
2 1 1 1 -0.86086481625110D-15 0.00000000000000D+00
3 1 1 1 -0.59133184307987D-15 0.00000000000000D+00
1 2 1 1 -0.36138896348772D-14 0.00000000000000D+00
2 2 1 1 -0.57423769082292D+01 -0.18247536647961D-12
3 2 1 1 0.17801061926496D-14 0.00000000000000D+00
1 3 1 1 -0.17611042980714D-14 0.00000000000000D+00
2 3 1 1 0.45447580341626D+00 -0.23466491032977D-12
3 3 1 1 -0.91954953684329D-15 0.00000000000000D+00
1 4 1 1 0.53335406036868D-14 0.21394719958655D-14
2 4 1 1 -0.82922608834878D-19 -0.56793018316691D-15
3 4 1 1 -0.82923545083103D-19 -0.33957456736987D-15
1 5 1 1 0.40676080453913D-14 -0.28916499354422D-14
2 5 1 1 -0.21727177397393D-18 -0.40295336857297D-14
3 5 1 1 -0.42337832606432D-14 0.40475764816279D-15
1 1 2 1 -0.86086481625110D-15 0.00000000000000D+00
2 1 2 1 0.58714003849410D+01 0.00000000000000D+00
3 1 2 1 -0.13716491670926D-14 0.00000000000000D+00
1 2 2 1 -0.57423769082292D+01 -0.18247536647961D-12
2 2 2 1 -0.86081117776697D-15 0.00000000000000D+00
3 2 2 1 0.77395831421703D-16 0.00000000000000D+00
1 3 2 1 0.45447580341620D+00 -0.23466491032977D-12
2 3 2 1 0.77597682898511D-16 0.00000000000000D+00
3 3 2 1 -0.27847690935544D-16 0.00000000000000D+00
1 4 2 1 -0.82922608834878D-19 -0.56793018316691D-15
2 4 2 1 0.41227407140419D-14 0.32404389761772D-14
3 4 2 1 -0.43609869863341D-14 0.26306486839694D-14
1 5 2 1 -0.21727177397393D-18 -0.40295336857297D-14
2 5 2 1 0.52153423809216D-14 0.12246357173535D-14
3 5 2 1 -0.17980303028569D-18 -0.22475015745823D-16
1 1 3 1 -0.59133184307987D-15 0.00000000000000D+00
2 1 3 1 -0.13716491670926D-14 0.00000000000000D+00
3 1 3 1 0.33653569244070D+01 0.00000000000000D+00
1 2 3 1 0.17801061926496D-14 0.00000000000000D+00
2 2 3 1 0.77395831421675D-16 0.00000000000000D+00
3 2 3 1 -0.28143360448574D-16 0.00000000000000D+00
1 3 3 1 -0.91954953684329D-15 0.00000000000000D+00
2 3 3 1 -0.27847690935544D-16 0.00000000000000D+00
3 3 3 1 0.11970530213823D-16 0.00000000000000D+00
1 4 3 1 -0.82923545083103D-19 -0.33957456736987D-15
2 4 3 1 -0.43609869863341D-14 0.26306486839694D-14
3 4 3 1 -0.35660824856077D-14 -0.18390507615953D-14
1 5 3 1 -0.42337832606432D-14 0.40475764816279D-15
2 5 3 1 -0.17980303028569D-18 -0.22475015745823D-16
3 5 3 1 -0.32531591336331D-14 -0.15885389421552D-14
1 1 1 2 -0.36138896348772D-14 0.00000000000000D+00
2 1 1 2 -0.57423769082292D+01 0.18247536647961D-12
3 1 1 2 0.17801061926496D-14 0.00000000000000D+00
1 2 1 2 0.15881995692436D+02 0.00000000000000D+00
2 2 1 2 -0.73445869386770D-15 0.00000000000000D+00
3 2 1 2 -0.33408333619305D-15 0.00000000000000D+00
1 3 1 2 -0.30589505450175D+01 -0.16972258670237D-12
2 3 1 2 -0.68487319255489D-15 0.00000000000000D+00
3 3 1 2 0.55075837580776D-15 0.00000000000000D+00
1 4 1 2 0.79255612159265D-14 0.16569022062038D-13
2 4 1 2 0.21217211274857D-17 0.46774090467001D-14
3 4 1 2 0.14999404520144D-17 0.19152287365406D-14
1 5 1 2 0.10433306122395D-13 -0.49293264041842D-14
2 5 1 2 0.34857301500183D-17 0.72653004155113D-15
3 5 1 2 0.00000000000000D+00 -0.39724050939219D-15
1 1 2 2 -0.57423769082292D+01 0.18247536647961D-12
2 1 2 2 -0.86081117776697D-15 0.00000000000000D+00
3 1 2 2 0.77395831421675D-16 0.00000000000000D+00
1 2 2 2 -0.73445869386770D-15 0.00000000000000D+00
2 2 2 2 0.15881995692433D+02 0.00000000000000D+00
3 2 2 2 -0.30395424478545D-15 0.00000000000000D+00
1 3 2 2 -0.68487319255489D-15 0.00000000000000D+00
2 3 2 2 -0.30589505450175D+01 -0.16972258670237D-12
3 3 2 2 0.34447859797168D-15 0.00000000000000D+00
1 4 2 2 0.21217211274857D-17 0.46774090467001D-14
2 4 2 2 0.72932970063733D-14 -0.41202597546383D-14
3 4 2 2 0.00000000000000D+00 -0.25186780664078D-16
1 5 2 2 0.34857301500183D-17 0.72653004155113D-15
2 5 2 2 0.50858237354424D-14 0.91462397247951D-14
3 5 2 2 -0.12783505882986D-17 -0.84526159995235D-15
1 1 3 2 0.17801061926496D-14 0.00000000000000D+00
2 1 3 2 0.77395831421703D-16 0.00000000000000D+00
3 1 3 2 -0.28143360448574D-16 0.00000000000000D+00
1 2 3 2 -0.33408333619310D-15 0.00000000000000D+00
2 2 3 2 -0.30395424478551D-15 0.00000000000000D+00
3 2 3 2 0.71713307984282D-01 0.00000000000000D+00
1 3 3 2 0.55075837580773D-15 0.00000000000000D+00
2 3 3 2 0.34447859797165D-15 0.00000000000000D+00
3 3 3 2 0.25367807595549D+01 0.71721640871398D-13
1 4 3 2 0.14999404520144D-17 0.19152287365406D-14
2 4 3 2 0.00000000000000D+00 -0.25186780664078D-16
3 4 3 2 0.32923699152380D-14 -0.31904094484330D-14
1 5 3 2 0.00000000000000D+00 -0.39724050939219D-15
2 5 3 2 -0.12783505882986D-17 -0.84526159995235D-15
3 5 3 2 0.62240384686285D-14 -0.34560953634267D-14
1 1 1 3 -0.17611042980714D-14 0.00000000000000D+00
2 1 1 3 0.45447580341620D+00 0.23466491032977D-12
3 1 1 3 -0.91954953684329D-15 0.00000000000000D+00
1 2 1 3 -0.30589505374714D+01 0.67658528929341D-12
2 2 1 3 -0.68487319255489D-15 0.00000000000000D+00
3 2 1 3 0.55075837580773D-15 0.00000000000000D+00
1 3 1 3 0.37151304207673D+01 0.00000000000000D+00
2 3 1 3 -0.86248399838724D-16 0.00000000000000D+00
3 3 1 3 -0.60250555337155D-15 0.00000000000000D+00
1 4 1 3 0.25554387838686D-14 0.17349894088154D-14
2 4 1 3 0.13036306438436D-18 0.24177202060538D-14
3 4 1 3 0.25402699563859D-14 -0.24285482694435D-15
1 5 1 3 0.31697802415685D-14 -0.12836832313021D-14
2 5 1 3 0.49753565300927D-19 0.34075807607638D-15
3 5 1 3 0.49754127049862D-19 0.20374478660281D-15
1 1 2 3 0.45447580341626D+00 0.23466491032977D-12
2 1 2 3 0.77597682898511D-16 0.00000000000000D+00
3 1 2 3 -0.27847690935544D-16 0.00000000000000D+00
1 2 2 3 -0.68487319255489D-15 0.00000000000000D+00
2 2 2 3 -0.30589505374714D+01 0.67658528929341D-12
3 2 2 3 0.34447859797165D-15 0.00000000000000D+00
1 3 2 3 -0.86248399838724D-16 0.00000000000000D+00
2 3 2 3 0.37151304207696D+01 0.00000000000000D+00
3 3 2 3 -0.44748794595214D-15 0.00000000000000D+00
1 4 2 3 0.13036306438436D-18 0.24177202060538D-14
2 4 2 3 0.31157990849574D-14 -0.73478143584818D-15
3 4 2 3 0.10788181817142D-18 0.13484771390385D-16
1 5 2 3 0.49753565300927D-19 0.34075807607638D-15
2 5 2 3 0.25223591826783D-14 -0.19442681358178D-14
3 5 2 3 0.26165921918005D-14 -0.15783896186332D-14
1 1 3 3 -0.91954953684329D-15 0.00000000000000D+00
2 1 3 3 -0.27847690935544D-16 0.00000000000000D+00
3 1 3 3 0.11970530213823D-16 0.00000000000000D+00
1 2 3 3 0.55075837580777D-15 0.00000000000000D+00
2 2 3 3 0.34447859797168D-15 0.00000000000000D+00
3 2 3 3 0.25367834689560D+01 -0.14654306808613D-13
1 3 3 3 -0.60250555337156D-15 0.00000000000000D+00
2 3 3 3 -0.44748794595214D-15 0.00000000000000D+00
3 3 3 3 0.37839281277338D+01 0.00000000000000D+00
1 4 3 3 0.25402699563859D-14 -0.24285482694435D-15
2 4 3 3 0.10788181817142D-18 0.13484771390385D-16
3 4 3 3 -0.20449074084853D-14 0.95312288741306D-15
1 5 3 3 0.49754127049862D-19 0.20374478660281D-15
2 5 3 3 0.26165921918005D-14 -0.15783896186332D-14
3 5 3 3 -0.18571533973005D-14 0.11034296380153D-14
1 1 1 4 0.53335406036868D-14 -0.21394719958655D-14
2 1 1 4 -0.82922608834878D-19 0.56793018316691D-15
3 1 1 4 -0.82923545083103D-19 0.33957456736987D-15
1 2 1 4 0.79255612159273D-14 -0.16569022062038D-13
2 2 1 4 0.21217211274857D-17 -0.46774090467001D-14
3 2 1 4 0.14999404520144D-17 -0.19152287365406D-14
1 3 1 4 0.25554387838685D-14 -0.17349894088154D-14
2 3 1 4 0.13036306438436D-18 -0.24177202060538D-14
3 3 1 4 0.25402699563859D-14 0.24285482694435D-15
1 4 1 4 0.11452446505269D+02 0.00000000000000D+00
2 4 1 4 -0.45207818324928D-15 0.00000000000000D+00
3 4 1 4 -0.34804001895359D-15 0.00000000000000D+00
1 5 1 4 0.10566625788428D-14 0.00000000000000D+00
2 5 1 4 0.60144655576485D+01 0.00000000000000D+00
3 5 1 4 0.55172972210598D-15 0.00000000000000D+00
1 1 2 4 -0.82922608834878D-19 0.56793018316691D-15
2 1 2 4 0.41227407140419D-14 -0.32404389761772D-14
3 1 2 4 -0.43609869863341D-14 -0.26306486839694D-14
1 2 2 4 0.21217211274857D-17 -0.46774090467001D-14
2 2 2 4 0.72932970063733D-14 0.41202597546383D-14
3 2 2 4 0.00000000000000D+00 0.25186780664078D-16
1 3 2 4 0.13036306438436D-18 -0.24177202060538D-14
2 3 2 4 0.31157990849574D-14 0.73478143584818D-15
3 3 2 4 0.10788181817142D-18 -0.13484771390385D-16
1 4 2 4 -0.45207818324928D-15 0.00000000000000D+00
2 4 2 4 0.43974323264042D+01 0.00000000000000D+00
3 4 2 4 -0.86662444745282D-15 0.00000000000000D+00
1 5 2 4 0.29817962059896D+01 0.00000000000000D+00
2 5 2 4 -0.46558609739107D-16 0.00000000000000D+00
3 5 2 4 0.16708614561327D-16 0.00000000000000D+00
1 1 3 4 -0.82923545083103D-19 0.33957456736987D-15
2 1 3 4 -0.43609869863341D-14 -0.26306486839694D-14
3 1 3 4 -0.35660824856126D-14 0.18390507615953D-14
1 2 3 4 0.14999404520144D-17 -0.19152287365406D-14
2 2 3 4 0.00000000000000D+00 0.25186780664078D-16
3 2 3 4 0.32923699147801D-14 0.31904094484330D-14
1 3 3 4 0.25402699563859D-14 0.24285482694435D-15
2 3 3 4 0.10788181817142D-18 -0.13484771390385D-16
3 3 3 4 -0.20449074084787D-14 -0.95312288741306D-15
1 4 3 4 -0.34804001895358D-15 0.00000000000000D+00
2 4 3 4 -0.86662444745282D-15 0.00000000000000D+00
3 4 3 4 0.41084551841718D+01 0.00000000000000D+00
1 5 3 4 0.55172972210598D-15 0.00000000000000D+00
2 5 3 4 0.16708614561327D-16 0.00000000000000D+00
3 5 3 4 -0.71823181282935D-17 0.00000000000000D+00
1 1 1 5 0.40676080453913D-14 0.28916499354422D-14
2 1 1 5 -0.21727177397393D-18 0.40295336857297D-14
3 1 1 5 -0.42337832606432D-14 -0.40475764816279D-15
1 2 1 5 0.10433306122395D-13 0.49293264041842D-14
2 2 1 5 0.34857301500183D-17 -0.72653004155113D-15
3 2 1 5 0.00000000000000D+00 0.39724050939219D-15
1 3 1 5 0.31697802415685D-14 0.12836832313021D-14
2 3 1 5 0.49753565300927D-19 -0.34075807607638D-15
3 3 1 5 0.49754127049862D-19 -0.20374478660281D-15
1 4 1 5 0.10566625788428D-14 0.00000000000000D+00
2 4 1 5 0.29817962059896D+01 0.00000000000000D+00
3 4 1 5 0.55172972210598D-15 0.00000000000000D+00
1 5 1 5 0.43974323264033D+01 0.00000000000000D+00
2 5 1 5 -0.69986537862509D-15 0.00000000000000D+00
3 5 1 5 0.14102887318155D-16 0.00000000000000D+00
1 1 2 5 -0.21727177397393D-18 0.40295336857297D-14
2 1 2 5 0.52153423809215D-14 -0.12246357173535D-14
3 1 2 5 -0.17980303028569D-18 0.22475015745823D-16
1 2 2 5 0.34857301500183D-17 -0.72653004155113D-15
2 2 2 5 0.50858237354433D-14 -0.91462397247951D-14
3 2 2 5 -0.12783505882986D-17 0.84526159995235D-15
1 3 2 5 0.49753565300927D-19 -0.34075807607638D-15
2 3 2 5 0.25223591826781D-14 0.19442681358178D-14
3 3 2 5 0.26165921918005D-14 0.15783896186332D-14
1 4 2 5 0.60144655576485D+01 0.00000000000000D+00
2 4 2 5 -0.46558609739107D-16 0.00000000000000D+00
3 4 2 5 0.16708614561327D-16 0.00000000000000D+00
1 5 2 5 -0.69986537862509D-15 0.00000000000000D+00
2 5 2 5 0.11452446505270D+02 0.00000000000000D+00
3 5 2 5 -0.50853082561535D-15 0.00000000000000D+00
1 1 3 5 -0.42337832606432D-14 -0.40475764816279D-15
2 1 3 5 -0.17980303028569D-18 0.22475015745823D-16
3 1 3 5 -0.32531591336380D-14 0.15885389421552D-14
1 2 3 5 0.00000000000000D+00 0.39724050939219D-15
2 2 3 5 -0.12783505882986D-17 0.84526159995235D-15
3 2 3 5 0.62240384681706D-14 0.34560953634267D-14
1 3 3 5 0.49754127049862D-19 -0.20374478660281D-15
2 3 3 5 0.26165921918005D-14 0.15783896186332D-14
3 3 3 5 -0.18571533972940D-14 -0.11034296380153D-14
1 4 3 5 0.55172972210598D-15 0.00000000000000D+00
2 4 3 5 0.16708614561327D-16 0.00000000000000D+00
3 4 3 5 -0.71823181282935D-17 0.00000000000000D+00
1 5 3 5 0.14102887318155D-16 0.00000000000000D+00
2 5 3 5 -0.50853082561535D-15 0.00000000000000D+00
3 5 3 5 0.41084551841723D+01 0.00000000000000D+00
2nd derivatives (non-stat.) - # elements : 225
qpt 2.50000000E-01 2.50000000E-01 2.50000000E-01 1.0
1 1 1 1 0.48343982438762D+01 0.30318216991382D-16
2 1 1 1 0.33696052794750D+00 0.00000000000000D+00
3 1 1 1 0.33696052794748D+00 0.00000000000000D+00
1 2 1 1 0.49621127182555D-01 -0.49621127182502D-01
2 2 1 1 -0.18444416153713D+01 0.18444416153715D+01
3 2 1 1 -0.18444416153713D+01 0.18444416153716D+01
1 3 1 1 0.81814341277408D-13 -0.33520544111468D+00
2 3 1 1 0.95059412812206D-14 -0.24965148716643D+00
3 3 1 1 -0.23180952670463D-14 -0.68381934148891D+00
1 4 1 1 0.80573830745801D-13 -0.10985469462277D+01
2 4 1 1 -0.90874003554609D-13 -0.25844012990016D+00
3 4 1 1 -0.90874767230279D-13 -0.25844012990017D+00
1 5 1 1 0.81473542817988D-13 -0.33520544111466D+00
2 5 1 1 -0.23186558707284D-14 -0.68381934148891D+00
3 5 1 1 0.88937483941810D-14 -0.24965148716638D+00
1 1 2 1 0.33696052794750D+00 0.00000000000000D+00
2 1 2 1 0.48343982438759D+01 0.86341782950371D-17
3 1 2 1 0.33696052794745D+00 0.00000000000000D+00
1 2 2 1 -0.18444416153713D+01 0.18444416153715D+01
2 2 2 1 0.49621127182572D-01 -0.49621127182516D-01
3 2 2 1 -0.18444416153713D+01 0.18444416153716D+01
1 3 2 1 0.95059412812206D-14 -0.24965148716643D+00
2 3 2 1 0.81969264481702D-13 -0.33520544111469D+00
3 3 2 1 -0.23181308544038D-14 -0.68381934148890D+00
1 4 2 1 -0.23181332560812D-14 -0.68381934148891D+00
2 4 2 1 0.81531211914817D-13 -0.33520544111468D+00
3 4 2 1 0.82680901257054D-14 -0.24965148716635D+00
1 5 2 1 -0.90874526169257D-13 -0.25844012990015D+00
2 5 2 1 0.80634287688887D-13 -0.10985469462277D+01
3 5 2 1 -0.90874241608087D-13 -0.25844012990016D+00
1 1 3 1 0.33696052794748D+00 0.00000000000000D+00
2 1 3 1 0.33696052794745D+00 0.00000000000000D+00
3 1 3 1 0.48343982438752D+01 0.26371193148386D-16
1 2 3 1 -0.18444416153713D+01 0.18444416153716D+01
2 2 3 1 -0.18444416153713D+01 0.18444416153716D+01
3 2 3 1 0.49621127182549D-01 -0.49621127182504D-01
1 3 3 1 -0.90873965565575D-13 -0.25844012990015D+00
2 3 3 1 -0.90874001152932D-13 -0.25844012990015D+00
3 3 3 1 0.80649187444845D-13 -0.10985469462277D+01
1 4 3 1 -0.23188969317507D-14 -0.68381934148892D+00
2 4 3 1 0.82680901257054D-14 -0.24965148716635D+00
3 4 3 1 0.81698293923492D-13 -0.33520544111468D+00
1 5 3 1 0.88937483941810D-14 -0.24965148716636D+00
2 5 3 1 -0.23183713095587D-14 -0.68381934148891D+00
3 5 3 1 0.82240967006342D-13 -0.33520544111467D+00
1 1 1 2 0.49621156066183D-01 0.49621156066096D-01
2 1 1 2 -0.18444416153713D+01 -0.18444416153715D+01
3 1 1 2 -0.18444416153713D+01 -0.18444416153716D+01
1 2 1 2 0.98164878382831D+01 0.29163603086852D-14
2 2 1 2 0.24439558187279D+01 0.19687894902217D-14
3 2 1 2 0.24439558187279D+01 0.19687895161079D-14
1 3 1 2 -0.11236013199250D+01 0.11236013199243D+01
2 3 1 2 -0.29488733380862D+00 0.29488733380883D+00
3 3 1 2 -0.19318907351285D+01 0.19318907351287D+01
1 4 1 2 -0.54868681754764D+00 0.54868681754545D+00
2 4 1 2 -0.38760731068092D+00 0.38760731068113D+00
3 4 1 2 -0.38760731068090D+00 0.38760731068111D+00
1 5 1 2 -0.11236013199251D+01 0.11236013199243D+01
2 5 1 2 -0.19318907351285D+01 0.19318907351287D+01
3 5 1 2 -0.29488733380863D+00 0.29488733380884D+00
1 1 2 2 -0.18444416153713D+01 -0.18444416153715D+01
2 1 2 2 0.49621156066199D-01 0.49621156066110D-01
3 1 2 2 -0.18444416153713D+01 -0.18444416153716D+01
1 2 2 2 0.24439558187279D+01 0.19687894902217D-14
2 2 2 2 0.98164878382795D+01 0.28851352929624D-14
3 2 2 2 0.24439558187278D+01 0.20061671474845D-14
1 3 2 2 -0.29488733380862D+00 0.29488733380883D+00
2 3 2 2 -0.11236013199250D+01 0.11236013199243D+01
3 3 2 2 -0.19318907351285D+01 0.19318907351287D+01
1 4 2 2 -0.19318907351285D+01 0.19318907351287D+01
2 4 2 2 -0.11236013199251D+01 0.11236013199243D+01
3 4 2 2 -0.29488733380864D+00 0.29488733380884D+00
1 5 2 2 -0.38760731068092D+00 0.38760731068114D+00
2 5 2 2 -0.54868681754761D+00 0.54868681754545D+00
3 5 2 2 -0.38760731068090D+00 0.38760731068111D+00
1 1 3 2 -0.18444416153713D+01 -0.18444416153716D+01
2 1 3 2 -0.18444416153713D+01 -0.18444416153716D+01
3 1 3 2 0.49621156066176D-01 0.49621156066099D-01
1 2 3 2 0.24439558187279D+01 0.19687895161079D-14
2 2 3 2 0.24439558187278D+01 0.20061671474845D-14
3 2 3 2 0.98164878382786D+01 0.29106765943513D-14
1 3 3 2 -0.38760731068092D+00 0.38760731068113D+00
2 3 3 2 -0.38760731068091D+00 0.38760731068113D+00
3 3 3 2 -0.54868681754764D+00 0.54868681754554D+00
1 4 3 2 -0.19318907351285D+01 0.19318907351287D+01
2 4 3 2 -0.29488733380863D+00 0.29488733380884D+00
3 4 3 2 -0.11236013199250D+01 0.11236013199243D+01
1 5 3 2 -0.29488733380863D+00 0.29488733380884D+00
2 5 3 2 -0.19318907351285D+01 0.19318907351287D+01
3 5 3 2 -0.11236013199250D+01 0.11236013199243D+01
1 1 1 3 0.64679533600015D-13 0.33520544384673D+00
2 1 1 3 0.95059412812206D-14 0.24965148716643D+00
3 1 1 3 -0.90873965565575D-13 0.25844012990015D+00
1 2 1 3 -0.11236013121276D+01 -0.11236013121274D+01
2 2 1 3 -0.29488733380862D+00 -0.29488733380883D+00
3 2 1 3 -0.38760731068092D+00 -0.38760731068113D+00
1 3 1 3 0.39128482649107D+01 0.10914558116897D-16
2 3 1 3 0.34841112963980D+00 0.10420317550690D-12
3 3 1 3 0.54571802784371D+00 -0.30282461386497D-12
1 4 1 3 -0.95183972419809D+00 -0.22310639923848D-12
2 4 1 3 0.17985490969943D+00 -0.59565712464306D-13
3 4 1 3 0.14960378019975D+01 -0.47714602764966D-13
1 5 1 3 0.38803511647733D+00 -0.55853223972535D-13
2 5 1 3 0.32913794353132D+00 -0.23831954666813D-12
3 5 1 3 0.17985490351185D+00 -0.53121160146543D-13
1 1 2 3 0.95059412812206D-14 0.24965148716643D+00
2 1 2 3 0.64834456804309D-13 0.33520544384673D+00
3 1 2 3 -0.90874001152932D-13 0.25844012990015D+00
1 2 2 3 -0.29488733380862D+00 -0.29488733380883D+00
2 2 2 3 -0.11236013121276D+01 -0.11236013121274D+01
3 2 2 3 -0.38760731068091D+00 -0.38760731068113D+00
1 3 2 3 0.34841112963980D+00 0.10420317550690D-12
2 3 2 3 0.39128482649126D+01 0.31083041862134D-17
3 3 2 3 0.54571802784370D+00 -0.30282461494865D-12
1 4 2 3 0.32913794353133D+00 -0.23831842408375D-12
2 4 2 3 0.38803511647734D+00 -0.55764598018338D-13
3 4 2 3 0.17985490351185D+00 -0.53121642285984D-13
1 5 2 3 0.17985490969942D+00 -0.59566835048691D-13
2 5 2 3 -0.95183972419809D+00 -0.22264139985904D-12
3 5 2 3 0.14960378019975D+01 -0.47339207327425D-13
1 1 3 3 -0.12325864113807D-13 0.68381936537492D+00
2 1 3 3 -0.12325899701165D-13 0.68381936537491D+00
3 1 3 3 0.80649187444845D-13 0.10985469462277D+01
1 2 3 3 -0.19318907464446D+01 -0.19318907464450D+01
2 2 3 3 -0.19318907464446D+01 -0.19318907464450D+01
3 2 3 3 -0.54868681754764D+00 -0.54868681754554D+00
1 3 3 3 0.54571802867537D+00 0.76435244116890D-13
2 3 3 3 0.54571802867536D+00 0.76435243033210D-13
3 3 3 3 0.85993327124329D+01 0.94936295334189D-17
1 4 3 3 0.37721929043067D+01 0.17603080630114D-13
2 4 3 3 0.32913795178963D+00 0.12144504536702D-12
3 4 3 3 -0.95183972350149D+00 0.11288416760619D-12
1 5 3 3 0.32913795178962D+00 0.12144552750646D-12
2 5 3 3 0.37721929043067D+01 0.17978476067655D-13
3 5 3 3 -0.95183972350150D+00 0.11271017109482D-12
1 1 1 4 0.80573830745801D-13 0.10985469462277D+01
2 1 1 4 -0.12325902102842D-13 0.68381936537492D+00
3 1 1 4 -0.12326665778512D-13 0.68381936537494D+00
1 2 1 4 -0.54868681754764D+00 -0.54868681754545D+00
2 2 1 4 -0.19318907464446D+01 -0.19318907464450D+01
3 2 1 4 -0.19318907464445D+01 -0.19318907464450D+01
1 3 1 4 -0.95183972350149D+00 0.11316952742379D-12
2 3 1 4 0.32913795178963D+00 0.12144436477558D-12
3 3 1 4 0.37721929043067D+01 0.18490060560510D-13
1 4 1 4 0.85993327124315D+01 0.10914558116897D-16
2 4 1 4 0.54571802867537D+00 0.76435237380477D-13
3 4 1 4 0.54571802867537D+00 0.76435237357170D-13
1 5 1 4 -0.95183972350149D+00 0.11314014275327D-12
2 5 1 4 0.37721929043066D+01 0.18234965466507D-13
3 5 1 4 0.32913795178963D+00 0.12144487974035D-12
1 1 2 4 -0.90874003554609D-13 0.25844012990016D+00
2 1 2 4 0.64396404237425D-13 0.33520544384672D+00
3 1 2 4 0.82680901257054D-14 0.24965148716635D+00
1 2 2 4 -0.38760731068092D+00 -0.38760731068113D+00
2 2 2 4 -0.11236013121276D+01 -0.11236013121274D+01
3 2 2 4 -0.29488733380863D+00 -0.29488733380884D+00
1 3 2 4 0.17985490351186D+00 -0.53122322877418D-13
2 3 2 4 0.38803511647734D+00 -0.55859406531772D-13
3 3 2 4 0.32913794353132D+00 -0.23831910467518D-12
1 4 2 4 0.54571802784372D+00 -0.30282462060138D-12
2 4 2 4 0.39128482649121D+01 0.31083041862134D-17
3 4 2 4 0.34841112963978D+00 0.10420332117815D-12
1 5 2 4 0.14960378019975D+01 -0.47082717928573D-13
2 5 2 4 -0.95183972419810D+00 -0.22290423198334D-12
3 5 2 4 0.17985490969943D+00 -0.59566515364846D-13
1 1 3 4 -0.90874767230279D-13 0.25844012990017D+00
2 1 3 4 0.82680901257054D-14 0.24965148716635D+00
3 1 3 4 0.64563486246099D-13 0.33520544384673D+00
1 2 3 4 -0.38760731068090D+00 -0.38760731068111D+00
2 2 3 4 -0.29488733380864D+00 -0.29488733380884D+00
3 2 3 4 -0.11236013121276D+01 -0.11236013121274D+01
1 3 3 4 0.14960378019975D+01 -0.46827622834571D-13
2 3 3 4 0.17985490969942D+00 -0.59566393055740D-13
3 3 3 4 -0.95183972419809D+00 -0.22282103942088D-12
1 4 3 4 0.54571802784371D+00 -0.30282462062469D-12
2 4 3 4 0.34841112963978D+00 0.10420332117815D-12
3 4 3 4 0.39128482649116D+01 0.94936295334189D-17
1 5 3 4 0.17985490351186D+00 -0.53121807912655D-13
2 5 3 4 0.32913794353133D+00 -0.23831922698429D-12
3 5 3 4 0.38803511647733D+00 -0.55773537858415D-13
1 1 1 5 0.64338735140596D-13 0.33520544384671D+00
2 1 1 5 -0.90874526169257D-13 0.25844012990015D+00
3 1 1 5 0.88937483941810D-14 0.24965148716636D+00
1 2 1 5 -0.11236013121276D+01 -0.11236013121274D+01
2 2 1 5 -0.38760731068092D+00 -0.38760731068114D+00
3 2 1 5 -0.29488733380863D+00 -0.29488733380884D+00
1 3 1 5 0.38803511647733D+00 -0.55770780577575D-13
2 3 1 5 0.17985490351185D+00 -0.53121200293033D-13
3 3 1 5 0.32913794353132D+00 -0.23831958681462D-12
1 4 1 5 -0.95183972419810D+00 -0.22307701456796D-12
2 4 1 5 0.14960378019975D+01 -0.47459507670964D-13
3 4 1 5 0.17985490969943D+00 -0.59566227429069D-13
1 5 1 5 0.39128482649112D+01 0.10914558116897D-16
2 5 1 5 0.54571802784372D+00 -0.30282461387144D-12
3 5 1 5 0.34841112963979D+00 0.10420317545381D-12
1 1 2 5 -0.12326424717489D-13 0.68381936537492D+00
2 1 2 5 0.80634287688887D-13 0.10985469462277D+01
3 1 2 5 -0.12326140156320D-13 0.68381936537492D+00
1 2 2 5 -0.19318907464446D+01 -0.19318907464450D+01
2 2 2 5 -0.54868681754761D+00 -0.54868681754545D+00
3 2 2 5 -0.19318907464445D+01 -0.19318907464450D+01
1 3 2 5 0.32913795178963D+00 0.12144548735997D-12
2 3 2 5 -0.95183972350149D+00 0.11270452804435D-12
3 3 2 5 0.37721929043067D+01 0.18114665122968D-13
1 4 2 5 0.37721929043066D+01 0.17858175724116D-13
2 4 2 5 -0.95183972350150D+00 0.11296736016865D-12
3 4 2 5 0.32913795178963D+00 0.12144516767612D-12
1 5 2 5 0.54571802867537D+00 0.76435244110418D-13
2 5 2 5 0.85993327124324D+01 0.31083041862134D-17
3 5 2 5 0.54571802867536D+00 0.76435243033210D-13
1 1 3 5 0.88937483941810D-14 0.24965148716638D+00
2 1 3 5 -0.90874241608087D-13 0.25844012990016D+00
3 1 3 5 0.65106159328950D-13 0.33520544384672D+00
1 2 3 5 -0.29488733380863D+00 -0.29488733380884D+00
2 2 3 5 -0.38760731068090D+00 -0.38760731068111D+00
3 2 3 5 -0.11236013121275D+01 -0.11236013121274D+01
1 3 3 5 0.17985490969942D+00 -0.59566875195181D-13
2 3 3 5 0.14960378019975D+01 -0.47203018272112D-13
3 3 3 5 -0.95183972419809D+00 -0.22264704290951D-12
1 4 3 5 0.32913794353133D+00 -0.23831893904851D-12
2 4 3 5 0.17985490351186D+00 -0.53121519976878D-13
3 4 3 5 0.38803511647733D+00 -0.55850466691695D-13
1 5 3 5 0.34841112963979D+00 0.10420317545381D-12
2 5 3 5 0.54571802784370D+00 -0.30282461494865D-12
3 5 3 5 0.39128482649121D+01 0.94936295334189D-17
List of bloks and their characteristics
2nd derivatives (non-stat.) - # elements : 225
qpt 5.00000000E-01 2.50000000E-01 2.50000000E-01 1.0
2nd derivatives (non-stat.) - # elements : 225
qpt 5.00000000E-01 5.00000000E-01 2.50000000E-01 1.0
2nd derivatives (non-stat.) - # elements : 225
qpt 5.00000000E-01 5.00000000E-01 5.00000000E-01 1.0
Total energy - # elements : 1
1st derivatives - # elements : 21
2nd derivatives (non-stat.) - # elements : 468
qpt 0.00000000E+00 0.00000000E+00 0.00000000E+00 1.0
2nd derivatives (non-stat.) - # elements : 225
qpt 2.50000000E-01 0.00000000E+00 0.00000000E+00 1.0
2nd derivatives (non-stat.) - # elements : 225
qpt 5.00000000E-01 0.00000000E+00 0.00000000E+00 1.0
2nd derivatives (non-stat.) - # elements : 225
qpt 2.50000000E-01 2.50000000E-01 0.00000000E+00 1.0
2nd derivatives (non-stat.) - # elements : 225
qpt 5.00000000E-01 2.50000000E-01 0.00000000E+00 1.0
2nd derivatives (non-stat.) - # elements : 225
qpt 5.00000000E-01 5.00000000E-01 0.00000000E+00 1.0
2nd derivatives (non-stat.) - # elements : 225
qpt 2.50000000E-01 2.50000000E-01 2.50000000E-01 1.0
and the anaddb input file:
!Input file for the anaddb code. Analysis of the BaTiO3 DDB !Flags ifcflag 1 lwfflag 1 # Interatomic force constant info ngqpt 4 4 4 q1shft 0 0 0 nqshft 1 asr 2 chneut 1 dipdip 0 dipquad 0 quadquad 0 # Lattice Wannier function parameters lwf_nwann 3 lwf_ngqpt 4 4 4 lwf_anchor_qpt 0 0 0 lwf_anchor_iband 1 2 3 lwf_disentangle 1 lwf_anchor_proj=1 #%%<BEGIN TEST_INFO> #%% [setup] #%% executable = anaddb #%% input_ddb = BTO.DDB #%% [files] #%% files_to_test = #%% tlwf_1.abo, tolnlines = 6, tolabs = 2.0e-7, tolrel = 5.0e-6, fld_options = -medium #%% [shell] #%% pre_commands = #%% iw_cp BTO.DDB BTO.DDB; #%% [paral_info] #%% max_nprocs = 1 #%% [extra_info] #%% authors = X. He #%% keywords = #%% description = Construct Lattice Wannier functions from phonon with SCDM-k method. #%% topics = LatticeWannier #%%<END TEST_INFO>
Before starting, you might to consider working in a different subdirectory than for the other lessons. Why not create “Work_LWF”?
We can walk through the following steps to build the LWF.
-
Turn on the options required for the construction of LWFs. The interatomic force constants should first be computed, which requires “ifcflag 1” and a few parameters related as in the “Inter-atomic force constant info” section in the input file below. To enable the construction of LWFs with the SCDM-k method, the “lwfflag 1” is used.
-
Identify the phonon modes of interests.
In the example of BaTiO\(_3\), as we are interested in the ferroelectricity which is related to the three soft modes at \(q=\Gamma\).
We can select \(\Gamma\) as the anchor point with “lwf_anchor_qpt 0 0 0” and the number of wannier function to be 3 with the option “lwf_nwann 3” -
Identify the disentanglement function.
The lwf_disentangle parameter is set to 1 to use the “unity” function. We’ll tune this to see the effect of using different disentanglement functions.
We can also enable the projection to the anchor points with “lwf_anchor_proj 1”. The anchor points are given by the indices of the band at the anchor \(q\)-point (“lwf_anchor_iband”), which counts from the lowest frequency.
The example anaddb input looks like follows:
!File paths
ddb_filepath = "BTO.DDB"
output_file = "tlwf_1.abo"
!Flags
ifcflag 1
lwfflag 1
# Interatomic force constant info
ngqpt 4 4 4
q1shft 0 0 0
nqshft 1
asr 2
chneut 1
dipdip 0
dipquad 0
quadquad 0
# Lattice Wannier function parameters
lwf_nwann 3
lwf_ngqpt 4 4 4
lwf_anchor_qpt 0 0 0
lwf_anchor_iband 1 2 3
lwf_disentangle 1
lwf_anchor_proj=1
- Plot the phonon band structure and tune the parameters to get the desired set of LWFs.
If a q-point path is given in the anaddb input, an lwf_PHFRQ file is generated together with the usual PHFRQ file containing the phonon frequency. The format of the two files are the same. The only difference is that, the number of bands equals the number of Wannier functions whereas it is 3 times the number of atoms in the full phonon band structure. Below is an example of the input to specify the q-point path. We can add these lines to the input to get the full and LWF phonon band structures.
ndivsm 20
nqpath 8
qpath
0.0 0.0 0.0
0.0 0.5 0.0
0.5 0.5 0.0
0.0 0.0 0.0
0.5 0.5 0.5
0.0 0.5 0.0
0.5 0.5 0.0
0.5 0.5 0.5
We can use the script provided in the scripts/post_processing directory in the ABINIT package, named compare_phbands.py to plot the two band structure in one figure. The detailed guide for the usage of the script can be found by the command:
python compare_phbands.py --help
Here we can use the command to generate the figure, both into the file compare.png and to the screen.
python compare_phbands.py tlwf_1 -o compare.png -s
We can see the two band structures. The blue lines form the full phonon band structure and the green dots form the LWF phonon band structure.

It shows that the phonon band structure from LWFs follows the phonon branches connected with the three soft modes, and goes to high frequencies.
The LWFs are not unique. They can be adapted to different purposes. For example, we could use a disentanglement function which emphasize the low-frequency part. Here we try with a erfc function with \(\mu=400 cm^{-1}\) and a smearing of \(\sigma=150cm^{-1}\).
lwf_disentangle 2
lwf_mu 400.0
lwf_sigma 150.00
This give the band structure, which is similar in the low-frequency but are significantly different in the high-frequency range.
